来源:特诺科研
各位医生朋友想发免疫学相关期刊,又怕实验多、周期长?其实像《Immunology》这种聚焦免疫机制的期刊,不用死磕大样本实验,抓准 “疾病 + 免疫微环境 + 组学” 的结合点就行!今天就带大家拆解一篇发表在《Immunology》的 OSCC 多组学研究,从数据挖掘到功能验证,每一步都踩在期刊偏好上 —— 要是你觉得自己搭分析框架麻烦,找我们团队帮你搞定数据筛选、建模分析,轻松对接免疫刊投稿需求!
一、文章信息速览
原标题:Protein phosphorylation regulation of key genes in oral squamous cell carcinoma and their role in the immune microenvironment
期刊:Immunology
关键词:口腔鳞状细胞癌(OSCC)、多组学分析、蛋白质磷酸化、关键基因(BMP2/FN1/INHBA/MMP9/THY1)、机器学习、孟德尔随机化(MR)、免疫微环境、分子亚型
二、拆解论文行文架构
这篇文章能发《Immunology》,核心是把 “OSCC 磷酸化关键基因” 和 “免疫微环境” 深度绑定,没走 “纯生信堆砌” 的路子,反而用 “数据整合→基因筛选→免疫关联→验证落地” 的逻辑,精准契合期刊对 “免疫机制实用性” 的要求,咱们医生做研究也能照这个模板来!
1.第一步:数据“打底”—— 公共库 + 小样本结合
作者没做大规模测序,而是先整合NCBI(GSE9844 等 5 个数据集)和 NIH 的 OSCC bulk RNA 数据,还补充了 15 例临床手术样本(天津医科大学总医院),既保证样本量,又能后续关联临床免疫特征。
关键操作:专门聚焦“磷酸化相关基因集”(7 个 GOBP 基因集取交集),再做 DEG 分析(图 1A/B,NIH 数据 2410 个上调基因、NCBI 数据 785 个上调基因),从源头锁定 “磷酸化 - 免疫” 关联的可能,这正是《Immunology》喜欢的 “机制切入点”。

2.第二步:核心基因“筛选”
光有差异基因不够,作者用“3 种机器学习 + WGCNA” 筛出 5 个关键基因(BMP2、FN1、INHBA、MMP9、THY1),避免单一方法的偏差:
LASSO 选 19 个基因、SVM 选 25 个(accuracy 达 0.958)、随机森林选 12 个(INHBA 重要性最高),最后用 Venn 图取交集(图 2F)—— 这种 “多方法验证” 的严谨性,是《Immunology》审稿时很看重的细节。

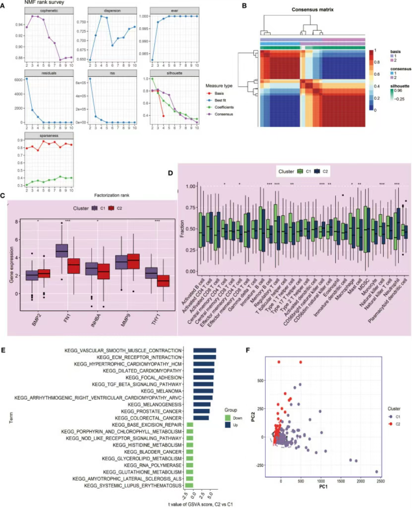
3. 第三步:免疫 “关联”+ 亚型 “划分”—— 精准踩中期刊热点,提升文章价值
用NMF 聚类把 OSCC 分成 2 个亚型(C1、C2):C1 亚型免疫细胞高浸润(图 3D/4D),适合免疫治疗;C2 亚型富集 EMT、血管生成等促癌通路(图 3E/4E),免疫抑制特征明显 —— 直接把 “亚型” 和 “免疫治疗潜力” 挂钩,贴合期刊临床转化导向。


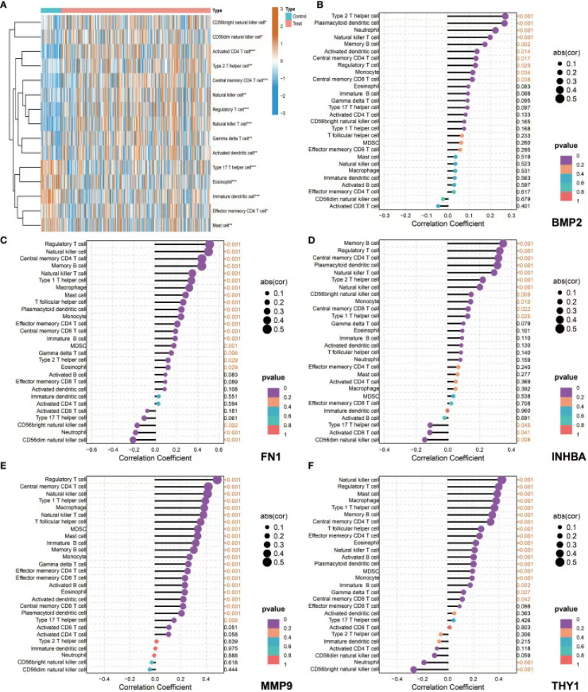
再用 ssGSEA 分析关键基因与免疫细胞的关联(如 FN1 与自然杀伤细胞正相关,图 5C/6C),进一步强化 “基因 - 免疫” 的逻辑链,让文章更对《Immunology》的胃口。


4. 第四步:因果 + 功能 “验证”—— 少而精的实验,就能提升录用概率
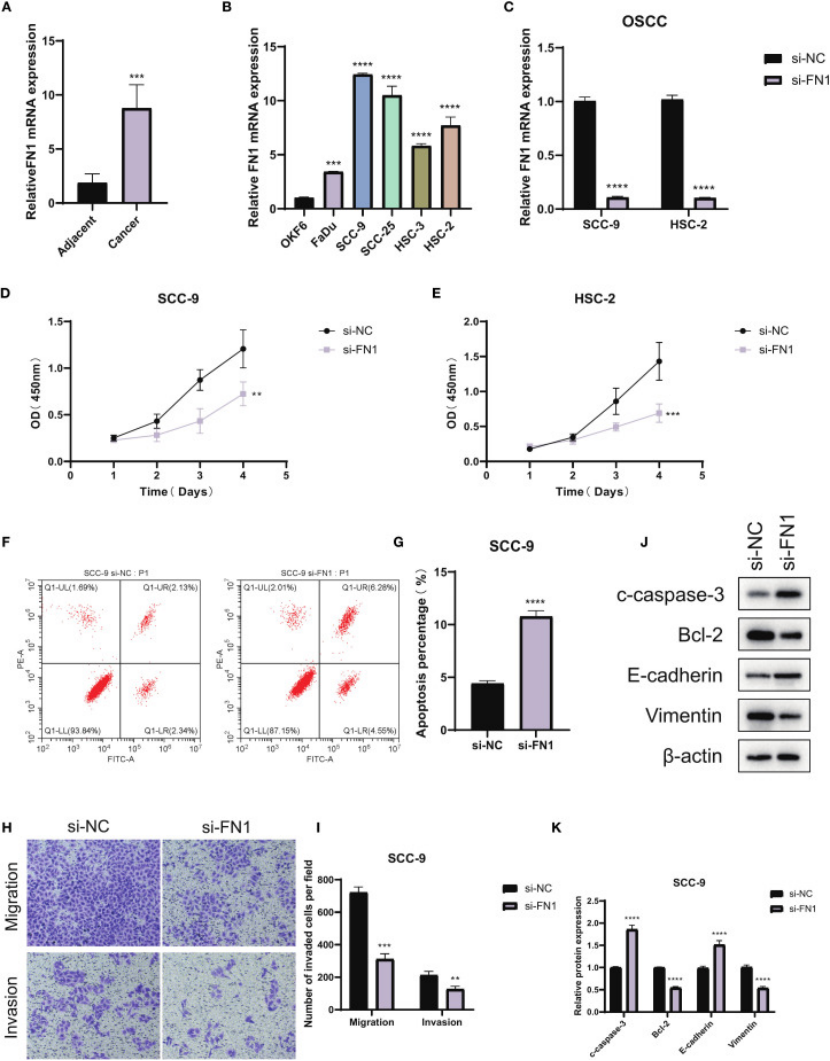
怕生信结果不落地?作者只选了FN1做深度验证,既省时间又出成果:
用孟德尔随机化(MR)证实 FN1 是 OSCC 风险基因(OR=1.84,图 7E),排除 “假关联”;
细胞实验验证:敲低 FN1 后,OSCC 细胞增殖、迁移能力下降,凋亡增加(图 8D-I),还能调控 EMT 相关蛋白(E-cadherin 升高、Vimentin 降低,图 8J-K)—— 这种 “1 个基因 + 关键功能” 的验证,足够支撑《Immunology》的机制论证,医生朋友不用贪多,聚焦 1 个核心基因就行。



三、发《Immunology》这类免疫刊的 “加分技巧”
必抓“免疫微环境” 核心:不管是分析免疫细胞浸润(如 ssGSEA),还是关联免疫治疗潜力(如亚型与免疫细胞的关系),都要让 “免疫” 成为贯穿全文的主线,契合期刊定位。
“公共库生信+ 小样本实验” 性价比最高:用 NCBI/NIH 的公共数据做前期挖掘,自己补10-20 例临床样本+ 1 个基因的功能验证(qPCR、Transwell 等),成本低、周期短,适合临床忙的医生。
强化“因果逻辑”:像文章用 MR 分析证实 FN1 与 OSCC 的因果关系,比单纯的相关性分析更有说服力,《Immunology》这类期刊很认可这种严谨的论证方式。
要是你想投稿《Immunology》这类免疫刊,却卡在数据筛选、免疫关联分析或实验设计上,直接找我们团队!从匹配期刊热点的分析框架,到少而精的实验设计,全程帮你把关,让你把临床经验快速转化成符合免疫刊要求的论文成果~
专注期刊投稿、发表十年,任何投稿、写作难题欢迎咨询!

PAPER INFORMATION
快速预审、投刊前指导、专业学术评审,对文章进行评价
校对编辑、深度润色,让稿 件符合学术规范,格式体例等标准
适用于语句和结构尚需完善和调整的中文文章,确保稿件达到要求
数据库包括: 期刊、文书籍、会议、预印章、书、百科全书和摘要等
让作者在期刊选择时避免走弯路,缩短稿件被接收的周期
根据目标期刊格式要求对作者文章进行全面的格式修改和调整
帮助作者将稿件提交至目标期刊投稿系统,降低退稿或拒稿率
按照您提供的稿件内容,指导完成投稿附信(cover letter)
北京总部:北京市海淀区碧桐园 3 号楼 2 层 211 广州办事处:广州市黄埔区科学城国际企业孵化器 E栋306 联系人:客服 / 18163670350
Copyright © 2022-2024 北京特诺科技有限公司 版权所有 备案/许可证编号为: 京 ICP 备 2023007944 号