来源:特诺科研
听力损失已成为日益普遍的全球性健康问题,其背后的风险因素复杂多样,包括感染、缺氧、噪音暴露以及耳毒性药物的使用。其中,化疗药物顺铂引发的耳毒性尤为突出,它通过诱导耳蜗毛细胞凋亡,导致不可逆的听觉细胞损失,最终造成永久性的感音神经性听力损伤。目前,美国食品药品监督管理局仅批准硫代硫酸钠用于预防儿童患者顺铂治疗后的听力障碍,凸显了开发新型听力保护策略的迫切性。然而,传统的药物耳毒性评估方法,如使用永生化细胞系,无法完全分化为功能性毛细胞,也缺乏内耳复杂的三维结构,难以准确模拟体内病理过程。尽管耳蜗基底膜模型和动物模型为研究听觉恢复的分子机制提供了宝贵信息,但其在可扩展性上的局限限制了其在药物筛选中的广泛应用。因此,构建更具生理相关性、能精准模拟内耳损伤与保护机制的新模型,并探索新的治疗干预手段,成为领域内的迫切需求。
针对这一挑战,东南大学研究人员开发了一种超声激活的压电水凝胶,用于促进内耳类器官的成熟,为评估中药成分(如白藜芦醇)的耳保护功效提供了更准确、有效的模型。该研究利用嵌入钛酸钡纳米颗粒的明胶甲基丙烯酰水凝胶,在超声刺激下产生三维电信号,从而加速内耳类器官中听觉神经元的分化与成熟,并成功构建了包含功能性毛细胞和感觉神经元的复杂结构。利用这一增强型平台,研究证实了白藜芦醇能通过减轻线粒体功能障碍、减少活性氧积累及抑制铁死亡,有效缓解顺铂诱导的毛细胞和神经元毒性。相关论文以“Developing Inner Ear Organoids in Ultrasound-Activated Piezoelectric Hydrogel for Assessing Ototoxicity”为题,发表在ACS Nano上。

研究团队首先对构建的BTO@GelMA水凝胶进行了系统表征。透射电子显微镜与X射线能谱分析显示,BTO纳米颗粒呈边长约100纳米的立方结构,且钛、钡、氧元素分布均匀。扫描电子显微镜图像揭示了水凝胶内部不规则、多孔且松散的网络结构,这种结构有利于神经元附着和神经纤维生长。通过压电响应力显微镜和二次谐波成像技术,研究人员证实了BTO@GelMA水凝胶具备优异的压电性能,其蝴蝶形振幅回线和180度相位变化清晰展现了压电响应,而强烈的二次谐波信号则确认了BTO纳米颗粒的非中心对称晶体结构。在生物相容性方面,活死染色和EdU增殖实验表明,在为期30天的超声刺激下,水凝胶对类器官的细胞活力和增殖均无不良影响,且未诱导明显的活性氧产生。值得注意的是,相比于被细胞内吞的BTO纳米颗粒会在超声下产生活性氧,BTO@GelMA系统将压电效应限制在细胞外环境,有效规避了潜在的氧化损伤风险。

图1. (A) 示意图,描绘了响应超声刺激的压电水凝胶介导的内耳类器官中神经元分化和成熟的促进作用。 (B) 在内耳类器官中评估了顺铂的耳毒性影响以及白藜芦醇的潜在耳保护作用,该模型可用于理解听力损失的病理生理学机制及开发治疗干预措施。
为探究BTO@GelMA结合超声处理促进神经元分化的机制,研究团队对培养55天的类器官进行了转录组测序。结果显示,与对照组相比,该处理组中差异表达基因范围更广,与神经发生相关的基因(如SOX13)表达上调,而维持干性的基因(如PAX6)则下调。京都基因与基因组百科全书通路富集分析进一步揭示了突触形成是该组上调基因富集的关键通路,而基因本体论富集分析则发现与钙离子结合和离子通道活性相关的基因表达显著上调,暗示钙信号通路在超声刺激下的细胞内信号转导中发挥着核心作用。

图2. BTO@GelMA水凝胶的结构与活性评估。 (A) BTO纳米颗粒的代表性透射电子显微镜和X射线能谱成像。 (B) 低倍和高倍放大下BTO@GelMA的扫描电子显微镜分析。 (C) BTO@GelMA区域的形貌图像。 (D) BTO@GelMA的蝴蝶形振幅回线和相位滞后回线。 (E) 使用共振增强压电响应力显微镜测量的BTO@GelMA的压电响应。 (F) BTO@GelMA的二次谐波成像图,较亮区域表示更强的二次谐波信号,较暗区域表示较弱的二次谐波强度。 (G) BTO@GelMA通过二次谐波成像的归一化发射光谱。 (H) 不同处理后内耳类器官中活性氧水平的测定。 (I, J) 第7天(I)和30天(J)内耳类器官活性的活死染色图像。 (K) 内耳类器官的EdU增殖实验结果。 (L) 活性氧水平的统计分析(n = 5)。 (M, N) 第7天和30天内耳类器官存活率的分析(n = 5)。 (O) EdU实验用于评估内耳类器官的增殖能力(n = 5)。比例尺:50 nm (A),20 μm (B),1 μm (B中放大图像),10 μm (F),200 μm (H–J),100 μm (K)。NS,不显著。
在功能验证层面,研究团队深入评估了压电水凝胶对感觉神经元分化和成熟的促进作用。明场图像显示,BTO@GelMA水凝胶中的类器官生长出更为密集的神经网络。qPCR和流式细胞术结果一致表明,Tuj1和MAP2等神经元标志物的表达在BTO@GelMA联合超声处理组中显著升高,且Tuj1阳性细胞比例增加。免疫荧光染色与三维重建图像生动地展示了该处理组神经元轴突更长、神经网络更复杂。更为重要的是,在该组中,髓鞘形成细胞标志物S100β阳性细胞紧密环绕着神经丝蛋白NF200阳性的胞体和突起,且突触标志物突触素与突触后密度蛋白95的共定位密度更高,提示压电刺激促进了听觉神经元突触的成熟。钙成像记录进一步证实,该组感觉神经元表现出更高的钙振荡频率和峰值幅度,表明神经元网络的自发电活动得到了增强。

图3. BTO@GelMA联合超声加速神经元分化与成熟。 (A) 封装在水凝胶中30天的内耳类器官的明场图像。 (B, C) 在水凝胶中培养30天的内耳类器官中Tuj1 (B) 和MAP2 (C) 的mRNA水平 (n = 3)。 (D) 内耳类器官的三维重建,共染Tuj1和MAP2。 (E, F) 第55天TUJ1表达的流式细胞术及定量分析 (n = 3)。 (G) 水凝胶中培养30天,MAP2阳性区域的免疫组织化学染色。 (H) 基于图像的第30天类器官中MAP2阳性区域的定量分析 (n = 5)。 (I, J) 内耳类器官分别经NF200、S100/PSD95和SYP染色的代表性共聚焦图像。 (K) 水凝胶中培养55天的类器官钙成像,显示Fluo-4 AM荧光随时间的动态波动。比例尺:500 μm (A),300 μm (D, G),50 μm (I–K)。*P ≤ 0.05,**P ≤ 0.01。
在确认压电刺激促进神经元分化的基础上,研究团队进一步验证了类器官中耳蜗谱系细胞(如毛细胞)的存在与成熟。在第18天的细胞聚集体中,他们检测到早期耳祖细胞标志物PAX8和PAX2的显著上调,以及多能性标志物NANOG和OCT4的显著下调,同时观察到大量上皮突起共表达耳特异性标志物。透射电镜图像显示,培养50天的类器官中出现带有短微绒毛的未成熟毛细胞。到第80天,类器官内部形成了囊泡结构,并分化出表达MYO7A、GATA3、SOX2和POU4F3等多种毛细胞标志物的上皮细胞,这些细胞顶部伸出富含F-肌动蛋白的静纤毛束。更重要的是,在部分毛细胞中观察到了与突触素阳性点相邻的CTBP2阳性点,提示形成了带状突触样结构。同时,研究还发现了双极神经元和含有软骨细胞的软骨样结构,表明该内耳类器官已形成了连接感觉神经元和毛细胞的功能性感觉神经回路。

图4. BTO@GelMA系统中的内耳类器官含有耳祖细胞和成熟的前庭毛细胞。 (A–D) 第18天细胞聚集体中耳特异性标志物和增殖标志物的免疫染色。 (E) 第50天内耳类器官的透射电子显微镜图像。 (F) 第80天获得的具有明显厚度和腔体的定型上皮的代表性图像。 (G) qPCR数据显示第80天内耳类器官和人诱导多能干细胞中与成熟毛细胞和纤毛相关基因的表达 (n = 3)。 (H–K) 第80天内耳类器官的代表性冰冻切片,显示表达MYO7A、POU4F3和GATA3的毛细胞,而神经元由TUJ1标记。富含F-肌动蛋白的毛束从毛细胞向外延伸。 (L, M) 第80天内耳类器官的代表性冰冻切片,显示CTBP2+斑点与MYO7A+细胞及SYP+斑点的共定位。 (N) 内耳类器官中细胞组分分布示意图。比例尺:100 μm (A–D),500 μm (E, F),50 μm (H–M),10 μm (L–M中放大图像)。P ≤ 0.05,P ≤ 0.01,P ≤ 0.001,****P ≤ 0.0001。
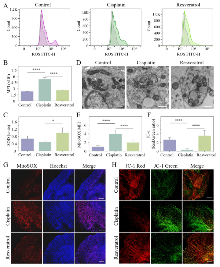
利用这一高度仿生的模型,研究团队评估了白藜芦醇对顺铂诱导的内耳损伤的保护作用。流式细胞术与荧光染色结果显示,顺铂处理会导致类器官内活性氧水平显著升高,超氧化物歧化酶水平下降,并诱导线粒体膜电位去极化、线粒体嵴丢失和皱缩等典型凋亡特征。而白藜芦醇预处理能有效逆转这些效应,降低活性氧和线粒体活性氧水平,恢复超氧化物歧化酶活性,并维持线粒体膜电位的完整性。此外,白藜芦醇还能显著减少顺铂诱导的毛细胞和神经元凋亡。进一步的机制探索表明,白藜芦醇能显著下调铁死亡相关基因Aim2和GPX4的表达,并减少细胞内亚铁离子的积累,提示其保护作用可能与抑制铁死亡途径有关。

图5. 白藜芦醇对顺铂诱导的内耳类器官线粒体损伤的影响。 (A, B) 采用流式细胞术评估DCFH-DA平均荧光强度的变化 (n = 3)。 (C) 白藜芦醇对顺铂诱导的内耳类器官中超氧化物歧化酶水平的影响 (n = 3)。 (D) 透射电子显微镜图像显示对照组细胞的超微结构特征,以及暴露于顺铂及顺铂联合白藜芦醇的内耳类器官的凋亡形态学特征。 (E) 评估未处理组(对照)、仅顺铂处理组或顺铂联合白藜芦醇处理24小时的类器官中MitoSOX荧光强度 (n = 8)。 (F) 不同组间JC-1荧光强度的定量变化 (n = 8)。 (G) 共聚焦显微镜图像显示类器官中线粒体活性氧水平,如MitoSOX染色所示。 (H) 内耳类器官经JC-1染色的代表性荧光图像。比例尺:0.5 μm (D),300 μm (G, H)。P ≤ 0.05,***P ≤ 0.0001。

图6. 白藜芦醇保护顺铂诱导的神经元和毛细胞凋亡。 (A, B) 通过流式细胞术检测内耳类器官中神经元凋亡的TUJ1和Cleaved Caspase-3染色的典型图像(A)及相应定量评估(B) (n = 3)。 (C, D) 内耳类器官中TUNEL、Phalloidin和MYO7A免疫荧光染色的典型图像(C)及定量评估(D) (n = 5)。 (E, F) 顺铂和白藜芦醇处理的内耳类器官中Aim2 (E) 和GPX4 (F) 的mRNA表达 (n = 3)。 (G, H) 顺铂和白藜芦醇处理的类器官表面神经元的定量分析(G)和FerroOrange荧光图像(H) (n = 8)。比例尺:50 μm (C),300 μm (H)。*P ≤ 0.05,**P ≤ 0.01,****P ≤ 0.0001。
综上,该研究成功构建了一种基于BTO@GelMA的无线、生物安全的水凝胶系统,该系统能响应超声产生电刺激,有效促进内耳类器官中神经元的功能性成熟,并成功模拟了包含毛细胞和感觉神经元的复杂感觉回路。利用这一先进平台,研究证实了白藜芦醇能通过抑制线粒体活性氧产生和细胞凋亡,有效对抗顺铂诱导的耳毒性,展现出作为天然护耳制剂的巨大潜力。这一研究不仅为内耳发育、疾病过程及药物筛选提供了更具生理相关性的模型,也为探索传统中药成分在听力保护中的应用开辟了新路径。
专注期刊投稿、发表十年,任何投稿、写作难题欢迎咨询!

PAPER INFORMATION
快速预审、投刊前指导、专业学术评审,对文章进行评价
校对编辑、深度润色,让稿 件符合学术规范,格式体例等标准
适用于语句和结构尚需完善和调整的中文文章,确保稿件达到要求
数据库包括: 期刊、文书籍、会议、预印章、书、百科全书和摘要等
让作者在期刊选择时避免走弯路,缩短稿件被接收的周期
根据目标期刊格式要求对作者文章进行全面的格式修改和调整
帮助作者将稿件提交至目标期刊投稿系统,降低退稿或拒稿率
按照您提供的稿件内容,指导完成投稿附信(cover letter)
北京总部:北京市海淀区碧桐园 3 号楼 2 层 211 广州办事处:广州市黄埔区科学城国际企业孵化器 E栋306 联系人:客服 / 18163670350
Copyright © 2022-2024 北京特诺科技有限公司 版权所有 备案/许可证编号为: 京 ICP 备 2023007944 号