来源:特诺科研
各位做胰腺癌研究的医生和学者们,还在愁多组学文章怎么搭框架?纯生信怕分数低、缺乏说服力,加实验又怕思路乱、抓不住重点?今天就带大家拆解嘉兴一院团队刚发在Frontiers in Immunology(IF=5.9)的重磅研究 —— 从单细胞挖泛素化表型,到孟德尔随机化(SMR)锁定关键基因,再用机器学习搭预后模型,最后实验补全分子机制,一套 “生信锚定方向 + 实验验证结论” 的组合拳,把多组学的逻辑玩得明明白白!想参照这个发文框架,或者需要帮忙设计研究、分析数据的,后面的细节一定要盯紧,文末可直接找我们团队对接!

文章信息速览
原标题:Single-cell and multi-omics analysis identifies TRIM9 as a key ubiquitination regulator in pancreatic cancer
期刊:Frontiers in Immunology
IF:5.9
关键词:多组学、胰腺癌、TRIM9、HNRNPU、K11 链接泛素化、单细胞测序、空间转录组、孟德尔随机化(SMR)、机器学习预后模型、蛋白酶体降解
研究背景与目的
胰腺癌是出了名的“癌王”,晚期诊断率高、预后差(5 年生存率 < 10%),现有治疗手段效果有限。泛素化作为关键的翻译后修饰,在肿瘤细胞增殖、凋亡中起核心调控作用,但胰腺癌中泛素化相关的关键调控基因、下游靶点及具体机制一直没摸清 —— 这篇文章就瞄准这个缺口,用 “多组学生信 + 临床实验” 结合的方式,找泛素化通路里的抑癌基因,明确其功能和机制,同时搭建有临床价值的预后模型,为胰腺癌治疗提供新靶点。
研究亮点
这篇文章最值得学的是“每一步都为核心问题服务”,没有堆砌组学数据,而是围绕 “TRIM9 的泛素化调控作用” 层层递进,我们分 5 个关键步骤拆解:
1. 单细胞 + 空间转录组:先找 “泛素化高表达的细胞亚群”(定位研究起点)
医生做单细胞分析时,别只满足于“分细胞类型”,要结合研究方向挖 “有功能意义的亚群”—— 这篇就用 GSE155698 的胰腺癌单细胞数据(17 个样本,质控后剩 16 个),先分出 12 种细胞类型,再计算每种细胞的泛素化评分,发现内皮细胞的泛素化评分最高(命名为 High_ubiquitin-Endo)(图 1F、G)。更关键的是 “验证互作真实性”:用 CellChat 分析细胞间通讯,发现 High_ubiquitin-Endo 细胞会通过 WNT(WNT2B/FZD1/LRP6)、NOTCH(DLL1/NOTCH2/3)、整合素(THY1/ITGAX)等通路,和巨噬细胞、成纤维细胞频繁互动(图 1H、I);再用 GSE235315 的空间转录组数据验证,果然 High_ubiquitin-Endo 细胞就分布在成纤维细胞、巨噬细胞周围(图 1J)—— 这步让 “细胞互作” 从生信预测变成了 “空间定位可及”,可信度直接拉满。

2. SMR 分析:锁定 “因果相关” 的关键基因 TRIM9(避免假阳性)
很多医生做差异表达分析会筛出一堆基因,但不知道哪个是“真关键”—— 这篇用孟德尔随机化(SMR)解决了这个问题:先从 GeneCard 拿到 405 个泛素化相关基因,再结合胰腺癌 GWAS 数据(bbj_a_140、ebi-a-GCST90018673),用 “p_SMR<0.05 且 P_HEIDI>0.05” 筛选,最后只交集出 1 个基因:TRIM9(图 2A)。后续验证更贴临床:在 GSE287735、GSE62452 数据集里,TRIM9 在癌组织中表达显著低于正常组织(图 2F、G);TCGA cohort 中,肿瘤分期越高,TRIM9 表达越低(图 2H);Kaplan-Meier 分析显示,TRIM9 高表达患者的生存期显著更长(图 2I)—— 直接坐实 TRIM9 是 “胰腺癌保护基因”,比单纯的差异表达分析更有因果说服力。

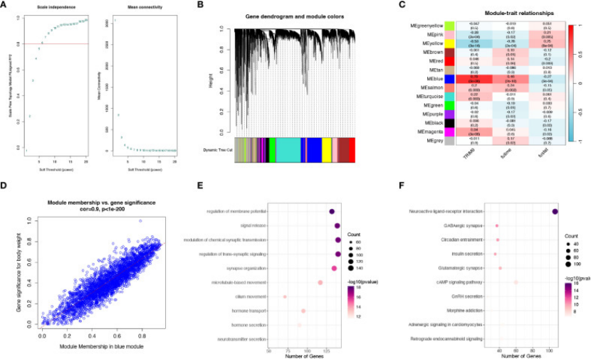
3. WGCNA + 机器学习:建 TRIM9 相关的预后模型(体现临床价值)
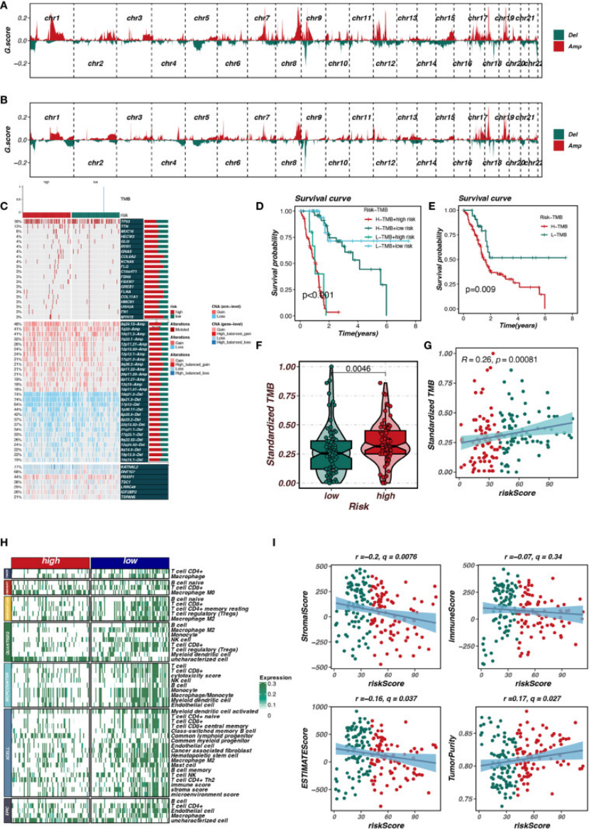
找到关键基因后,要和“临床预后” 挂钩 —— 这篇在 TCGA cohort 里做 WGCNA,先找到和 TRIM9 相关性最高的蓝色模块(cor=0.79,p<0.05),模块里的基因多和 “细胞间信号传递” 相关(图 3A-F);再从模块中挑出 “跨所有数据集都存在” 的基因,先做单因素 Cox 筛选,再用 4 种机器学习方法(RSF、GBM、CoxBoost、LASSO)比较,最终选定CoxBoost+RSF 组合,构建出包含 7 个基因(TSPAN6、TSC1、RNF167、PBXIP1、LRRC49、KATNAL2、IGF2BP2)的预后模型(图 4A)。模型的 “硬实力” 在验证:在 TCGA、AU、CA 等 9 个独立 cohort 里,都能清晰分层高低危患者,高风险组的预后显著更差(图 5B-J);还能关联治疗相关指标 —— 高风险组的 TMB 更高(图 5F、G)、T 细胞 / B 细胞等免疫细胞浸润更少(图 5H、I),意味着这个模型不仅能预后,还能指导免疫治疗选择,临床价值直接拉满。



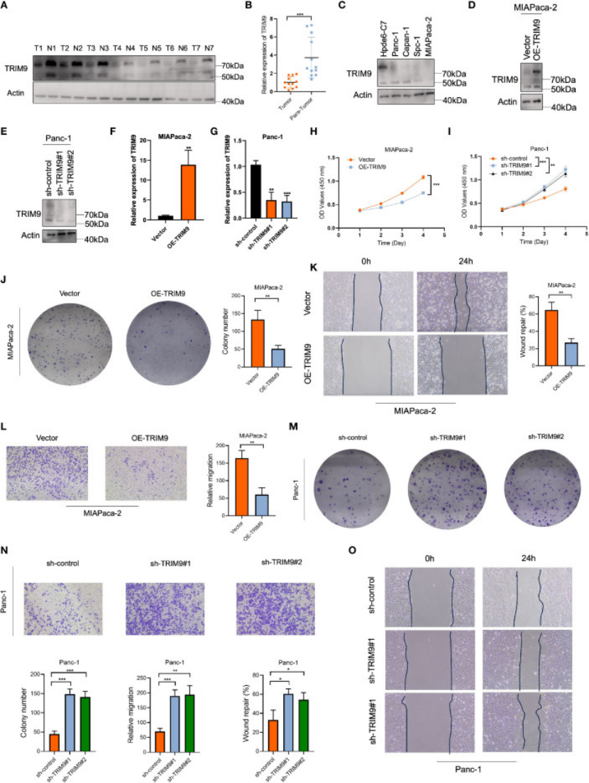
4. 细胞实验:验证 TRIM9 的抑癌功能(临床医生易落地)
不用做复杂实验,聚焦“核心恶性表型” 即可 —— 这篇先在临床组织中用 WB 和 PCR 验证,TRIM9 在癌组织中确实低表达(图 6A、B);再看细胞系,MIAPaca-2 的 TRIM9 表达最低,Panc-1 相对较高(图 6C),选这两个细胞做功能实验:
MIAPaca-2 过表达 TRIM9 后:细胞活力(图 6H)、克隆形成(图 6J)、迁移能力(图 6K、L)全下降;
Panc-1 敲低 TRIM9 后:这些恶性表型全增强(图 6I、M-P)—— 简单 3 类实验(活力、克隆、迁移),就把 TRIM9 的抑癌功能说清楚,临床团队时间 / 资源有限也能做。

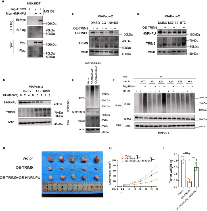
5. 机制深挖:补全 “TRIM9→K11 泛素化→HNRNPU 降解” 通路(拔高创新性)
机制不用贪多,讲清“一条完整通路” 就行 —— 这篇用 Co-IP 证明 TRIM9 能和 HNRNPU 结合(图 7A);再用抑制剂实验:过表达 TRIM9 会降低 HNRNPU 蛋白水平,但蛋白酶体抑制剂(MG132、BTZ)能逆转,溶酶体抑制剂(CQ、NH4Cl)不行,说明是蛋白酶体途径降解(图 7B、C);CHX 追踪实验进一步证实,TRIM9 会加速 HNRNPU 降解(图 7D);更创新的是 “泛素化类型”:用突变体实验发现,TRIM9 的 RING 结构域是泛素化必需的,而且是K11 链接的泛素化(不是常见的 K48)(图 7E、F);体内实验更直接:过表达 TRIM9 的裸鼠肿瘤更小、更轻,而同时过表达 HNRNPU 能 “救回” 这个表型(图 7G-I)—— 从 “结合→降解途径→泛素化类型→体内验证”,把机制链全补通,创新性直接上来了。

可以从这篇文献中提炼的干货:
先定“核心科学问题”,再选组学技术:别上来就堆单细胞、空间转录组,这篇的核心是 “找泛素化相关的抑癌基因”,所以用单细胞找泛素化高的细胞亚群、用 SMR 找因果基因、用空间转录组验证互作 —— 每一步组学都为核心问题服务,逻辑才不乱。
生信重“验证”,实验重 “聚焦”:生信结果用多数据集、多方法验证(如单细胞→空间验证,SMR→表达 + 预后验证);实验不用做太多,聚焦 “临床样本→细胞功能→机制→体内验证” 的核心链,既完整又不冗余,适合临床团队。
一定要贴“临床价值”:预后模型要能分层患者、关联治疗(如免疫治疗),机制要找到可靶向的靶点(如 HNRNPU),让文章不仅有学术意义,还能指导临床,审稿人更认可。
想照着这个框架发多组学文章的医生,不管是缺数据(如公共数据库挖掘)、缺生信分析(如 SMR、机器学习建模),还是缺实验设计,都可以找我们团队!从选题到成文全程帮你把控,避免走弯路,尽快产出符合临床研究定位的高分成果~
原文DOI:10.3389/fimmu.2025.1631708
专注期刊投稿、发表十年,任何投稿、写作难题欢迎咨询!

PAPER INFORMATION
快速预审、投刊前指导、专业学术评审,对文章进行评价
校对编辑、深度润色,让稿 件符合学术规范,格式体例等标准
适用于语句和结构尚需完善和调整的中文文章,确保稿件达到要求
数据库包括: 期刊、文书籍、会议、预印章、书、百科全书和摘要等
让作者在期刊选择时避免走弯路,缩短稿件被接收的周期
根据目标期刊格式要求对作者文章进行全面的格式修改和调整
帮助作者将稿件提交至目标期刊投稿系统,降低退稿或拒稿率
按照您提供的稿件内容,指导完成投稿附信(cover letter)
北京总部:北京市海淀区碧桐园 3 号楼 2 层 211 广州办事处:广州市黄埔区科学城国际企业孵化器 E栋306 联系人:客服 / 18163670350
Copyright © 2022-2024 北京特诺科技有限公司 版权所有 备案/许可证编号为: 京 ICP 备 2023007944 号