来源:特诺科研
急性心肌梗死(AMI)是全球心血管死亡的 “头号杀手”,超 2/3 死亡发生在入院前,早期诊断直接决定救治成功率。目前临床依赖的肌钙蛋白(cTn)存在特异性差(慢性肾病等非缺血性疾病也会升高)、峰值滞后(需 12 小时达峰)的短板,现有代谢物标志物又缺乏因果证据、非特异性强,难以满足早期快速诊断需求。

近日,河南大学基础医学院团队在《Molecular Biomedicine》(IF=10.1,医学顶刊,开源获取,0 版面费)发表重磅研究:整合代谢组学、孟德尔随机化(MR)、机器学习技术,先筛选出 174 个差异代谢物,再通过 MR 锁定因果代谢物 CarnitineC20:0,进一步结合 GEO 数据库筛选出 10 个关联基因标志物,构建的诊断模型 AUC 超 0.95,同时揭示其免疫浸润关联。做心血管疾病标志物研究的医生,若想高效产出顶刊成果,“多组学 + 因果验证 + 机器学习” 的全链条体系是关键,我们可提供从实验设计到数据解读的全流程论文服务!
文章信息速览
原标题:Early diagnostic biomarkers for acute myocardial infarction unveiled by metabolomics, Mendelian randomization, and machine learning
期刊:Molecular Biomedicine(IF=10.1,医学顶刊,开源获取,0 版面费)
关键词:急性心肌梗死(AMI)、代谢组学、孟德尔随机化(MR)、机器学习、基因标志物、CarnitineC20:0、免疫浸润、诊断模型
研究核心亮点
这篇 IF=10.1 顶刊的成功,核心在于 “‘差异筛选 - 因果验证 - 基因关联 - 模型构建 - 免疫解析’的全链条研究体系”,5 大步骤完美契合心血管领域顶刊对 “可靠性 + 转化性” 的要求,关键结果均严格来自原文,图表引用精准:
1. 第一步:代谢组学初筛,锁定 174 个 AMI 差异代谢物(图 1、2)
研究设计:纳入 30 例 AMI 患者 + 30 例健康对照,检测血浆代谢组(经粤北人民医院伦理委员会批准, Approval No.: KY-2021–050);
筛选标准:以 VIP>1、BH 校正后 q<0.05、 Fold Change>1.5 或 < 0.67 为阈值,筛选出 174 个差异代谢物(92 个下调、82 个上调,图 2a);
功能富集:KEGG 分析显示这些代谢物显著富集于甘油磷脂代谢、癌症中的胆碱代谢、脂肪消化吸收等通路(图 2b);

图1

图2
价值:为后续研究提供“差异代谢物池”,是医生做标志物研究的 “标准化初筛流程”。
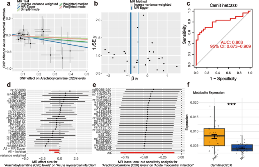
2. 第二步:MR 验证因果,锁定核心代谢物 CarnitineC20:0(图 3、4)
方法:以 1400 个血浆代谢物为暴露、AMI 为结局,采用 IVW、MR-Egger、加权中位数等 5 种 MR 方法,结合异质性检验、留一法验证等稳健性分析;
核心结果:筛选出 37 个与 AMI 有因果关联的代谢物,其中CarnitineC20:0(花生酸肉碱) 同时被代谢组学和 MR 双重验证(图 3);

图3
诊断效能:该代谢物区分 AMI 患者与对照的 ROC 曲线 AUC 达 0.803(95% CI:0.673–0.909,图 4c),两组间表达差异显著(图 4f);

图4
价值:用 MR 方法明确代谢物与疾病的因果关系,避免 “虚假关联”,大幅提升标志物可信度 —— 这是顶刊青睐的 “高等级证据”。
3. 第三步:GEO 交叉分析,得到 10 个关联基因标志物(图 5)
流程:① 整合 GEO 数据库 AMI 相关数据集(GSE66360、GSE60993),排除不稳定型心绞痛患者后,筛选出 166 个差异基因(150 个上调、16 个下调);② 从 GeneCards 数据库获取 CarnitineC20:0 所属 “酰基肉碱家族” 的关联基因;③ 取两者交集,最终得到 10 个核心基因:ACSL1、PYGL、DYSF、MGAM、SLC7A7、SULF2、KCNJ2、CYP1B1、NCF2、SLC22A4(图 5b);
功能解析:GSEA 分析显示 AMI 组中先天免疫反应、炎症相关通路显著激活(图 5c);GO 分析显示差异基因富集于细胞因子产生正调控等生物学过程(图 5e);KEGG 分析富集于 IL-17 信号通路、NF-κB 信号通路(图 5f);

图5
价值:将标志物从“代谢物” 升级为更稳定的 “基因”,解决代谢物易受环境干扰的问题,提升临床应用可行性。
4. 第四步:机器学习构建最优模型,诊断 AUC 超 0.95(图 6、7)
模型测试:以 10 个基因为特征,测试 11 种机器学习算法及 80 种组合,采用 “70% 训练集 + 30% 验证集 + GSE61144 独立验证集” 的三重验证体系;
最优模型:Enet[alpha=0.1] 表现最佳,训练集 AUC=0.963、验证集 AUC=0.938、独立验证集 AUC=0.957(图 6a);

图6
进一步验证:logistic 回归模型 AUC=0.962,十折交叉验证平均 AUC=0.911(图 7a、b);决策曲线分析(DCA)显示模型在多数阈值范围内具有高净获益(图 7c);混淆矩阵证实模型分类准确率高(图 7d);同时构建列线图可量化 AMI 风险(图 7e);

图7
价值:建立“基因 - 诊断模型” 的临床可用工具,解决标志物 “无法量化诊断” 的落地难题,符合顶刊对 “转化价值” 的核心要求。
5. 第五步:免疫浸润分析,揭示基因 - 免疫病理关联(图 8)
方法:采用 CIBERSORT 算法,基于 LM22 特征矩阵分析 AMI 组与对照组的 22 种免疫细胞浸润比例;
核心结果:① AMI 组中静息 NK 细胞、单核细胞、激活肥大细胞等比例显著升高,浆细胞、CD8+T 细胞、静息记忆 CD4+T 细胞等比例显著降低(图 8a、b);② 基因 - 免疫细胞关联分析显示,中性粒细胞、单核细胞与多个核心基因呈正相关,静息记忆 CD4+T 细胞与多数基因呈负相关(图 8c);

图8
价值:从免疫角度阐释了核心基因的病理机制,为 AMI 的免疫调节治疗提供潜在靶点,丰富了研究的深度。
总结:全链条体系 + 因果验证,心血管顶刊的核心逻辑
河南大学基础医学院团队的这项研究,严格遵循“临床痛点→多组学初筛→因果验证→基因关联→模型构建→机制解析” 的顶刊研究闭环,每一步都有严谨的数据支撑:用代谢组学筛差异、MR 补因果、GEO 交叉找基因、机器学习建模型、免疫分析挖机制,最终产出 “高可信度 + 高转化性” 的 10 基因诊断模型,完美契合顶刊对 “证据等级 + 临床价值” 的双重要求。
对于心血管领域的医生,这类研究的发文逻辑可直接复用:① 锚定临床未满足需求(如 AMI 早期诊断);② 用代谢组学 / 转录组学做标准化初筛;③ 引入 MR 等因果推断方法提升证据等级;④ 交叉验证锁定核心标志物(基因 / 蛋白);⑤ 用机器学习构建可量化的诊断工具;⑥ 补充病理机制(如免疫、代谢通路)。
原文DOI:10.1186/s43556-025-00387-z
专注期刊投稿、发表十年,任何投稿、写作难题欢迎咨询!

PAPER INFORMATION
快速预审、投刊前指导、专业学术评审,对文章进行评价
校对编辑、深度润色,让稿 件符合学术规范,格式体例等标准
适用于语句和结构尚需完善和调整的中文文章,确保稿件达到要求
数据库包括: 期刊、文书籍、会议、预印章、书、百科全书和摘要等
让作者在期刊选择时避免走弯路,缩短稿件被接收的周期
根据目标期刊格式要求对作者文章进行全面的格式修改和调整
帮助作者将稿件提交至目标期刊投稿系统,降低退稿或拒稿率
按照您提供的稿件内容,指导完成投稿附信(cover letter)
北京总部:北京市海淀区碧桐园 3 号楼 2 层 211 广州办事处:广州市黄埔区科学城国际企业孵化器 E栋306 联系人:客服 / 18163670350
Copyright © 2022-2024 北京特诺科技有限公司 版权所有 备案/许可证编号为: 京 ICP 备 2023007944 号