来源:特诺科研
哺乳动物早期胚胎谱系分化的调控机制是发育生物学研究的核心问题,组蛋白修饰与染色质高级结构在此过程中的作用尚未被完全阐明。近日,重庆医科大学附属妇女儿童医院等团队在《Nucleic Acids Research》(IF=13.1,分子生物学顶刊,开源获取 0 版面费)发表重磅研究:通过超低输入多组学技术(CUT&Tag、ATAC-seq、RNA-seq、Hi-C)结合体内外功能验证,首次揭示组蛋白 H3K27ac 标记的远端增强子通过长距离染色质相互作用调控哺乳动物早期胚胎滋养外胚层(TE)和内细胞团(ICM)谱系分化的核心机制,鉴定出 BRD4、p300、YY1 为关键调控因子,为胚胎发育研究提供全新的表观遗传调控视角!找专业论文服务,助力顶刊发文,认准我们,全程护航实验设计、数据分析与文章撰写!

文章信息速览
原标题:Distal enhancers regulate mammalian early embryonic lineage differentiation through long-range interactions
期刊:Nucleic Acids Research(IF=13.1)
关键词:早期胚胎、谱系分化、H3K27ac、远端增强子、染色质相互作用、多组学、表观遗传调控、滋养外胚层、内细胞团
研究核心亮点
这篇顶刊研究的成功关键在于“超低输入多组学整合 + 分阶段机制解析 + 体内外功能验证 + 跨物种验证”,完美契合发育生物学顶刊发文逻辑,以多组学技术为核心,层层递进验证结论,关键图表直观支撑研究发现,为医生 / 科研人员发表多组学文章提供了经典范式:
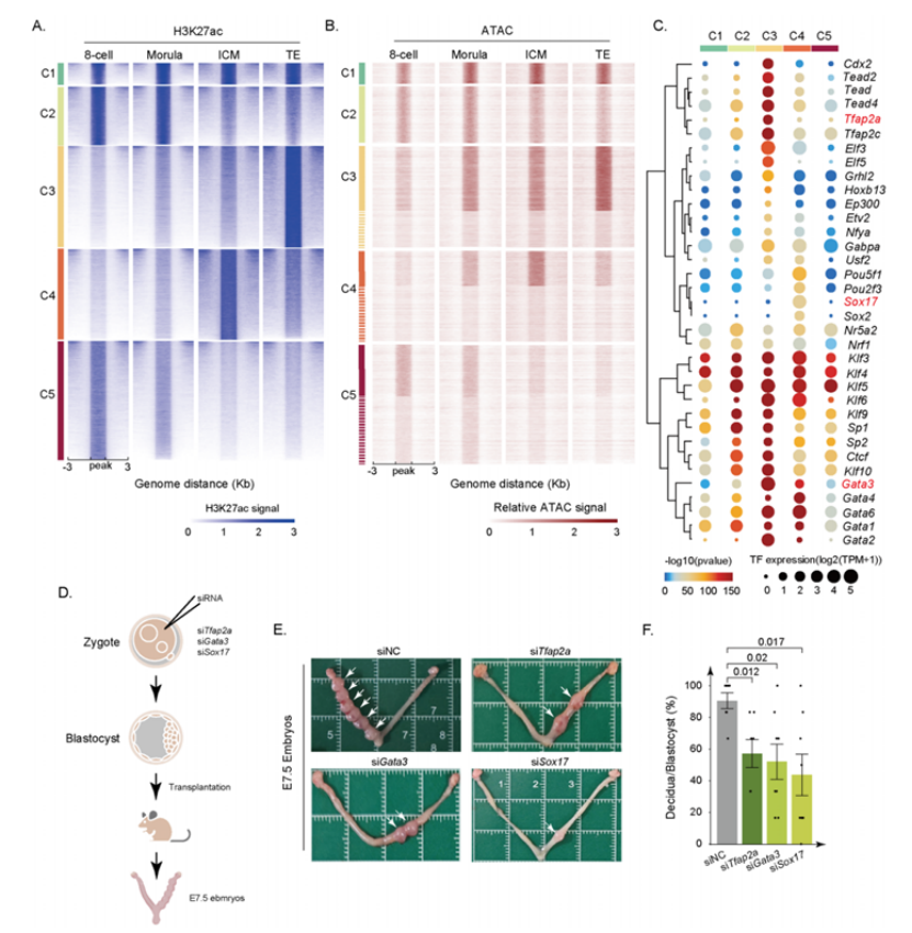
第一步:超低输入多组学检测,绘制胚胎发育中 H3K27ac 动态分布图谱(图 1)
技术体系:针对小鼠 8 细胞、桑椹胚、E3.5 ICM 和 TE 样本,采用超低输入 CUT&Tag(H3K27ac)、ATAC-seq、RNA-seq 技术,实现微量样本的多维度检测,数据重复性高且与公共数据集高度一致(图 1S);
核心发现:H3K27ac 在 ICM 和 TE 中分布存在显著差异,TE 的 H3K27ac 峰数量显著高于 ICM(图 1F),且大量 H3K27ac 峰富集在基因远端区域(图 1H),提示远端顺式调控元件在谱系分化中的作用;
谱系特征:H3K27ac 在谱系特异性基因位点呈现动态变化,如 TE 特异性 Gata2、ICM 特异性 Sox2 均伴随 H3K27ac 的特异性富集(图 1E),证实其与谱系分化的关联性。

图1
第二步:分群聚类 + motif 分析,锁定谱系特异性 H3K27ac 相关转录因子(图 2)
K-means 聚类:将合并的 H3K27ac 峰分为 5 个聚类,其中 3 类(TE 特异性)和 4 类(ICM 特异性)占比分别达 25.9% 和 23.1%,且与染色质重塑、细胞命运决定等功能相关(图 2A);
可及性分析:部分谱系特异性 H3K27ac 峰为闭合状态,提示其功能激活存在延迟性(图 2B);
转录因子筛选:motif 分析发现 TE 特异性峰富集 Tead、Tfap2、Gata3 基序,ICM 特异性峰富集多能性转录因子 Pou5f1、Sox2 等基序(图 2C);
功能初验证:敲低 Tfap2a、Gata3、Sox17 后,胚胎虽可正常形成囊胚,但植入效率显著降低(图 2D-F),证实这些转录因子在胚胎后期发育中的关键作用。

图2
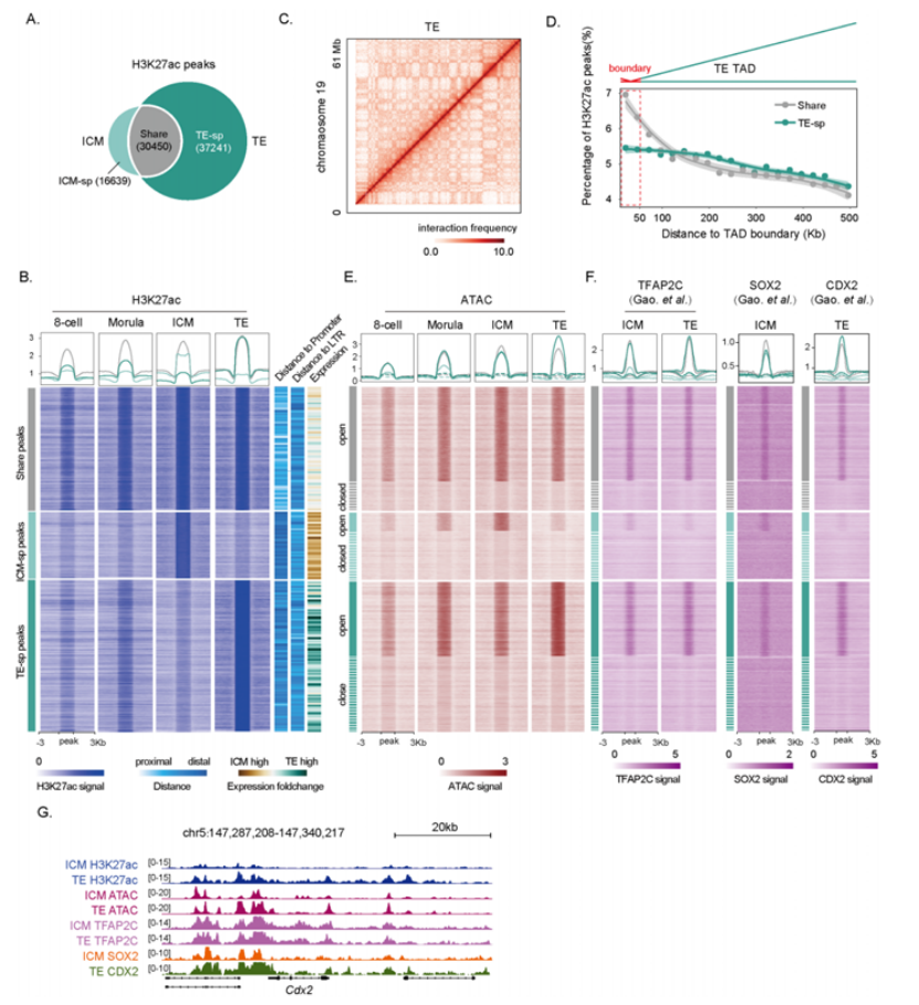
第三步:空间分布 + 染色质结构分析,证实远端 H3K27ac 介导谱系特异性增强子激活(图 3)
峰的特异性特征:TE 中约 55% 的 H3K27ac 峰为谱系特异性,显著高于 ICM 的 35%,且特异性峰多位于基因远端并富集在长末端重复序列(LTR)附近,共享峰则靠近启动子(图 3A-B);
染色质高级结构:共享 H3K27ac 峰富集在拓扑关联结构域(TAD)边界,而谱系特异性峰均匀分布在 TAD 内部,为增强子 - 启动子环形成奠定基础(图 3C-D);
可及性与修饰的解离:TE 特异性增强子在 ICM 中同样具有可及性,且关键转录因子(TFAP2C、SOX2、CDX2)在 ICM 和 TE 中结合模式相似(图 3F-G),证实 H3K27ac 的沉积而非染色质可及性是增强子激活的关键开关。

图3
第四步:Hi-C 联合 ABC 模型,解析远端 H3K27ac 通过长距离环调控基因表达(图 4)
增强子 - 启动子(E-P)环鉴定:利用超低输入 Hi-C 结合 ABC 模型,在 ICM 和 TE 中分别鉴定出 48703 和 42740 个 E-P 环,多数环跨度为 10-100kb,且谱系特异性环调控对应谱系高表达基因(图 4A-C);
关键基因验证:Tfap2c 的 TE 特异性上游增强子通过 E-P 环调控其表达,CRISPR/Cas9 敲除该增强子后,胚胎发育阻滞在桑椹胚 - 囊胚转化阶段,且 TE 中 Tfap2c 表达显著下调(图 4D-F);
核心调控因子鉴定:通过 GIGGLE 分析筛选出结合增强子的关键因子 p300(H3K27ac 写入器)、BRD4(增强子阅读器)、YY1(E-P 环组织者),敲低这些因子后胚胎均发生发育阻滞(图 4G-I),证实其为谱系分化的核心调控因子。

图4
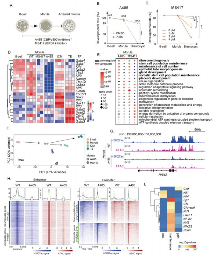
第五步:药物抑制实验,验证增强子调控通路是胚胎发育的必要条件(图 5)
抑制剂处理:用 A485(CBP/p300 抑制剂)和 MS417(BRD4 抑制剂)处理 8 细胞胚胎,均导致胚胎在桑椹胚阶段完全阻滞(图 5B-C);
转录组变化:处理后囊胚发育关键基因(Nanog、Pou5f1、Tfap2c、Cdx2)表达显著下调,胎盘发育相关基因功能富集程度降低(图 5D-E);
H3K27ac 靶向特征:A485 处理后 H3K27ac 的丢失主要发生在基因远端增强子区域,启动子区域则出现代偿性增加(图 5G-H),证实 CBP/p300 介导的 H3K27ac 修饰特异性靶向远端增强子;
基序富集:H3K27ac 丢失区域富集 Klf 家族基序,提示该家族转录因子相关的增强子活性受损是胚胎阻滞的重要原因(图 5I)。

图5
第六步:跨物种验证,揭示 H3K27ac 调控胚胎分化的进化保守性(图 6)
人类胚胎验证:对人 Day6 囊胚的 ICM 和 TE 进行 CUT&Tag 检测,发现 H3K27ac 的分布模式与小鼠高度相似,TE 同样具有更多的谱系特异性远端峰(图 6A-B);
基序特征差异:人类胚胎增强子的经典转录因子基序富集程度低于小鼠,提示人类胚胎谱系分化的增强子 - 转录因子调控关系更复杂(图 6C);
保守性特征:TE 特异性 H3K27ac 峰在小鼠和人类中的保守性显著高于 ICM 特异性峰,证实 TE 特异性增强子的调控作用在哺乳动物中具有进化保守性(图 6D)。
第七步:构建调控模型,整合研究结论形成完整科学故事(图 6E)
研究最终构建了 H3K27ac 调控早期胚胎谱系分化的完整模型:近端 H3K27ac 富集在共表达基因启动子,而 H3K27ac 标记的远端增强子通过 p300/BRD4/YY1 介导的 E-P 长距离相互作用,激活谱系特异性基因表达,驱动 TE 和 ICM 分化;抑制 H3K27ac 的建立或识别会导致胚胎发育阻滞,且 TE 的调控机制在哺乳动物中更保守(图 6E)。

图6
医生发多组学文章的核心技巧
结合这篇 IF=13.1 顶刊的行文架构与研究设计,针对临床医生 / 科研人员,总结出多组学文章的发文核心要点,助力顶刊突破:
1. 技术选择:贴合研究对象特征,选 “适配性” 多组学技术
针对早期胚胎细胞量少的特征,研究选用超低输入版CUT&Tag、ATAC-seq、Hi-C 技术,而非常规检测手段,避免因样本限制导致的检测失败。临床研究中需结合研究样本(如微量临床标本、单细胞、组织切片)选择对应的多组学技术(如单细胞多组学、空间多组学、超低输入基因组 / 转录组),确保技术与研究对象匹配。
2. 研究逻辑:“多组学筛选→机制解析→功能验证” 层层递进
本研究以H3K27ac(表观遗传组) 为核心,联合 ATAC-seq(染色质可及性组)、RNA-seq(转录组)筛选差异特征,再通过 Hi-C(三维基因组)解析分子机制,最后通过敲低、药物抑制、CRISPR 敲除等体内外功能验证证实结论,形成 “筛选 - 解析 - 验证” 的闭环。多组学文章切忌仅做生信分析,需通过实验验证让研究结论更扎实,符合顶刊发文要求。
3. 数据整合:聚焦核心科学问题,避免多组学数据 “堆砌”
研究围绕“远端增强子如何调控胚胎谱系分化” 这一核心问题,整合多组学数据:用 CUT&Tag+ATAC-seq 找增强子特征,用 RNA-seq 关联基因表达,用 Hi-C 解析增强子的调控方式,所有数据均为核心问题服务,无冗余数据。临床多组学研究需明确核心科学问题(如疾病的诊断标志物、治疗靶点、调控机制),让多组学数据相互印证,而非简单罗列不同组学的分析结果。
4. 结果呈现:“图表结合 + 分阶段叙述”,让顶刊编辑快速抓住重点
研究将核心结果分为 7 个阶段,每个阶段对应关键图表,图表内信息丰富且逻辑清晰(如聚类热图、基因组浏览器视图、功能验证统计图),文字叙述则围绕图表展开,层层解析。多组学文章的图表设计需贴合顶刊规范,结果叙述需分模块、分阶段,避免逻辑混乱,让审稿人快速理解研究思路与核心发现。
5. 研究延伸:增加 “跨物种 / 临床样本” 验证,提升研究价值
本研究在小鼠模型基础上,增加人类胚胎样本的跨物种验证,揭示调控机制的进化保守性,显著提升了研究的科学价值与应用前景。临床多组学研究可在细胞 / 动物模型基础上,增加临床队列样本验证,或结合公共临床数据库进行分析,让研究结论更贴近临床,符合顶刊对研究转化价值的要求。
总结:多组学 + 功能验证,解锁发育生物学研究新范式
重庆医科大学附属妇女儿童医院团队的这项研究,以超低输入多组学技术为核心,整合表观遗传、染色质可及性、转录组和三维基因组数据,首次阐明了 H3K27ac 标记的远端增强子通过长距离染色质相互作用调控哺乳动物早期胚胎谱系分化的机制,鉴定出 p300、BRD4、YY1 为关键调控因子,并通过跨物种验证揭示了 TE 特异性增强子的进化保守性。
该研究不仅为胚胎发育的表观遗传调控提供了全新视角,更为临床医生 / 科研人员发表多组学顶刊文章提供了经典范式:选适配的多组学技术,围绕核心科学问题整合数据,通过体内外功能验证形成闭环,增加跨物种 / 临床样本验证提升研究价值。
原文DOI: 10.1093/nar/gkag026
专注期刊投稿、发表十年,任何投稿、写作难题欢迎咨询!

PAPER INFORMATION
快速预审、投刊前指导、专业学术评审,对文章进行评价
校对编辑、深度润色,让稿 件符合学术规范,格式体例等标准
适用于语句和结构尚需完善和调整的中文文章,确保稿件达到要求
数据库包括: 期刊、文书籍、会议、预印章、书、百科全书和摘要等
让作者在期刊选择时避免走弯路,缩短稿件被接收的周期
根据目标期刊格式要求对作者文章进行全面的格式修改和调整
帮助作者将稿件提交至目标期刊投稿系统,降低退稿或拒稿率
按照您提供的稿件内容,指导完成投稿附信(cover letter)
北京总部:北京市海淀区碧桐园 3 号楼 2 层 211 广州办事处:广州市黄埔区科学城国际企业孵化器 E栋306 联系人:客服 / 18163670350
Copyright © 2022-2024 北京特诺科技有限公司 版权所有 备案/许可证编号为: 京 ICP 备 2023007944 号