来源:特诺科研
蛛网膜下腔出血(SAH)幸存者的长期困扰 —— 认知衰退(记忆力下降、空间学习能力受损),终于有了无创解决方案!重庆医科大学团队在《Journal of Neuroinflammation》(神经炎症顶刊,IF=10.1)发表的研究证实:远程缺血后处理(RIPostC)这一简单无创的疗法,能通过激活 IL-33/ST2 轴,驱动边界相关巨噬细胞(BAMs)进行氨基酸代谢重编程,进而促进少突胶质前体细胞(OPCs)增殖、迁移和髓鞘再生,最终显著改善 SAH 后的认知功能,为临床转化提供了坚实依据!

文章信息速览
原标题:Remote ischemic postconditioning improves cognitive dysfunction after subarachnoid hemorrhage by driving metabolic reprogramming of border-associated macrophages through the IL-33/ST2 axis
期刊:Journal of Neuroinflammation(神经炎症领域权威期刊IF=10.1)
关键词:蛛网膜下腔出血(SAH)、远程缺血后处理(RIPostC)、边界相关巨噬细胞(BAMs)、IL-33/ST2 轴、氨基酸代谢重编程、少突胶质前体细胞(OPCs)、髓鞘再生、认知障碍
研究背景与目的
SAH 作为致命脑血管急症,临床痛点突出:
死亡率已降至 20%,但 60% 以上幸存者会出现长期认知障碍,根源是白质髓鞘损伤和持续神经炎症;
现有治疗聚焦急性期止血、降颅压,缺乏针对亚急性期(7-14 天)髓鞘修复和认知保护的有效手段;
边界相关巨噬细胞(BAMs)作为脑边界组织(脑膜、血管周围间隙)的 “免疫 - 营养枢纽”,其在 SAH 后的动态变化及功能此前未被系统阐明。
重庆医科团队瞄准这些缺口,核心目标:① 揭示 BAMs 在 SAH 后的时空变化与认知功能的关联;② 验证 RIPostC 的治疗效果;③ 解析其分子机制,推动临床转化。
研究核心亮点(附关键图号,科研 + 临床双视角硬货!)
这篇研究能成为顶刊亮点,离不开重庆医科团队严谨的“现象 - 干预 - 机制 - 验证” 逻辑链,5 大核心发现直击关键:
1. 现象突破:BAMs 亚急性期减少是认知障碍的 “隐形元凶”
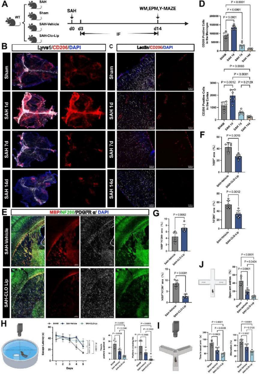
团队首次系统追踪 BAMs 的时空动态(图 1A-D):
SAH 急性期(1 天):BAMs 在脑膜、血管周围间隙大量募集(参与急性炎症与血肿清除);
SAH 亚急性期(7-14 天):BAMs 数量持续减少,且减少程度与髓鞘损伤(MBP + 区域缩小)、认知障碍(水迷宫潜伏期延长、目标象限停留时间缩短)呈正相关;
直接验证:用氯膦酸脂质体(CLO-Lip)耗竭 BAMs 后,SAH 小鼠髓鞘损伤更严重,长短期记忆均显著恶化(图 1E-J)—— 证实 BAMs 是 SAH 后认知保护的 “关键细胞”。

图1
2. 干预创新:无创 RIPostC 安全有效,逆转认知与髓鞘损伤
RIPostC 是通过 “短暂肢体缺血 - 再灌注”(如夹闭下肢股动脉,3 个循环 / 天,持续 7 天)激活内源性保护通路的疗法,重庆医科团队验证了其安全性与有效性(图 2A-K):
安全性:不影响下肢血供,无明显副作用(图 2B-C);
核心效果:① 显著提升 SAH 亚急性期 BAMs 数量(图 2D-F);② 修复髓鞘结构(MBP + 髓鞘密度升高,裸露轴突减少)(图 2G-H);③ 改善认知功能(水迷宫、Y 迷宫、高架十字迷宫测试均优于 SAH 组)(图 2I-K)。

图2
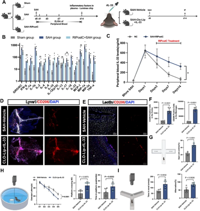
3. 机制第一步:RIPostC 通过 IL-33/ST2 轴调控 BAMs
团队通过 Luminex 细胞因子检测发现(图 3A-C):
RIPostC 治疗后,SAH 小鼠脑脊液和外周血中IL-33(抗炎细胞因子)水平显著升高,促炎因子(IL-1α、IL-6 等)下降;
验证实验:耗竭 BAMs 后,鼻内给予重组 IL-33(rIL-33),可模拟 RIPostC 效果 ——BAMs 数量回升,认知功能改善(图 3D-I);

图3
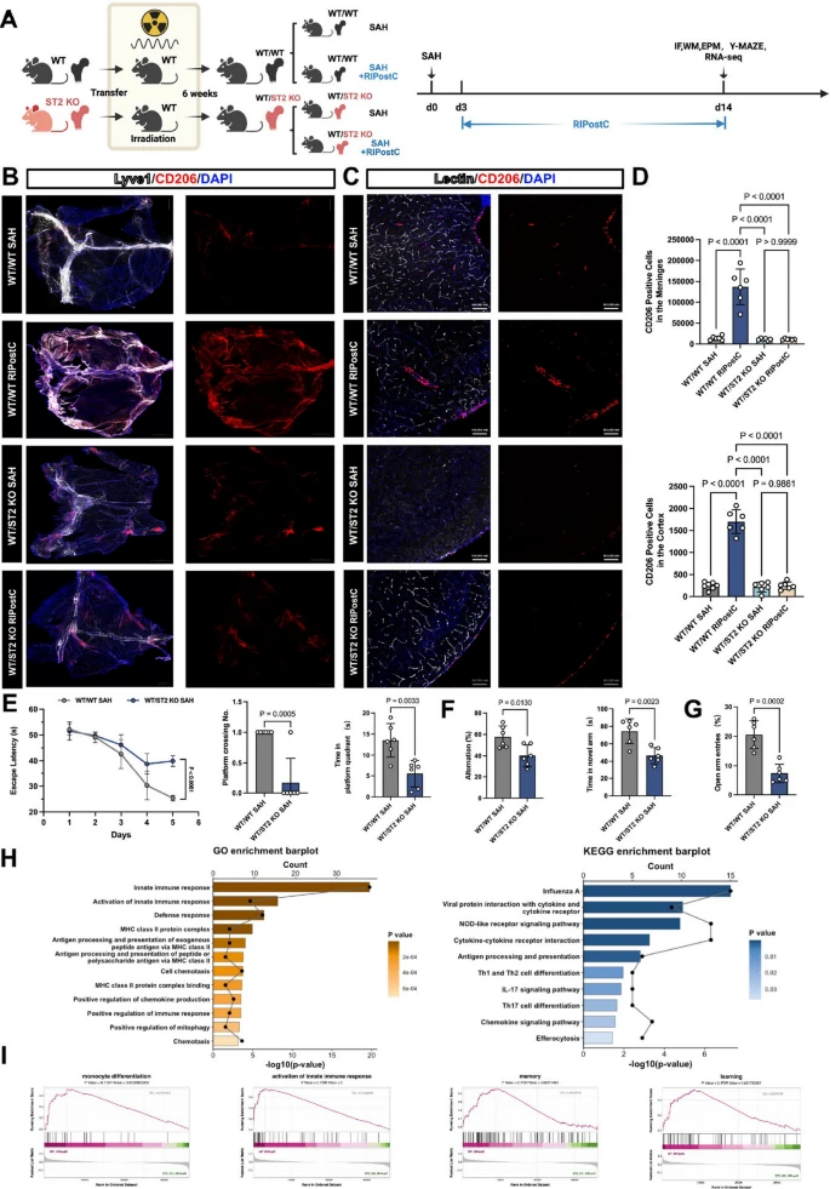
受体依赖性:构建 WT/ST2 KO 嵌合小鼠(ST2 是 IL-33 特异性受体),RIPostC 无法增加其 BAMs 数量,认知改善效果消失(图 4B-D)—— 证实 IL-33/ST2 轴是核心调控通路。

图4
4. 机制核心:IL-33/ST2 轴驱动 BAMs 氨基酸代谢重编程
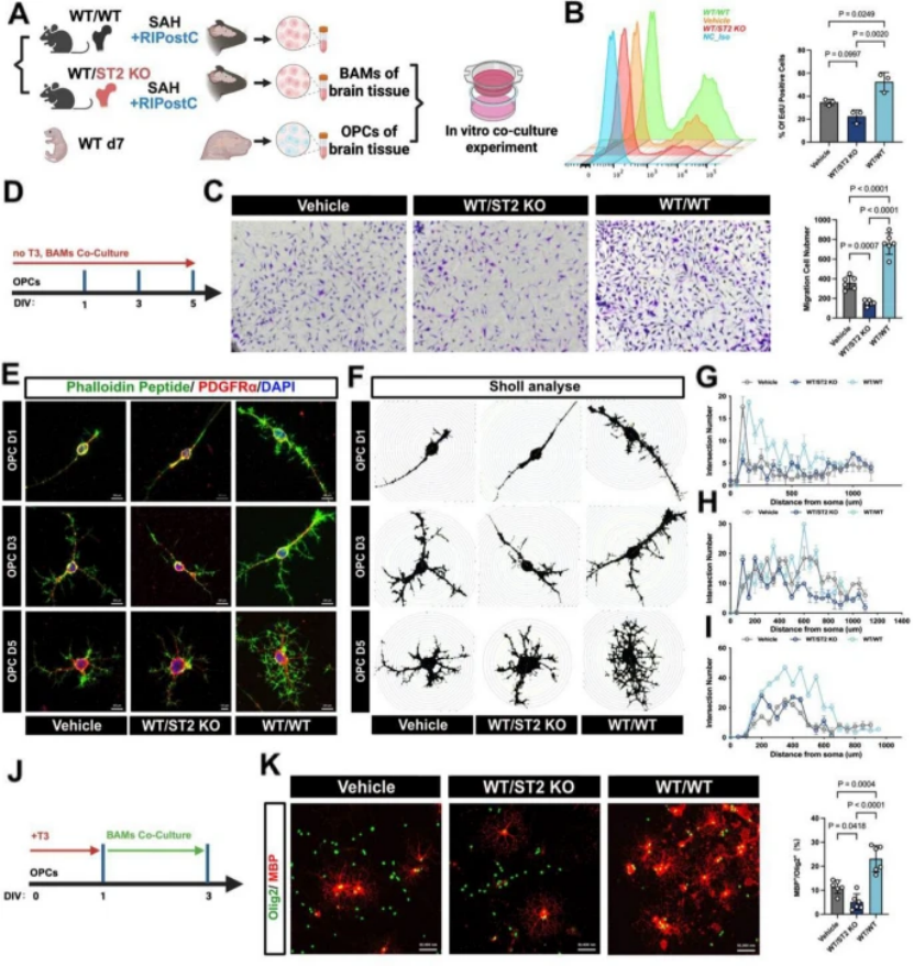
重庆医科团队通过蛋白质组学 + 非靶向代谢组学,深挖 BAMs 的功能变化(图 5A、6A):
蛋白质组学:WT/ST2 KO 小鼠的 BAMs 中,细胞周期、氧化磷酸化相关蛋白(TPX2、ACSF2)下调,增殖能力减弱(图 5B-D);
代谢组学:差异代谢物富集于氨基酸代谢通路(精氨酸 / 脯氨酸代谢、谷氨酸 / 丙酮酸代谢等),WT/ST2 KO 小鼠的 BAMs 中这些通路显著受抑(图 6B-C);
功能验证:Seahorse 分析显示,WT/ST2 KO 小鼠的 BAMs 氧化磷酸化(OCR)和糖酵解(ECAR)均降低,能量代谢处于低通量状态;而 IL-33 可促进巨噬细胞增殖(G0/G1 期缩短,EdU + 细胞增多)(图 5E-H)。

图5

图6
5. 最终效应:代谢重编程的 BAMs 促进 OPCs 髓鞘再生
团队通过 BAMs 与 OPCs 共培养实验,证实 BAMs 的 “营养支持” 作用(图 7A-K):

图7
增殖:WT/WT 小鼠的 BAMs 可显著提升 OPCs 的 EdU + 阳性率;
迁移:Transwell 实验显示,WT/WT BAMs 组 OPCs 迁移数量更多;
髓鞘再生:共培养后,WT/WT BAMs 组成熟少突胶质细胞(MBP+/Olig2+)比例更高,髓鞘密度增加(图 8A-F);

图8
完整机制链:RIPostC→IL-33/ST2 轴激活→BAMs 氨基酸代谢重编程→OPCs 增殖 / 迁移 / 髓鞘再生→认知功能改善(图 9)。

图9
临床价值(研究者必看!)
无创易推广:RIPostC 操作简单(可通过血压计袖带加压实现),无需手术,适合 SAH 亚急性期(72 小时后启动)临床应用,患者依从性高;
靶向精准:IL-33/ST2 轴、BAMs 氨基酸代谢通路可作为药物开发靶点(如重组 IL-33、氨基酸代谢调节剂),为认知障碍提供精准治疗;
适用范围广:可拓展至多发性硬化、脑外伤等其他髓鞘损伤相关疾病;
临床转化加速:重庆医科团队已开展 SAH 相关临床 trial(ChiCTR2100053696),验证 RIPostC 对患者认知功能的改善效果,有望快速落地。
重庆医科大学团队的这项研究,不仅首次阐明了 BAMs 在 SAH 后认知障碍中的关键作用,更推出了无创、低成本、易转化的 RIPostC 疗法,其核心机制 “IL-33/ST2→BAMs 代谢重编程→OPCs 髓鞘再生” 为神经炎症与修复研究提供了全新视角。
对临床医生而言,这意味着未来可通过“简单的肢体缺血再灌注训练”,为 SAH 患者提供认知保护;对研究者而言,该团队的 “多组学 + 细胞共培养 + 动物模型 + 临床预试验” 研究模式,为罕见病 / 急症的机制研究提供了可复制的范本。
原文DOI:10.1186/s12974-025-03587-0
专注期刊投稿、发表十年,任何投稿、写作难题欢迎咨询!

PAPER INFORMATION
快速预审、投刊前指导、专业学术评审,对文章进行评价
校对编辑、深度润色,让稿 件符合学术规范,格式体例等标准
适用于语句和结构尚需完善和调整的中文文章,确保稿件达到要求
数据库包括: 期刊、文书籍、会议、预印章、书、百科全书和摘要等
让作者在期刊选择时避免走弯路,缩短稿件被接收的周期
根据目标期刊格式要求对作者文章进行全面的格式修改和调整
帮助作者将稿件提交至目标期刊投稿系统,降低退稿或拒稿率
按照您提供的稿件内容,指导完成投稿附信(cover letter)
北京总部:北京市海淀区碧桐园 3 号楼 2 层 211 广州办事处:广州市黄埔区科学城国际企业孵化器 E栋306 联系人:客服 / 18163670350
Copyright © 2022-2024 北京特诺科技有限公司 版权所有 备案/许可证编号为: 京 ICP 备 2023007944 号