来源:特诺科研
结直肠癌(CRC)治疗总被“耐药” 和“预后难测” 卡脖子—— 晚期患者 5 年生存率不足15%,免疫检查点抑制剂(ICIs)对部分患者完全无效,而TGF-β 通路虽已知促癌,却缺靠谱的临床标志物!蚌埠医学院第三附属医院、东南大学等团队联手,在IF=10.3 的外科顶刊《International Journal of Surgery》发布重磅研究:整合1000 例CRC 多组学数据,不仅打造出比139 个已发表模型更准的 TGF-β 相关风险签名(TGFRS),还揪出 RCN3 阳性癌相关成纤维细胞(RCN3⁺CAFs)这一核心促癌亚型,更找到老药dasatinib 能精准抑制它,给CRC 精准治疗和耐药逆转提供了完整解决方案!

文章信息速览
原标题:Identification of RCN3-positive cancer-associated fibroblasts as novel drivers of colorectal cancer through a TGF-β pathway-based risk signature
期刊:International Journal of Surgery(外科顶刊,IF=10.3,Open Access)
关键词:结直肠癌(CRC)、TGF-β 通路、RCN3⁺癌相关成纤维细胞(RCN3⁺CAFs)、风险签名(TGFRS)、dasatinib、免疫耐药、EMT、M2 巨噬细胞极化
研究目的
针对结直肠癌中 TGF-β 通路激活机制不清、缺乏有效预后 / 疗效预测标志物、癌相关成纤维细胞(CAFs)亚型功能不明的痛点,通过多组学整合解析 TGF-β 驱动的肿瘤微环境重塑,构建临床可用的风险模型,鉴定关键促癌 CAF 亚型及调控机制,筛选靶向药物,为 CRC 精准分层和治疗提供科学依据。
核心研究突破(从“特征解析” 到 “靶向治疗” 的完整链条)
1. TGF-β 通路:CRC 不良预后与免疫耐药的 “罪魁祸首”
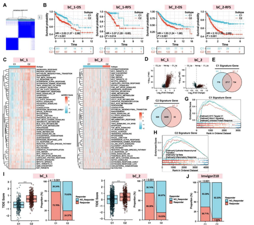
多队列验证:整合 TCGA/GTEx(bC_1)和 5 个 GEO 数据集(bC_2),共 2322 例样本显示,TGF-β 通路在 CRC 组织中显著激活,且活性越高,患者总生存期(OS)和无复发生存期(RFS)越短(图 1C)。
免疫耐药关联:TGF-β 高活性患者 TIDE 评分更高,ICIs 治疗无应答率超 75%(bC_1 中 75.6%),在独立 IMvigor210 队列中预测耐药的 AUC 达 0.786(图 1F-G)。

图1
亚型划分:无监督聚类将 CRC 分为 C1/C2 亚型,C2 亚型为 TGF-β 驱动型,富集 EMT、缺氧通路,预后最差且对 ICIs 完全不敏感(图 2B-J)。

图2
2. TGFRS 风险模型:碾压 139 个旧签名,预后 / 疗效预测双精准
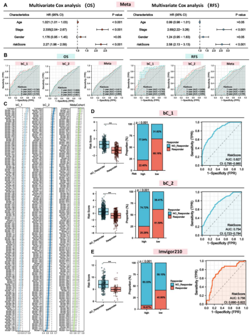
模型构建:通过 WGCNA 筛选 TGF-β 相关核心模块,结合 Lasso、随机生存森林等机器学习,最终得到 12 基因 TGF-β 相关风险签名(TGFRS)(图 3A-G)。

图3
性能碾压:在训练集、验证集及合并队列中,TGFRS 预测 1/3/5 年 OS 和 RFS 的 AUC 达 0.60-0.85,且在多变量分析中为独立预后因素(图 4A-B)。
横向对比:与 139 个已发表 CRC 预后签名相比,TGFRS 的 C 指数排名第一,同时能精准预测 ICIs 治疗应答(AUC 最高 0.827)(图 4C-E)。

图4
3. 关键促癌亚群:RCN3⁺CAFs 是肿瘤微环境的 “核心推手”
核心基因锁定:SHAP 分析显示,RCN3 是 TGFRS 中贡献最大的基因,且特异性高表达于 CAFs(而非上皮细胞、免疫细胞)(图 5A-H)。

图5
亚型特征:RCN3⁺CAFs 具有高 TGF-β 活性,富集胶原重塑、整合素结合等功能,在肿瘤组织中占比显著高于正常组织,且与 CMS4(间质富集型)亚型高度相关(图 6A-K)。

图6
促癌功能:
体外:RCN3⁺CAFs 的条件培养基(CM)可促进 CRC 细胞(HCT116)增殖、迁移和侵袭,诱导 EMT(E - 钙粘蛋白下调,N - 钙粘蛋白、波形蛋白上调)(图7D-F、H)。
免疫调控:驱动 THP-1 细胞向 M2 巨噬细胞极化,形成免疫抑制微环境(图 7I-J)。
体内:与 RCN3⁺CAFs 共移植的裸鼠肿瘤体积和重量显著增大,增殖指数(Ki-67)升高(图 7K-O)。
图7
4. 调控机制:TGF-β/RELB/RCN3 正反馈环路维持促癌表型
转录调控:SCENIC 分析和 ChIP-qPCR 证实,RELB 是 RCN3 的关键转录因子,可直接结合 RCN3 启动子(图 8A-P)。
正反馈环路:TGF-β1 通过激活 RELB,促进 RCN3 表达;而 RCN3 又会增强 TGF-β 通路活性,形成 “TGF-β→RELB→RCN3→TGF-β” 正反馈,持续维持 RCN3⁺CAFs 的促癌功能(图 8Q-R)。

图8
5. 药物突破:老药 dasatinib 精准靶向 RCN3⁺CAFs
筛选结果:通过药物敏感性预测和体外验证,dasatinib 对 RCN3⁺CAFs 的选择性杀伤作用最强,IC₅₀显著低于 RCN3⁻CAFs(图 9D)。
结合稳定性:分子对接显示 dasatinib 可嵌入 RCN3 的疏水口袋,100ns 分子动力学模拟证实两者结合稳定(RMSD 波动小、氢键数量稳定)(图 9E-F)。

图9
临床价值:dasatinib 已获 FDA 批准用于白血病,安全性明确,可快速 repurpose 用于 RCN3⁺CAFs 富集的 CRC 患者,有望逆转免疫耐药。
研究价值总结
诊断层面:IF=10.1 顶刊认证的 TGFRS 风险模型,可直接嵌入术后病理报告,实现 CRC 预后分层和 ICIs 疗效精准预测,性能碾压现有模型。
机制层面:首次明确 RCN3⁺CAFs 是 CRC 促癌核心亚群,阐明 TGF-β/RELB/RCN3 正反馈环路,为靶向肿瘤微环境提供新靶点。
治疗层面:老药 dasatinib 的再利用降低临床转化门槛,为 TGFRS 高风险、RCN3⁺CAFs 富集的 CRC 患者(尤其免疫治疗耐药人群)提供新治疗选择。
原文DOI:10.1097/JS9.0000000000003825
专注期刊投稿、发表十年,任何投稿、写作难题欢迎咨询!

免责声明:原文来自中国城市报,本文转载仅用作信息传播使用,不代表本账号观点。如有侵权,请联系小编处理。
PAPER INFORMATION
快速预审、投刊前指导、专业学术评审,对文章进行评价
校对编辑、深度润色,让稿 件符合学术规范,格式体例等标准
适用于语句和结构尚需完善和调整的中文文章,确保稿件达到要求
数据库包括: 期刊、文书籍、会议、预印章、书、百科全书和摘要等
让作者在期刊选择时避免走弯路,缩短稿件被接收的周期
根据目标期刊格式要求对作者文章进行全面的格式修改和调整
帮助作者将稿件提交至目标期刊投稿系统,降低退稿或拒稿率
按照您提供的稿件内容,指导完成投稿附信(cover letter)
北京总部:北京市海淀区碧桐园 3 号楼 2 层 211 广州办事处:广州市黄埔区科学城国际企业孵化器 E栋306 联系人:客服 / 18163670350
Copyright © 2022-2024 北京特诺科技有限公司 版权所有 备案/许可证编号为: 京 ICP 备 2023007944 号