来源:特诺科研
肺癌腺癌(LUAD)研究是否总是犯难—— 想做预后分层却怕模型不准,想找治疗靶点又缺实验条件?福建医科大学附属第二医院阮连杰、莆田学院附属医院翁康强等联合团队,最新发表在肺癌领域核心刊的研究(通讯作者陈宇彤、曾益明),直接给大家打了个 “低成本高实用” 的样 —— 靠 TCGA、GEO 公共数据,用 10 种机器学习算法建出能独立预后的 LS 评分模型,还锁定 PTGES3 这个 “细胞周期 + 凋亡” 双靶点,从单细胞功能挖到裸鼠肿瘤验证,每一步都贴合医生 “想发文章、能学能用” 的需求,今天咱们就扒透这篇文章的逻辑!

文章信息速览
原标题:Machine learning integration with multi-omics data constructs a robust prognostic model and identifies PTGES3 as a therapeutic target for precision oncology in lung adenocarcinoma
期刊:Frontiers in Immunology(IF=5.9)
关键词:肺腺癌(LUAD)、多组学分析、机器学习(10 种算法)、LS 预后评分模型、PTGES3 基因、ZBTB7A 转录调控、体内外实验验证、免疫微环境
从医生发文角度,拆解“LUAD 多组学文章怎么做到‘实用 + 可复现’”
这篇文章的核心逻辑是“公共数据搭框架→多算法炼模型→单细胞挖功能→基础实验落地”,完美解决医生 “缺数据、怕复杂、难复现” 的痛点,拆成 3 个核心模块,每个模块都标关键结果与对应图号,方便直接参考:
公共数据 + 10 种机器学习,LS 模型成 LUAD 预后 “新工具”
医生发文最忌“数据单一、算法单薄”,这篇文章用 “多 cohort 数据 + 算法组合拳” 让模型既可靠又实用:
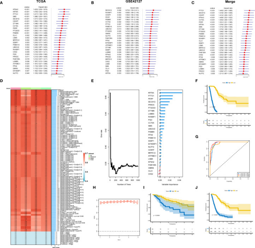
数据“零成本” 起步:用 TCGA-LUAD 做训练集,GSE42127 做验证集,还合并两者成 “Merge 队列”,全程靠公共数据,不用自测序(图 1A-B);先通过差异分析 + COX 回归,从两数据集交集筛选出 28 个预后风险基因,为建模打基础(图 1C);
10 种算法选 “最优解”:测试 Lasso、随机生存森林(RSF)、XGBoost 等 10 种常用算法,最终 “RSF 算法” 表现最好 —— 训练集 C 指数达 0.94,验证集平均 C 指数≈0.7,28 个基因中 PTGES3、KRT6A 等重要性最高(图 1D-E);
临床“直接使用”:按 LS 评分中位数分高低风险组,高分组患者生存期显著缩短(TCGA 训练集 HR 值未明确,但生存曲线差异显著,图 2F;GSE42127 验证集、Merge 队列均一致,图 2I-J),1/3/5 年 ROC 的 AUC 均 > 0.9(图 1G-H);更关键的是,多因素 COX 分析证明 LS 评分是独立预后因素,不用依赖其他临床指标,医生拿到就能用(图 4I-J);

贴临床特征:LS 高分组患者的 T/N/M 分期更晚(图 2B-D),TP53、TTN 等突变率更高(图 2F-G)—— 直接把 “评分” 和 “病情严重程度” 挂钩,临床意义一目了然。

单细胞多组学挖深度,PTGES3 的 “功能画像” 更清晰
光有模型不够,还得说清“核心靶点为什么重要”,这篇文章用单细胞数据把 PTGES3 的功能挖透:
表达范围广:单细胞数据集(GSE117570、GSE127465 等)显示,PTGES3 在 LUAD 肿瘤细胞、巨噬细胞等多种细胞中都高表达,尤其在恶性上皮细胞中显著(图 3A-E);
和肿瘤进展挂钩:按 PTGES3 表达分组,高表达组的肿瘤细胞更 “成熟”(伪时间分析显示表达随细胞成熟升高,图 3H),且富集到细胞周期、内质网应激等促癌通路(图 3I);

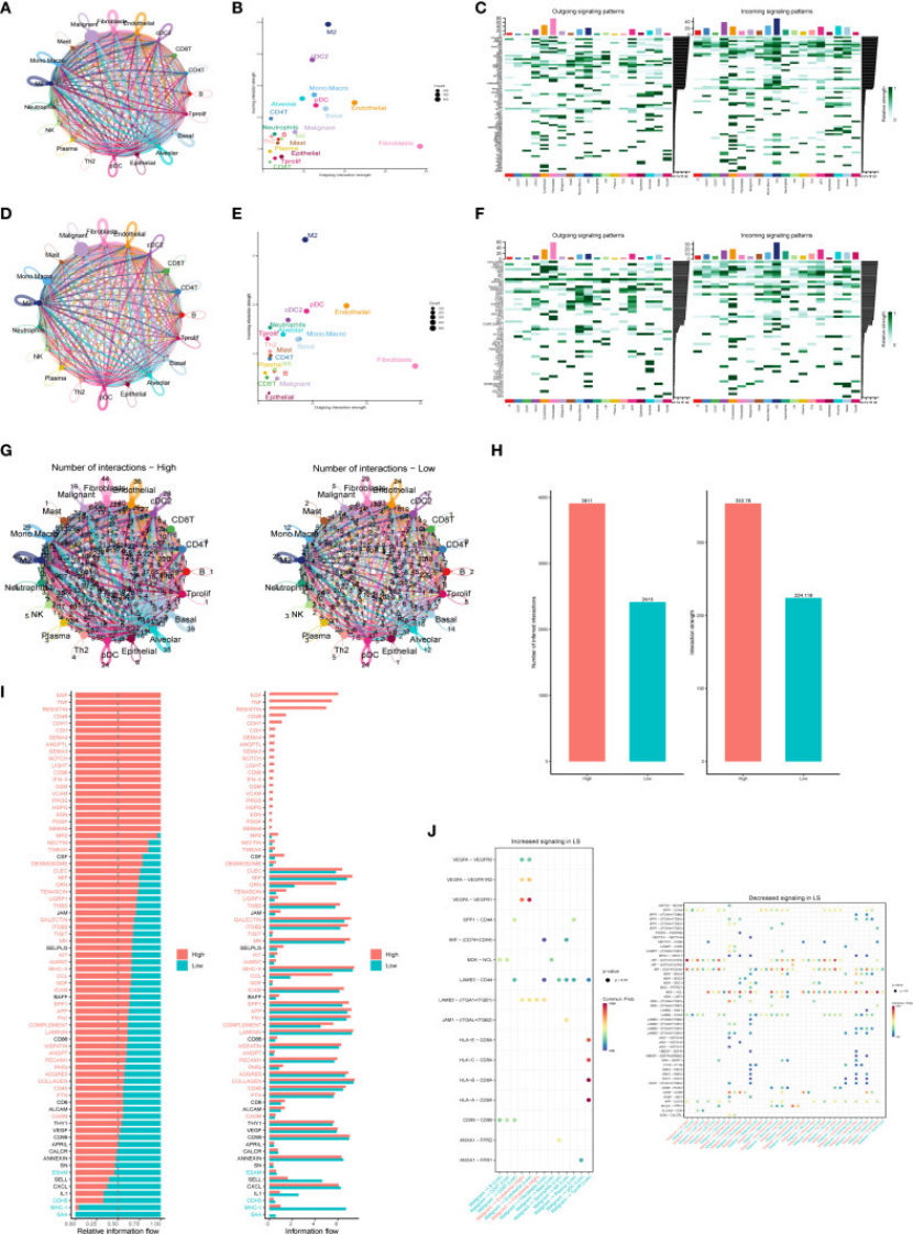
免疫微环境关联:细胞通讯分析(CellChat)发现,PTGES3 高分组的肿瘤细胞与巨噬细胞、成纤维细胞的交互更强(图 4G-H),VEGFA-VEGFR、SPP1-CD44 等促血管生成、转移的信号轴更活跃(图 4J)—— 解释了 “为什么 PTGES3 高表达预后差”,机制更立体。

基础实验“砸实” 靶点,从细胞到裸鼠都可复现
医生发文怕“生信飘在天上”,这篇文章用最基础的实验验证 PTGES3 的价值,新手也能学:
体外细胞实验(简单易操作):
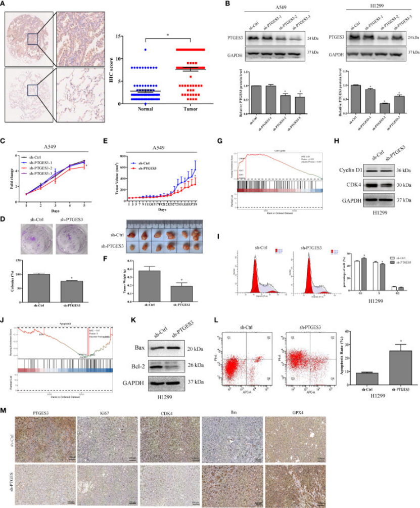
用 shRNA 敲低 H1299、A549 细胞的 PTGES3(敲低效率经 Western blot 验证,图 5B),CCK-8 实验显示细胞增殖变慢(图 5C),克隆形成数减少(图 5D);
流式细胞术证明:敲低 PTGES3 会导致细胞周期阻滞(图 5I),凋亡率升高(图 5L);Western blot 进一步验证 —— 细胞周期蛋白 Cyclin D1/CDK4 下调,凋亡蛋白 Bax 上调、Bcl-2 下调(图 5H、K);
体内裸鼠实验(不用复杂模型):
把敲低 PTGES3 的 H1299 细胞皮下接种到裸鼠,结果肿瘤体积更小、重量更轻(图 5E-F),IHC 显示肿瘤中 Ki67(增殖 marker)降低、Bax 升高(图 5M)—— 直接证明 “抑制 PTGES3 能抗 LUAD”;

上游机制明确:用 SCENIC+ATAC-seq 找到 PTGES3 的关键转录调控因子 ZBTB7A,双荧光素酶报告实验验证两者的调控关系(补充图 3G),且 ZBTB7A 低表达会导致 PTGES3 升高,进一步促癌(图 6G-K)。

给医生的 3 个 LUAD 多组学发文建议:
数据优先“公共库”:TCGA-LUAD、GSE42127 等公共数据集足够支撑 “建模 + 初步验证”,不用一开始就投入自测序成本,降低门槛;
算法“够用就好”:中分区期刊不追求 “花里胡哨的深度学习”,像 RSF、Lasso 这些常用算法,用 R 包就能实现,重点是 “多算法对比选最优”,提升模型可信度;
实验聚焦“1 个靶点 + 基础验证”:不用做高通量实验,选 1 个核心靶点(如 PTGES3),做 “敲低 + 增殖 / 凋亡 + 裸鼠” 的基础实验,就能把 “靶点有用” 说清楚,还容易复现。
这篇文章之所以能发肺癌核心刊,关键在于“不贪多、只求实”—— 用公共数据建出临床能用的模型,用简单实验验证靶点价值,特别适合想 “低成本出成果” 的医生。如果您在 LUAD 数据筛选、LS 模型构建或 PTGES3 相关实验设计上有困惑,随时找我们!
专注期刊投稿、发表十年,任何投稿、写作难题欢迎咨询!

PAPER INFORMATION
快速预审、投刊前指导、专业学术评审,对文章进行评价
校对编辑、深度润色,让稿 件符合学术规范,格式体例等标准
适用于语句和结构尚需完善和调整的中文文章,确保稿件达到要求
数据库包括: 期刊、文书籍、会议、预印章、书、百科全书和摘要等
让作者在期刊选择时避免走弯路,缩短稿件被接收的周期
根据目标期刊格式要求对作者文章进行全面的格式修改和调整
帮助作者将稿件提交至目标期刊投稿系统,降低退稿或拒稿率
按照您提供的稿件内容,指导完成投稿附信(cover letter)
北京总部:北京市海淀区碧桐园 3 号楼 2 层 211 广州办事处:广州市黄埔区科学城国际企业孵化器 E栋306 联系人:客服 / 18163670350
Copyright © 2022-2024 北京特诺科技有限公司 版权所有 备案/许可证编号为: 京 ICP 备 2023007944 号