来源:特诺科研
腹主动脉瘤(AAA)是致命性心血管疾病,主动脉扩张破裂的死亡率极高,但目前尚无有效药物治疗 ——VSMC 从收缩型转为促炎 / 纤维化 / 凋亡型的 “退化” 是 AAA 的核心机制,但其上游调控转录 machinery 的信号通路一直不明。
近日,山东省立医院与奥古斯塔大学 Xiaochun Long 团队联合在《Signal Transduction and Targeted Therapy》(IF=52.7,转化医学顶刊,开源获取,0 版面费)发表重磅研究:整合单细胞核多组学(snRNA-seq/snATAC-seq)、ChIP-seq 与湿实验验证,首次揭示 MAPK14 通过 “抑制 MYOCD/SRF/CArG 收缩轴 + 激活 RUNX2/MRTFA 退化轴” 驱动 VSMC 退化,同时发现 BCL2 是该轴的新抗凋亡靶标。做心血管疾病机制 / 靶点研究的医生,若想冲击高 IF 顶刊,“多组学整合 + 干湿实验闭环” 是关键,我们可提供从实验设计到论文润色的全流程服务!

文章信息速览
原标题:MAPK14 converges on key transcriptional machinery to promote vascular smooth muscle cell degeneration in abdominal aortic aneurysm
期刊:Signal Transduction and Targeted Therapy(IF=52.7,转化医学顶刊,开源获取)
关键词:腹主动脉瘤(AAA)、血管平滑肌细胞(VSMC)退化、MAPK14、MYOCD/SRF/CArG 轴、单细胞核多组学、ChIP-seq、MRTFA、BCL2、USP10
研究背景与临床痛点
疾病致命性高:AAA 破裂死亡率超 80%,但现有治疗仅靠手术,缺乏延缓疾病进展的药物;
机制缺口:VSMC 退化是 AAA 的核心病理,但上游 “信号通路 - 转录调控” 的关联一直未明确;
靶点空白:传统抗炎 / 抗纤维化靶点疗效有限,亟需基于核心机制的特异性治疗靶点;
技术瓶颈:VSMC 异质性强,传统 bulk 组学难以解析其亚型变化与调控机制。
研究核心亮点
这篇 IF=52.7 顶刊的成功,核心在于 “单细胞核多组学解析异质性 + 多组学整合锁定核心轴 + 湿实验层层验证机制” 的闭环体系。
1. 第一步:VSMC 特异性敲除 MAPK14,显著减轻 AAA 中的 VSMC 退化(图 1)
实验设计:构建 VSMC 特异性 Mapk14 敲除(KO)小鼠(Sm22-Cre/Mapk14f/f/Apoe-/-),经 Ang II 输注 7 天诱导 AAA;
核心结果:
KO 组主动脉中膜 / 外膜厚度、纤维化程度显著降低(图 1a-c);
VSMC 的 ER 应激(HSPA5、P4HB)、凋亡(cl-CASP3)标志物表达下调(图 1g-j);
电镜显示 KO 组 VSMC 的线粒体 / ER 结构损伤大幅减轻(图 1k);
价值:直接证实MAPK14 是 VSMC 退化的关键驱动因子,为靶点干预提供基础。

图1
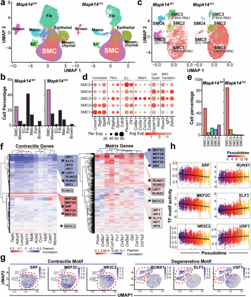
2. 第二步:snRNA-seq 解析细胞群变化,KO 组收缩型 VSMC 扩增、炎症细胞减少(图 2)
实验:对 KO/WT 小鼠主动脉做 snRNA-seq,解析细胞异质性;
核心结果:
KO 组 VSMC 占比从 17% 升至 30%,成纤维细胞、巨噬细胞等炎症相关细胞占比降低(图 2c);
VSMC 分群为 “收缩型 SMC1、内皮样 SMC2、纤维化 SMC3”,KO 组 SMC1 占比从 41% 升至 75%,退化型 SMC2/3 占比下降(图 2f);
功能富集:KO 组 VSMC 中 “收缩分化通路” 上调,“ECM 重塑、炎症、凋亡” 等退化通路下调(图 2g);

图2
价值:用单细胞分辨率明确 MAPK14 对 VSMC 亚型与细胞微环境的调控作用 —— 这是顶刊青睐的 “异质性解析” 亮点。
3. 第三步:snATAC-seq 揭示表观遗传变化,收缩型 TF 活性升高、退化型 TF 受抑(图 3、4)
实验:snATAC-seq 分析染色质可及性,推断转录因子(TF)活性;
核心结果:
KO 组收缩型 TF(SRF、MEF2C)的 motif 活性升高,退化型 TF(RUNX2、ELF1)活性降低(图 3f-g);
伪时间分析显示:从收缩型到退化型 VSMC,SRF 活性逐渐降低,RUNX2 活性逐渐升高(图 3h);

图3
湿实验验证:KO 组 SRF mRNA / 蛋白上调,RUNX2 下调(图 4d-f);

图4
价值:从表观遗传层面锁定“SRF(促收缩)-RUNX2(促退化)” 为 MAPK14 的核心下游 TF。
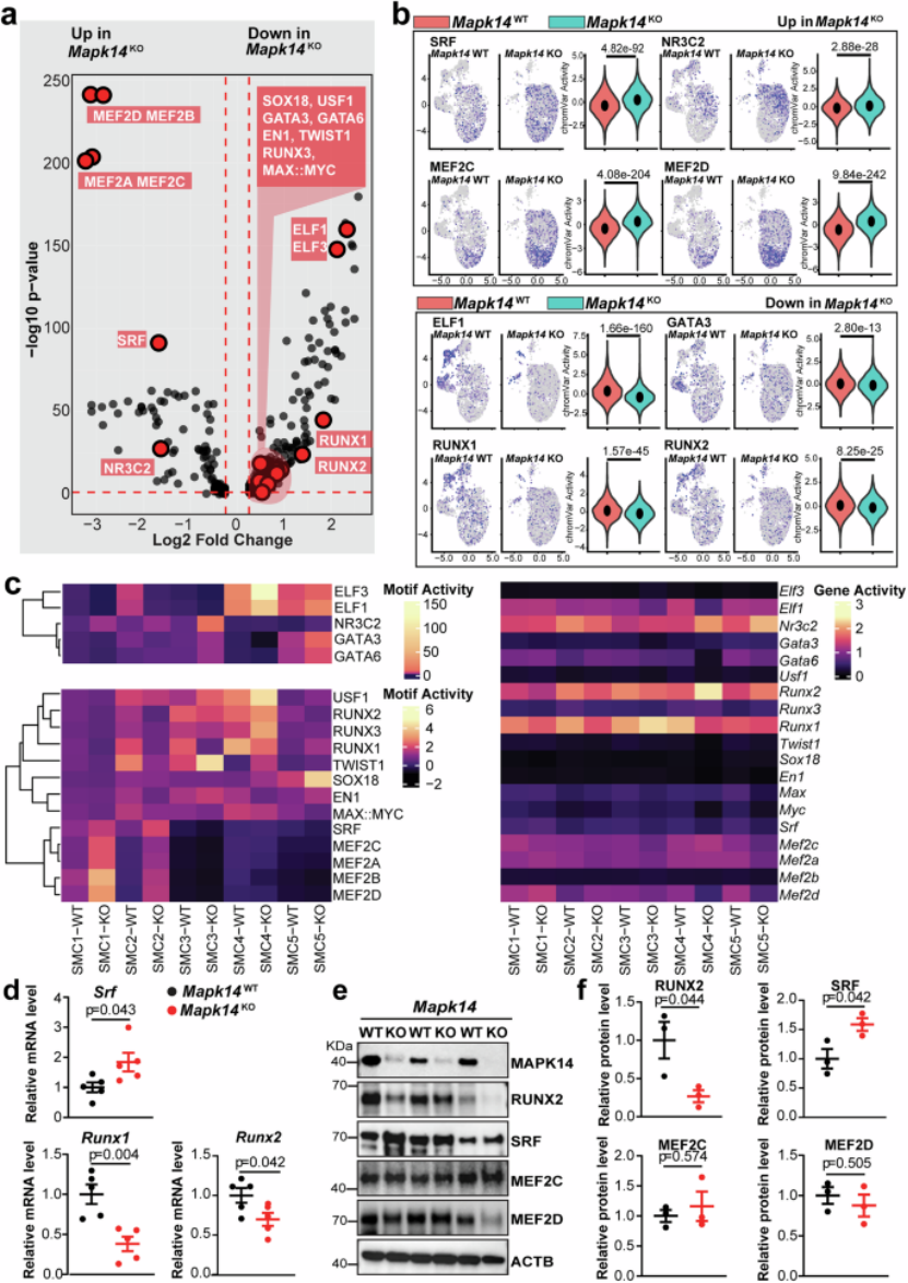
4.第四步:多组学整合,锁定 MYOCD/SRF/CArG 轴为收缩型 VSMC 的核心驱动(图 5)
实验:整合 snATAC-seq、SRF ChIP-seq、MYOCD bulk RNA-seq,交叉筛选靶基因;
核心结果:
交叉得到 1943 个 SRF 靶基因,其中 287 个受 MYOCD 诱导,富集于 “肌肉收缩、离子通道” 通路(图 5a-d);
KO 组 Myocd 基因区域染色质可及性升高,收缩标志物(MYH11、LMOD1)的 mRNA / 蛋白水平上调(图 5g-k);

图5
价值:建立“MAPK14 缺失→MYOCD/SRF/CArG 轴激活→VSMC 收缩表型维持” 的转录调控链,是顶刊认可的 “多组学整合深度”。
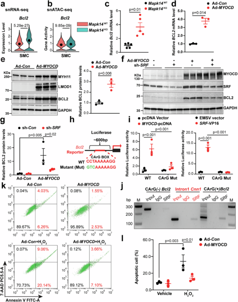
5. 第五步:发现 BCL2 是 MYOCD/SRF/CArG 新靶标,介导 VSMC 抗凋亡(图 6)
实验:sn 数据发现 KO 组 Bcl2 上调,结合报告基因、ChIP 验证其调控机制;
核心结果:
MYOCD/SRF 通过 Bcl2 启动子的 CArG 盒激活其转录(图 6h-j);
过表达 MYOCD 可减少 H2O2 诱导的 VSMC 凋亡(图 6k-l);

图6
临床关联:人 AAA 组织中 BCL2、MYOCD 水平显著低于正常主动脉;
价值:将“收缩轴” 的功能从 “维持表型” 扩展到 “抗凋亡”,为 AAA 治疗提供新的抗 VSMC 死亡靶标。
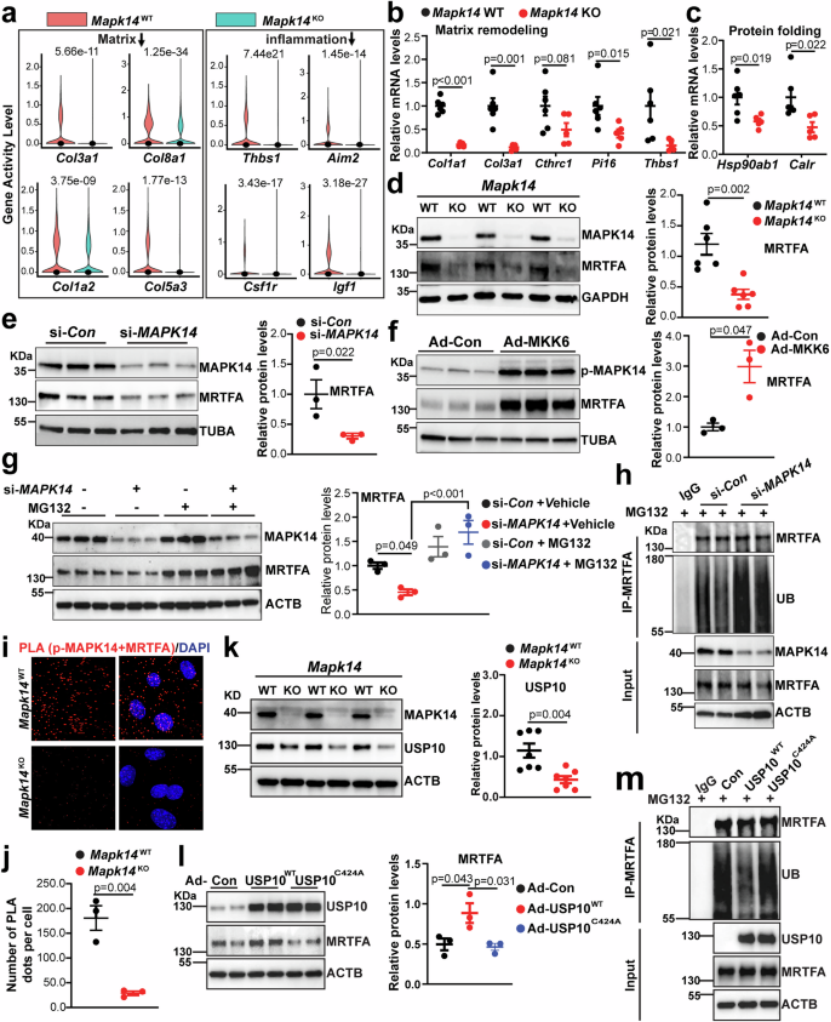
6. 第六步:MAPK14 通过 USP10 稳定 MRTFA,促进 VSMC 退化(图 7)
实验:WB、泛素化实验、PLA 验证 MAPK14 对 MRTFA 的调控;
核心结果:
KO 组 MRTFA 蛋白大幅降低(mRNA 无变化),蛋白酶体抑制剂 MG132 可挽救(图 7g);
MAPK14 与 MRTFA 物理互作(PLA 验证,图 7i-j),通过上调去泛素酶 USP10 稳定 MRTFA(图 7k-m);

图7
价值:揭示 MAPK14 调控 MRTFA 的 “翻译后修饰机制”,完善了 “MAPK14-MRTFA” 的退化驱动通路。
总结:多组学 + 干湿闭环,高 IF 顶刊的核心逻辑
山东省立医院与奥古斯塔大学联合团队的这项研究,完美示范了“临床痛点→单细胞多组学解析异质性→多组学整合锁轴→湿实验验证机制→临床关联” 的高IF 顶刊路径:用单细胞核多组学突破VSMC 异质性的技术瓶颈,用多组学交叉锁定核心转录轴,再通过分子、细胞、动物、临床样本的层层验证,确保结果的可靠性与转化价值 —— 这正是高IF 顶刊对 “深度 + 临床意义” 的核心要求。
原文DOI: 10.1038/s41392-025-02540-0
专注期刊投稿、发表十年,任何投稿、写作难题欢迎咨询!

PAPER INFORMATION
快速预审、投刊前指导、专业学术评审,对文章进行评价
校对编辑、深度润色,让稿 件符合学术规范,格式体例等标准
适用于语句和结构尚需完善和调整的中文文章,确保稿件达到要求
数据库包括: 期刊、文书籍、会议、预印章、书、百科全书和摘要等
让作者在期刊选择时避免走弯路,缩短稿件被接收的周期
根据目标期刊格式要求对作者文章进行全面的格式修改和调整
帮助作者将稿件提交至目标期刊投稿系统,降低退稿或拒稿率
按照您提供的稿件内容,指导完成投稿附信(cover letter)
北京总部:北京市海淀区碧桐园 3 号楼 2 层 211 广州办事处:广州市黄埔区科学城国际企业孵化器 E栋306 联系人:客服 / 18163670350
Copyright © 2022-2024 北京特诺科技有限公司 版权所有 备案/许可证编号为: 京 ICP 备 2023007944 号