来源:特诺科研
神经元核内包涵体病(NIID)是一种成人起病的神经退行性疾病,由 NOTCH2NLC 基因 5'UTR 区 GGC 重复序列异常扩张导致,临床表现为痴呆、肢体无力、震颤等,严重者可致瘫痪甚至早亡。目前尚无有效治疗手段,仅能对症缓解,且NOTCH2NLC 与同源基因序列相似度极高(<2% 差异),给精准基因编辑带来巨大挑战。
近日,中南大学湘雅医院、暨南大学等联合团队在《Nature Communications》(IF=15.7,神经领域顶刊,开源获取,0 版面费)发表重磅研究:开发出靶向 NOTCH2NLC 基因的特异性 CRISPR/Cas9 编辑策略,通过双 sgRNA 精准切除异常扩张的 GGC 重复序列,在细胞、患者 iPSC 及转基因小鼠模型中均证实其安全性与有效性,显著逆转疾病相关病理和行为异常。

文章信息速览
原标题:Precise excision of expanded GGC repeats in NOTCH2NLC via CRISPR/Cas9 for treating neuronal intranuclear inclusion disease
期刊:Nature Communications(IF=15.7,神经领域顶刊,开源获取,0 版面费)
关键词:神经元核内包涵体病(NIID)、CRISPR/Cas9、基因编辑、GGC 重复序列扩张、NOTCH2NLC、多模型验证、脱靶效应、神经退行性疾病
研究背景与临床痛点
治疗困境:NIID 无有效治疗手段,传统药物仅能缓解症状,无法阻断疾病进展,患者预后极差;
技术瓶颈:NOTCH2NLC 与 NOTCH2/NOTCH2NL 家族基因序列相似度极高(<2% 差异),常规基因编辑易产生脱靶效应,破坏正常基因功能;
机制明确但无靶向方案:异常扩张的 GGC 重复序列可翻译为毒性多聚甘氨酸(polyG),形成核内包涵体驱动病理,但缺乏精准靶向重复序列的治疗技术;
重复扩张疾病共性难题:GGC/CCG 重复序列扩张相关疾病达数十种,均面临靶向治疗匮乏的问题,亟需可推广的技术范式。
研究核心亮点
这篇 IF=15.7 顶刊的成功,核心在于 “精准靶向设计 + 多维度验证 + 临床转化导向” 的研究框架,5 大关键步骤完美契合神经领域顶刊发表逻辑,关键结果均有图表强力支撑:
1. 第一步:破解同源基因干扰,设计特异性 CRISPR 编辑策略(图 1)
核心挑战:NOTCH2NLC 与同源基因 NOTCH2/NOTCH2NL 家族序列高度同源,仅 GGC 重复序列两侧存在 2 个 mismatch 区域;
设计方案:针对这两个特异性区域设计双 sgRNA(sgRNA1+sgRNA6 等组合),避开同源序列,确保编辑特异性;
体外验证:在 HEK293 细胞中,sgRNA1+5、sgRNA1+6 组合编辑效率达 33%~40%,TA 克隆 + Sanger 测序证实仅靶向 NOTCH2NLC,同源基因无脱靶(图 1H-J);

图1
关键价值:解决了高同源基因编辑的特异性难题,为同类疾病提供技术参考。
2. 第二步:细胞模型验证,高效降低毒性 polyG 水平(图 2)
模型构建:建立稳定表达 NOTCH2NLC-98GGC-GFP 的 HEK293 细胞系(98polyG 细胞),模拟 NIID 的 polyG 毒性表型;
核心结果:CRISPR 编辑后,细胞内聚集型和可溶性 polyG 蛋白水平分别降低 49.0%~51.7% 和 67.6%~78.4%,polyG 聚集数量减少 63.1%~69.7%(图 2D-G);
机制确认:PCR 和测序证实 GGC 重复序列成功切除,验证编辑策略对毒性源的直接靶向作用。

图2
3. 第三步:患者 iPSC 模型验证,逆转转录组异常且无脱靶(图 3)
模型构建:从 NIID 患者 PBMC 诱导 iPSC,其 NOTCH2NLC 基因 GGC 重复序列为 113/17 次(正常对照 19/18 次),分化为神经前体细胞(NPCs);
编辑效果:通过 CRISPR 编辑获得 GGC 重复序列删除或修复的 iPSC 克隆,NPCs 转录组图谱更接近正常对照,74.74% 的上调基因和 50.88% 的下调基因恢复正常,富集于神经功能相关通路(图 3C-J);
安全性验证:深度测序(deep-seq)检测 20 个潜在脱靶位点,全基因组测序(WGS)分析 SNP、InDel 等,均未发现显著脱靶,编辑后 iPSC 保持正常核型和多能性(图 3A-B)。

图3
4. 第四步:小鼠局部治疗,改善脑内神经病理(图 4)
模型选择:采用自主构建的 NIID 转基因小鼠(全身表达 NOTCH2NLC-98GGC),该模型可再现核内包涵体、神经退行等病理特征;
治疗方式:向小鼠纹状体立体定向注射 AAV-PHP.eB 包装的 CRISPR/Cas9 系统(治疗侧)和对照 sgRNA(对照侧);
核心结果:治疗侧 polyG 聚集显著减少,星形胶质细胞激活标志物 GFAP、小胶质细胞标志物 IBA1 表达降低,神经元标志物 NeuN 表达升高,神经炎症和退行表型明显改善(图 4A-D)。

图4
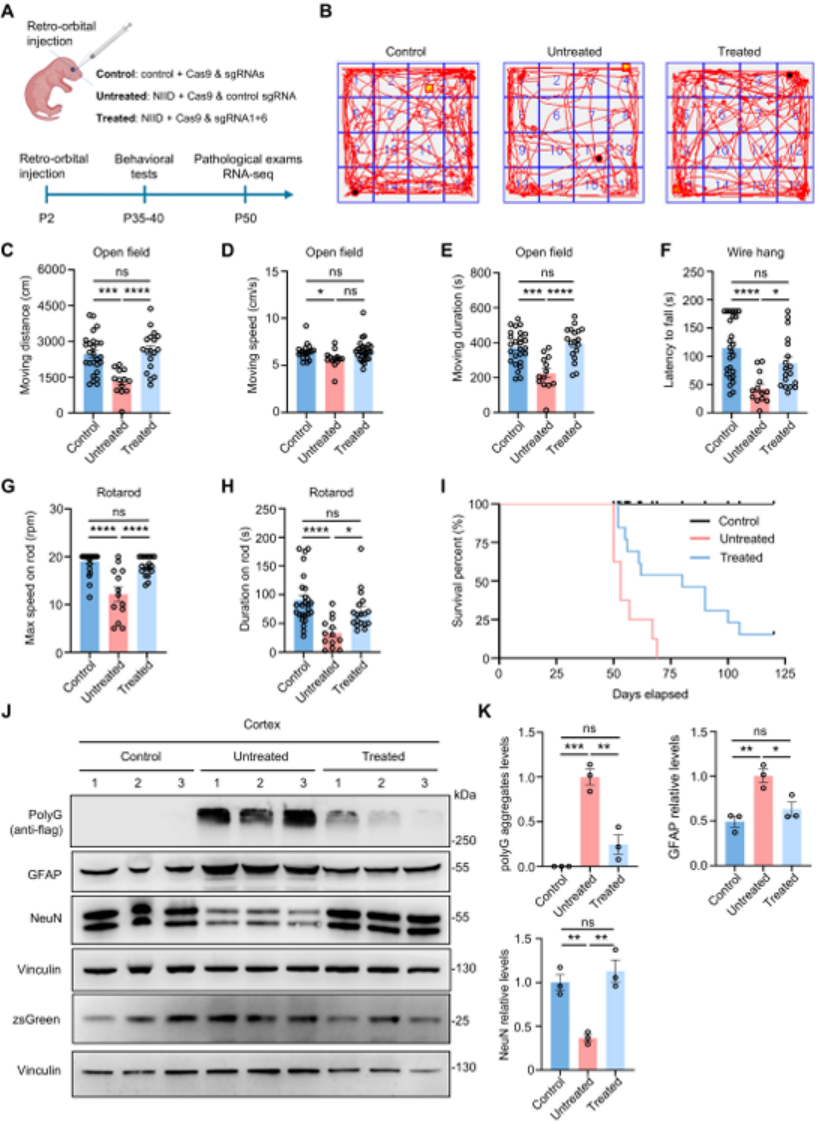
5. 第五步:小鼠全身治疗,逆转行为异常并延长生存期(图 5、6)
治疗方式:新生 NIID 小鼠经眼后静脉注射 AAV 载体,实现全身递送 CRISPR 系统;
行为学改善:治疗后小鼠在旷场试验中移动距离和时长显著增加,悬丝试验、转棒试验中运动协调能力接近正常对照(图 5B-H);
生存期延长:Kaplan-Meier 分析显示,治疗组小鼠生存期较未治疗组显著延长(图 5I);
分子与病理逆转:大脑皮层 polyG 和 GFAP 水平降低,NeuN 水平升高;转录组分析显示,未治疗组 1789 个上调基因和 334 个下调基因中,58.69% 和 52.10% 恢复正常,富集于神经功能和炎症反应通路(图 6A-I);外周心脏组织的 polyG 水平也降低 79%,转录组异常同步改善。

图5

图6
总结:多模型验证 + 精准靶向,顶刊论文的核心逻辑
中南大学湘雅医院、暨南大学联合团队的这项研究,完美诠释了“临床痛点切入→技术瓶颈突破→多模型层层验证→临床转化落地” 的顶刊研究闭环,其成功关键在于:
靶向精准:聚焦疾病核心致病因子(GGC 重复序列),针对同源基因干扰设计特异性策略,解决领域关键技术难题;
验证全面:从体外细胞→患者 iPSC→小鼠局部治疗→小鼠全身治疗,覆盖从基础到体内的完整验证体系,结果可信度高;
安全性优先:通过 deep-seq、WGS 等多维度验证无脱靶效应,为临床转化奠定基础;
价值延伸:不仅为 NIID 提供潜在治愈方案,还为 FMR1、C9ORF72 等重复扩张疾病提供可借鉴的基因编辑范式。
对于医生而言,这类顶刊论文的发文逻辑可直接复用:先明确临床未满足需求,再针对性开发或优化技术,通过“体外→细胞→动物” 的多模型验证体系夯实结论,最后突出临床转化价值。
原文DOI:10.1038/s41467-026-68385-5
专注期刊投稿、发表十年,任何投稿、写作难题欢迎咨询!

PAPER INFORMATION
快速预审、投刊前指导、专业学术评审,对文章进行评价
校对编辑、深度润色,让稿 件符合学术规范,格式体例等标准
适用于语句和结构尚需完善和调整的中文文章,确保稿件达到要求
数据库包括: 期刊、文书籍、会议、预印章、书、百科全书和摘要等
让作者在期刊选择时避免走弯路,缩短稿件被接收的周期
根据目标期刊格式要求对作者文章进行全面的格式修改和调整
帮助作者将稿件提交至目标期刊投稿系统,降低退稿或拒稿率
按照您提供的稿件内容,指导完成投稿附信(cover letter)
北京总部:北京市海淀区碧桐园 3 号楼 2 层 211 广州办事处:广州市黄埔区科学城国际企业孵化器 E栋306 联系人:客服 / 18163670350
Copyright © 2022-2024 北京特诺科技有限公司 版权所有 备案/许可证编号为: 京 ICP 备 2023007944 号