来源:特诺科研
颅咽管瘤(ACP)是一种起源于胚胎残余组织的颅内良性肿瘤(WHO I 级),却因浸润性生长、手术难度大、术后并发症多,且复发率极高(5 年复发率超 50%),成为临床治疗的 “硬骨头”。现有治疗以手术和放疗为主,缺乏针对性分子靶向药物,其复发机制一直是领域内的研究盲区。近日,中国医学院药物研究所团队在《Advanced Science》(IF=14.1,中科院 1 区 Top,开源获取)发表重磅研究:首次整合CosMx SMI 单细胞核空间转录组与AFADESI-MSI 空间代谢组,结合批量代谢组与功能验证,揭示 ACP 复发的核心机制 ——“囊液 - 肿瘤细胞” 代谢耦合驱动磷脂合成重塑,进而激活自噬通路,为这一难治性肿瘤提供了从分型到靶点的精准治疗方案!
文章信息速览
原标题:Spatially Resolved Multiomics Reveals Metabolic Remodeling and Autophagy Activation in Adamantinomatous Craniopharyngiomas
期刊:Advanced Science(IF=14.1,综合类顶刊,中科院 1 区 Top)
关键词:颅咽管瘤(ACP)、空间多组学、肿瘤异质性、代谢重塑、自噬激活、囊液代谢龛、SLC44A1、磷脂合成(PC/PE)
研究核心亮点
这篇顶刊研究的核心优势在于“技术革新 + 机制原创 + 临床落地”,以空间多组学为工具,首次在单细胞空间分辨率下解析 ACP 的复发机制,4 大核心步骤层层递进:
1. 第一步:空间转录组解析,鉴定 10 个肿瘤上皮亚群(图 1-2)
技术应用:对10 例 ACP 样本(4 对原发 / 复发、2 例非配对)进行 CosMx SMI 单细胞核空间转录组测序,获得 29.6 万个细胞的转录数据;
细胞分型:注释出10 大细胞群(肿瘤上皮细胞、内皮细胞、CAFs、巨噬细胞等),其中肿瘤上皮细胞占比约 50%,是主要功能细胞(图 1C-F);

图1
亚群细分:将肿瘤上皮细胞reclustering 得到 10 个亚群(PE_C1_PTGIR、PE_C2_FOSB、SE+SR_KRT6C 等),空间分布与 H&E 病理结构高度匹配(如 PE 亚群对应栅栏状上皮,KE 亚群对应湿角蛋白结构,图 2C);
复发关联:复发样本中KE_C2_S100A9、KE_C3_AMELX 亚群占比显著升高,这些亚群富集能量代谢与胆固醇代谢通路,提示其与复发密切相关(图 2E)。

图2
2. 第二步:空间代谢组揭秘,PC/PE 合成通路异常激活(图 3-4)
技术应用:通过AFADESI-MSI 空间代谢组分析 10 例 ACP 样本,鉴定出 702 种代谢物(阳性 443 种、阴性 259 种);
代谢差异:① 肿瘤组织 vs 瘤旁组织:390 种代谢物上调,甘油磷脂代谢通路最显著(图 4A);② 复发 vs 原发肿瘤:674 种代谢物上调,PC/PE 等磷脂类代谢物富集(图 3E);

图3
通路解析:关键代谢物(胆碱、乙醇胺、DAG、PC、PE)在肿瘤区和复发区显著富集,且对应的合成酶基因(CEPT1、CHPT1、SELENOI)在肿瘤上皮细胞中高表达,提示 PC/PE 合成通路激活(图 4C-D);
转运体关联:胆碱/ 乙醇胺转运体 SLC44A1 在肿瘤上皮细胞和复发样本中高表达,为底物摄取提供分子基础(图 4E、G)。

图4
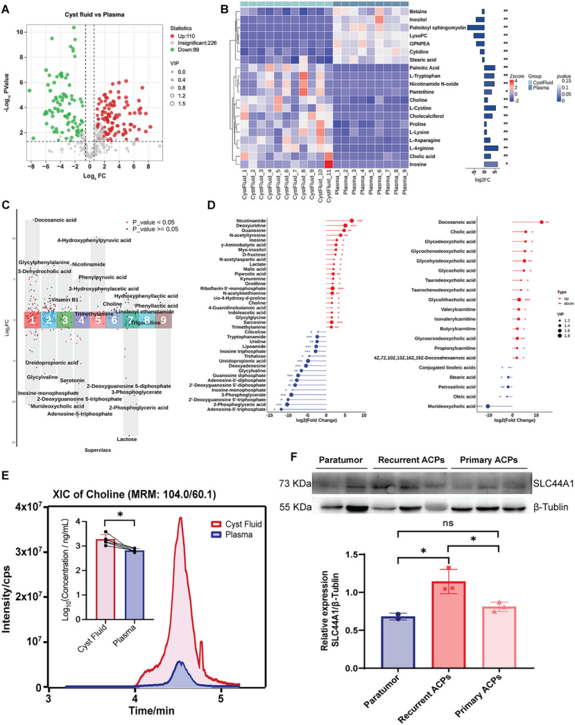
3. 第三步:批量代谢组验证,“囊液 - 肿瘤细胞” 代谢耦合(图 5)
囊液代谢特征:对11 例囊液 + 9 例配对血浆进行非靶向代谢组,发现囊液中胆碱显著富集(是血浆的数倍),同时富含脂肪酸,与 ACP 囊液 “油性” 的临床特征一致(图 5A-E);
代谢耦合机制:结合空间转录组数据,提出“囊液 - 肿瘤细胞” 代谢轴 —— 囊液作为 “代谢龛” 提供胆碱 / 乙醇胺,肿瘤细胞通过 SLC44A1 转运体摄取,满足 PC/PE 合成需求,支撑肿瘤生长与复发(图 5F);
验证:Western blot 证实 SLC44A1 在肿瘤组织(尤其是复发组织)中高表达,与转录组结果一致(图 5F)。

图5
4. 第四步:功能耦合与验证,PC/PE 合成→自噬激活(图 6)
机制推测:PC/PE 是细胞膜主要成分,且已知其可调控自噬,推测代谢重塑驱动自噬激活;
转录组验证:GSVA 分析显示,肿瘤上皮细胞(尤其是复发样本)中自噬通路(自噬起始、自噬体成熟)显著富集,且与甘油磷脂合成通路呈正相关(图 6A);
蛋白验证:多标IHC 显示,肿瘤区 Beclin1(自噬起始标志物)和 GABARAP(自噬体成熟标志物)表达显著高于瘤旁区,复发样本中表达进一步升高(图 6B-D);

图6
核心逻辑:囊液胆碱→SLC44A1 摄取→PC/PE 合成→自噬激活→ACP 复发。
临床价值与应用前景
1. 对临床医生
复发风险分层:通过检测SLC44A1 表达、PC/PE 水平或自噬标志物(Beclin1、GABARAP),可评估患者复发风险;
精准治疗策略:① 靶向 SLC44A1:阻断胆碱摄取,切断代谢轴;② 靶向 PC/PE 合成酶(CEPT1、CHPT1):抑制磷脂合成;③ 靶向自噬:使用自噬抑制剂(如氯喹),尤其适用于复发患者;
手术指导:结合空间分布特征,术中重点清除高表达SLC44A1/Beclin1 的肿瘤区域,降低残留风险。
2. 对科研人员
技术范式:提供“空间转录组 + 空间代谢组 + 批量代谢组 + 功能验证” 的多组学整合研究模板,为复杂囊实性肿瘤的研究提供参考;
机制创新:首次揭示“囊液 - 肿瘤细胞” 代谢耦合在 ACP 复发中的作用,拓展肿瘤代谢微环境的研究视野;
亚群价值:10 个肿瘤上皮亚群的鉴定为后续功能研究提供了明确靶点(如KE_C2_S100A9 亚群)。
3. 对患者与产业
患者:为高复发风险ACP 患者提供全新治疗方向,有望降低复发率,减少手术创伤与并发症;
产业转化:SLC44A1 抑制剂、PC/PE 合成酶抑制剂可作为潜在新药研发靶点,且 “代谢前药” 策略(胆碱偶联化疗药)可实现肿瘤靶向递送,降低全身毒性。
总结:空间多组学解锁ACP 复发密码,代谢 - 自噬轴成治疗新靶点
中国医学科学院药物研究所首都医科大学三博脑科医院团队的这项研究,以空间多组学技术为突破,首次在单细胞空间分辨率下解析了ACP 的细胞异质性与代谢重塑机制,提出 “囊液 - 肿瘤细胞” 代谢耦合驱动自噬激活的复发模型。研究不仅填补了 ACP 空间多组学研究的空白,更明确了 SLC44A1、PC/PE 合成酶、自噬通路等多个可靶向节点,为这一 “良性但难治” 的肿瘤提供了精准治疗的新方向。
作为本土团队主导的重磅研究,该成果彰显了中国在颅内肿瘤空间多组学研究领域的领先地位,为全球ACP 患者的复发管理提供了中国方案。对于聚焦肿瘤代谢、空间组学或中枢神经系统肿瘤的研究者而言,这项 “技术革新 + 机制原创 + 临床转化” 的研究,是冲刺顶刊的黄金模板!
原文DOI: 10.1002/advs.202516965
专注期刊投稿、发表十年,任何投稿、写作难题欢迎咨询!

PAPER INFORMATION
快速预审、投刊前指导、专业学术评审,对文章进行评价
校对编辑、深度润色,让稿 件符合学术规范,格式体例等标准
适用于语句和结构尚需完善和调整的中文文章,确保稿件达到要求
数据库包括: 期刊、文书籍、会议、预印章、书、百科全书和摘要等
让作者在期刊选择时避免走弯路,缩短稿件被接收的周期
根据目标期刊格式要求对作者文章进行全面的格式修改和调整
帮助作者将稿件提交至目标期刊投稿系统,降低退稿或拒稿率
按照您提供的稿件内容,指导完成投稿附信(cover letter)
北京总部:北京市海淀区碧桐园 3 号楼 2 层 211 广州办事处:广州市黄埔区科学城国际企业孵化器 E栋306 联系人:客服 / 18163670350
Copyright © 2022-2024 北京特诺科技有限公司 版权所有 备案/许可证编号为: 京 ICP 备 2023007944 号