来源:特诺科研
胶质母细胞瘤(GBM)是最常见且恶性程度最高的原发性脑肿瘤,中位生存期不足2 年,现有放化疗方案疗效有限,肿瘤代谢异质性是导致治疗抵抗和复发的核心原因。然而,目前缺乏基于代谢特征的临床可行分型及针对性治疗策略。
近日,首都医科大学天坛医院、北京神经外科研究所团队联合 CGGA(中国脑胶质瘤基因组图谱)网络,在神经肿瘤领域顶刊《Neuro-Oncology》(IF=13.4,开源获取)发表重磅研究:通过整合TCGA、CGGA、CPTAC 三大数据库的多组学数据,首次定义IDH 野生型 GBM 的3 个代谢亚型(M1、M2、M3),揭示其distinct 基因组特征、预后差异及免疫微环境特点,其中高危M3 亚型对3 类代谢抑制剂高度敏感,为GBM 精准分层治疗提供了从分型到靶点的完整解决方案!

文章信息速览
原标题:Metabolic Profiling Defines Glioblastoma Subtypes with Distinct Prognoses and Therapeutic Vulnerabilities
期刊:Neuro-Oncology(IF=13.4,神经肿瘤领域顶刊,中科院 1 区 Top)
关键词:胶质母细胞瘤(GBM)、代谢分型、IDH 野生型、预后标志物、代谢抑制剂、CGGA 数据库、患者来源细胞(PDC)模型
核心创新
① 分型突破:首次基于多组学(转录组 + 代谢组 + 蛋白质组 + 表观组)定义 3 个稳定的 GBM 代谢亚型(M1、M2、M3),跨 TCGA、CGGA、CPTAC 队列验证,可覆盖所有 IDH 野生型 GBM 患者;
② 预后差异:亚型预后分层显著 ——M2(线粒体代谢 + 细胞周期富集)预后最佳,M1(突触信号 + 氨基酸代谢富集)居中,M3(缺氧 + 免疫紊乱 + 多代谢通路激活)预后最差(图 1G);
③ 微环境特征:M3 亚型呈现 “免疫激活 + 免疫抑制” 共存的独特微环境(高免疫浸润 + 高免疫检查点表达 + TCR 多样性增加)(图 3);
④ 干预落地:M3 亚型对 3 类代谢抑制剂(糖胺聚糖降解抑制剂 M-31850、烟酰胺代谢抑制剂 FK866、维 A 酸代谢抑制剂 Talarozole)高度敏感,体内外实验证实可显著抑制肿瘤生长、延长生存期(图 6)。
研究背景与临床痛点
治疗困境:GBM 恶性程度极高,术后放化疗易耐药,中位生存期<2 年,5 年生存率不足 5%;
分型局限:现有分子分型(如经典型、间充质型、前神经型)未充分体现代谢异质性,无法指导代谢靶向治疗;
靶点缺失:GBM 代谢可塑性强,但缺乏 “代谢特征 - 治疗靶点” 的精准对应关系;
转化瓶颈:多数潜在靶点缺乏体内外验证,难以快速推进临床应用。
研究核心亮点
这篇顶刊研究的核心优势的是“多组学整合 + 跨队列验证 + PDC 模型复现 + 靶向干预落地”,完美契合神经肿瘤顶刊对 “临床意义 + 机制深度 + 转化价值” 的要求,5 大核心步骤层层递进:
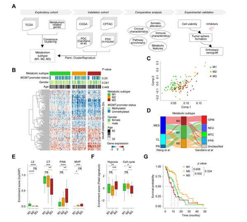
1. 第一步:多组学整合,定义 3 个稳定代谢亚型(图 1)
研究设计:以TCGA 队列(139 例 IDH-wt GBM)为发现集,基于预后相关代谢基因进行共识聚类,筛选出 3 个代谢亚型(M1、M2、M3);
核心验证:① 跨 CGGA(361 例)、CPTAC(92 例)队列验证,亚型一致性高(IGP 统计证实 reproducibility);② PCA 分析显示各亚型转录组特征显著分离(图 1C);③ 与既往转录组分型存在关联(M3 富集间充质型,M1/M2 分别富集神经元型 / 线粒体型,图 1D);
预后价值:Kaplan-Meier 分析显示,M2 亚型预后最佳(中位 OS 最长),M3 最差(图 1G),多因素 Cox 回归证实亚型是独立预后因素。

图1
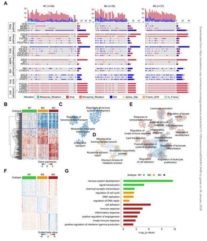
2. 第二步:亚型特征解析,基因组 + 表观 + 免疫 + 代谢全方位刻画(图 2-4)
基因组特征(图2A):① M2 亚型富集 MDM4、PIK3C2B 扩增,CDKN2A/RB1 缺失;② M3 亚型富集 MET 及细胞黏附基因(PODXL、LAMB4)扩增;
表观组特征(图2F-G):① M1 亚型低甲基化基因富集突触信号通路;② M2 富集细胞周期 / DNA 修复通路;③ M3 富集免疫应答 / 血管生成通路;
免疫微环境特征(图3):① M3 亚型免疫 / 基质评分最高,肿瘤纯度最低,富集巨噬细胞、粒细胞(CIBERSORTx);② 同时高表达免疫检查点(CD274、HAVCR2)与效应分子(GZMA、PRF1),呈现 “免疫激活 + 抑制” 共存状态;③ TCR 多样性显著高于其他亚型(图 3C-D);
代谢特征(图4):① M1:氨基酸代谢(牛磺酸 / 多巴胺生物合成)富集;② M2:线粒体代谢(三羧酸循环)、同型半胱氨酸生物合成富集;③ M3:多代谢通路激活(糖、脂、核苷酸、维生素代谢),代谢物水平证实其特征(如色氨酸 / 苯丙氨酸衍生物升高,图 4B)。

图2

图3

图4
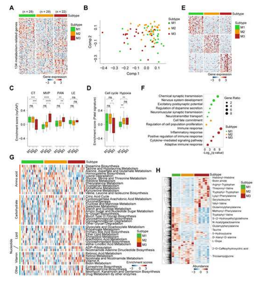
3. 第三步:PDC 模型验证,亚型特征可忠实复现(图 5)
模型应用:将代谢分型体系应用于79 例 GBM 患者来源细胞(PDC),成功分为 3 个亚型;
特征复现:① 转录组 / 代谢组特征与临床样本一致(M2 高细胞周期富集,M3 高缺氧 / 免疫通路富集,图 5C-G);② 代谢物检测证实亚型特异性代谢谱(M1 高牛磺酸,M2 高三酰甘油,M3 高组氨酸 - 组氨酸、生物素酰胺,图 5H);

图5
意义:为后续靶向药物筛选提供了临床相关性强的体外模型。
4. 第四步:靶向筛选,M3 亚型 3 类代谢抑制剂敏感(图6)
靶点选择:基于M3 亚型高富集的代谢通路,筛选 3 类抑制剂:① M-31850(糖胺聚糖降解抑制剂,靶向 HEX);② FK866(烟酰胺代谢抑制剂,靶向 NAMPT);③ Talarozole(维 A 酸代谢抑制剂,靶向 CYP26);
体外验证:① M3 PDC 对 3 类抑制剂 IC50 显著低于 M1/M2(图 6D);② 诱导 M3 细胞凋亡增加,球形成能力下降(图 6E-F);③ 证实靶点抑制效应(NAD + 水平降低、β- 己糖胺酶活性下降、维 A 酸浓度升高);
体内验证:intracranial 异种移植模型中,3 类抑制剂均显著抑制 M3 亚型肿瘤生长(生物发光成像,图 6G-H),延长小鼠生存期(图 6I),对 M1/M2 无显著效果。

图6
5. 第五步:跨队列确认,分型体系临床实用性强
优势:相比既往通路分型,该代谢分型可覆盖所有IDH-wt GBM 患者,且在 CGGA 不同队列(微阵列 / RNA-seq)中均能有效分层预后;
临床关联:无年龄/ 性别 / MGMT 启动子甲基化相关性,是独立预后因素,可用于患者风险分层。
临床价值与应用前景
1. 对临床医生
风险分层:通过代谢亚型检测(基于转录组/ 代谢组),快速区分 M2(低危)、M1(中危)、M3(高危)患者,优化治疗决策;
精准治疗:对M3 高危患者,可联合代谢抑制剂(如 FK866)与常规放化疗,提升疗效;
疗效监测:可通过代谢物水平(如牛磺酸、色氨酸衍生物)监测治疗响应。
2. 对科研人员
提供“多组学 - 临床样本 - PDC 模型 - 体内验证” 的完整研究范式,为其他肿瘤代谢分型提供参考;
揭示M3 亚型 “代谢 - 免疫” 交叉调控机制,为免疫联合代谢靶向治疗提供新思路;
基于CGGA 本土数据库,为中国 GBM 患者的精准治疗提供数据支撑。
3. 对患者与产业
患者:M3 高危患者获得针对性治疗方案,有望延长生存期,降低治疗毒性;
产业转化:3 类抑制剂中部分已进入临床研究(如 FK866),可快速推进 GBM 亚型特异性临床试验;为代谢靶点新药开发提供明确方向。
总结:代谢分型引领GBM 精准治疗进入 “亚型导向” 时代
首都医科大学天坛医院团队联合CGGA 网络的这项研究,以多组学整合为基础,首次定义了 IDH 野生型 GBM 的 3 个代谢亚型,系统阐明其基因组、表观组、免疫微环境及代谢特征,明确了各亚型的预后差异与治疗 vulnerabilities。尤其值得关注的是,高危 M3 亚型对 3 类代谢抑制剂的敏感性,为临床转化提供了直接靶点。
研究的成功不仅填补了GBM 代谢分型的空白,更构建了 “分型 - 靶点 - 药物”的完整转化链条,其跨队列验证与 PDC 模型复现确保了临床实用性。对于神经肿瘤领域研究者而言,该研究的“多组学整合 + 临床样本 - PDC - 体内模型验证” 思路,是冲刺顶刊的黄金模板;对于临床医生,代谢分型将成为 GBM 患者风险分层与精准治疗的重要工具。
原文DOI: 10.1093/neuonc/noaf294
专注期刊投稿、发表十年,任何投稿、写作难题欢迎咨询!

PAPER INFORMATION
快速预审、投刊前指导、专业学术评审,对文章进行评价
校对编辑、深度润色,让稿 件符合学术规范,格式体例等标准
适用于语句和结构尚需完善和调整的中文文章,确保稿件达到要求
数据库包括: 期刊、文书籍、会议、预印章、书、百科全书和摘要等
让作者在期刊选择时避免走弯路,缩短稿件被接收的周期
根据目标期刊格式要求对作者文章进行全面的格式修改和调整
帮助作者将稿件提交至目标期刊投稿系统,降低退稿或拒稿率
按照您提供的稿件内容,指导完成投稿附信(cover letter)
北京总部:北京市海淀区碧桐园 3 号楼 2 层 211 广州办事处:广州市黄埔区科学城国际企业孵化器 E栋306 联系人:客服 / 18163670350
Copyright © 2022-2024 北京特诺科技有限公司 版权所有 备案/许可证编号为: 京 ICP 备 2023007944 号