来源:特诺科研
免疫检查点阻断(ICB)是癌症治疗的 “利器”,但 BMJ 子刊《Journal for ImmunoTherapy of Cancer》(IF=10.6)最新研究显示,高达 25% 的患者会出现免疫相关结肠炎(irColitis),严重者需停药。南方医科大学珠江医院、南方医院团队通过单细胞多组学技术,首次锁定irColitis 的核心致病细胞 ——IFNG+IL17+CD4+ T 细胞,并揭示巨噬细胞分泌的IL-23 与 CXCL9/10 是其 “推手”,为 ICB 治疗“保疗效、控副作用” 提供了精准方案!

文章信息速览
原标题:Single-cell multiomics reveals macrophage-derived IL-23 and CXCL9/10 drive pathogenic IFNG+IL17+ T cells in immunotherapy-related colitis
期刊:Journal for ImmunoTherapy of Cancer(BMJ 子刊,IF=10.6)
关键词:免疫检查点阻断(ICB)、免疫相关结肠炎(irColitis)、单细胞多组学、IFNG+IL17+CD4+ T 细胞、IL-23、CXCL9/10、巨噬细胞
研究目的
ICB 相关 irColitis 是临床亟待解决的 “痛点”:传统激素治疗应答率低,且可能削弱抗癌效果。本研究旨在:
用单细胞多组学解析 irColitis 肠道微环境的细胞异质性,锁定核心致病细胞;
阐明致病细胞的分化与调控机制;
验证靶向干预的疗效及对 ICB 抗肿瘤作用的影响。
核心研究亮点
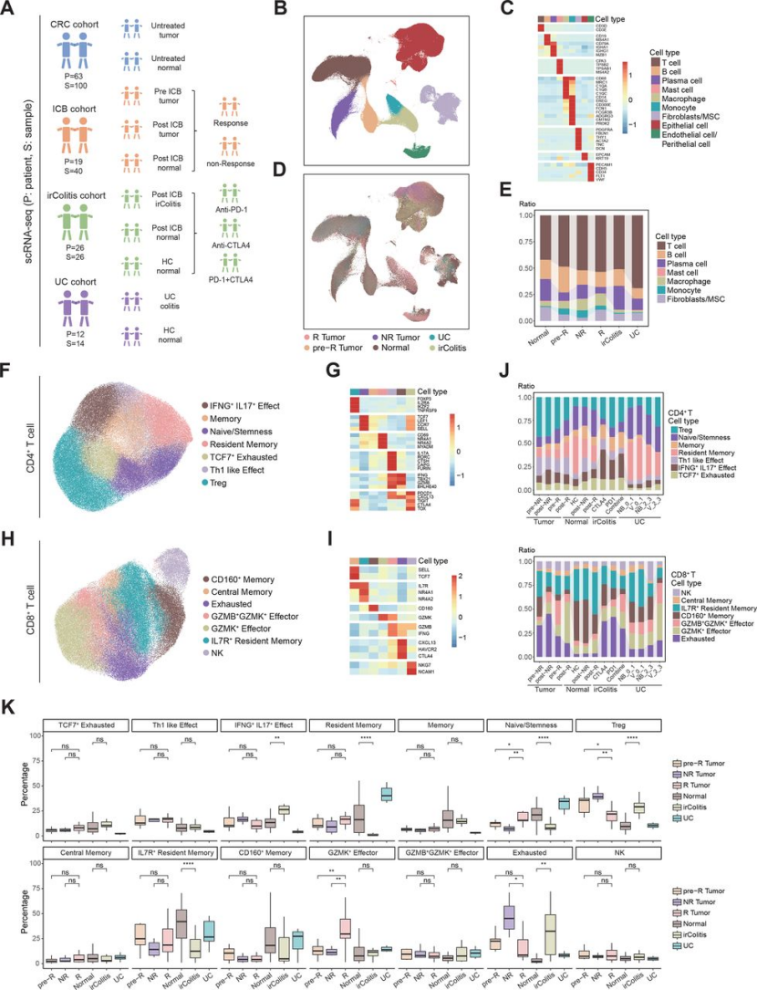
1. 单细胞多组学锁定 irColitis 特异性致病 T 细胞(图 1-2)
大样本细胞图谱:分析 180 份样本的 868,138 个单细胞,注释出 12 类核心细胞群,其中IFNG+IL17+CD4+ T 细胞在 irColitis 组织中占比达 18.7%,而正常组织 / 溃疡性结肠炎组织中不足 3%(图 1J-K),且该细胞同时表达 Th1(IFNG)、Th17(IL17A)特征基因(图 2A)。

分化起源:细胞速度与拟时序分析证实,该致病细胞由肠道组织驻留记忆 T 细胞(TRM)分化而来,分化中干细胞标志物(IL7R、TCF7)下调,炎症因子表达升高(图 2F-H);小鼠模型中,TRM 细胞比例显著降低(图 2E),印证临床结果。


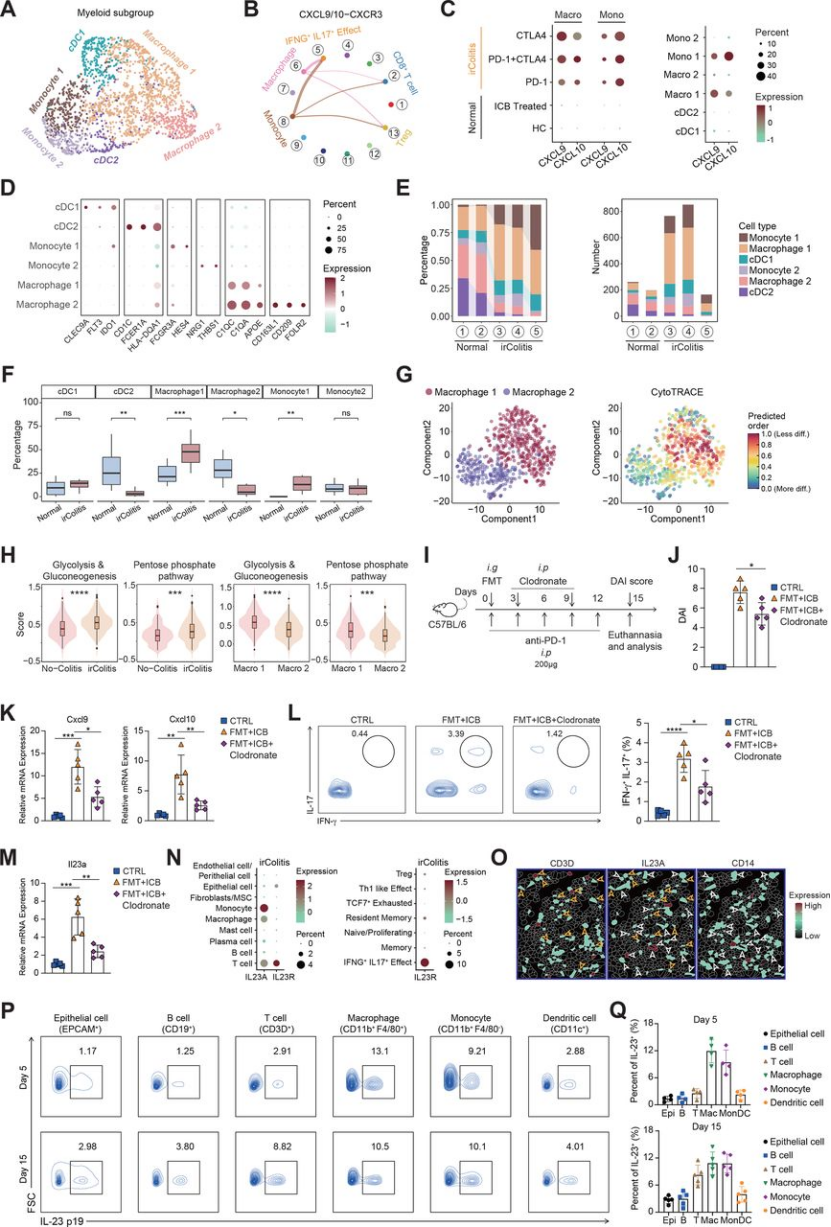
3. CXCL9/10-CXCR3 轴介导巨噬细胞 - 致病 T 细胞通讯(图 4-5)
细胞通讯网络:CellChat 分析显示,irColitis 中巨噬细胞与 IFNG+IL17+CD4+ T 细胞的 CXCL9/10-CXCR3 信号强度是正常组织的 5 倍(图 4F-G),空间转录组证实二者在病灶共定位(图 4L-M)。

图4
功能验证:阻断 CXCL9/10 或 CXCR3 后,小鼠结肠炎症缓解(图 5B-C),IFNG+IL17+CD4+ T 细胞比例降低 38%,且仅抑制 IFN-γ 表达(图 5F),明确该轴调控致病细胞的 IFN-γ 分泌。

图5
4. 巨噬细胞是核心调控枢纽,靶向耗竭安全有效(图 6)
巨噬细胞亚群特征:irColitis 中促炎性 M0 样巨噬细胞(Macrophage 1)占比从 12% 升至 35%,该亚群高表达 CXCL9、CXCL10 及 IL23A,糖酵解活性异常升高(图 6C-E、H)。
耗竭实验:氯膦酸脂质体耗竭巨噬细胞后,小鼠 DAI 评分降至 1.0(图 6J),肠道 CXCL9/10、IL23A 表达下降 50%,IFNG+IL17+CD4+ T 细胞比例同步降低(图 6L)。

图6
安全性验证:结直肠癌 ICB 应答患者肿瘤组织中,IFNG+IL17+CD4+ T 细胞比例与治疗应答无关(图 7D-I);且肿瘤中 IL23A 表达远低于 irColitis 组织(图 6N),提示靶向巨噬细胞不影响 ICB 疗效。

图7
5. IL-23 与 CXCL9/10 协同驱动致病细胞分化(图 5)
体外机制:IL-23 促进 Th17 前体细胞增殖(CFSE 增殖指数升 2.3 倍),CXCL9/10 驱动其向 IFNG+IL17 + 双阳性细胞分化(图 6N);联合阻断 IL-23 与 CXCR3,较单一阻断更显著降低致病细胞比例(65% vs 38%-42%),小鼠 DAI 进一步下降(图 5S)。
核心机制闭环
ICB 激活肠道免疫后,促炎性巨噬细胞分泌 IL-23(促进 TRM 分化为致病性 Th17)与 CXCL9/10(驱动 Th17 表达 IFN-γ),最终形成 IFNG+IL17+CD4+ T 细胞引发炎症;靶向巨噬细胞、IL-23 或 CXCL9/10-CXCR3 轴,可在抑制 irColitis 的同时保留 ICB 的抗癌效果(图 5T)。
这篇研究的多组学设计精准踩中科研热点 + 逻辑闭环:
从选题角度,锚定 “免疫治疗相关结肠炎(irColitis)” 这一临床刚需方向,同时聚焦 “IFNG+IL17+CD4+ T 细胞 + 巨噬细胞” 这两个当前免疫领域的热点细胞群,既解决临床痛点,又贴合领域研究趋势;
从技术组合看,“单细胞 RNA-seq+TCR 测序 + 空间转录组” 的多组学搭配,既用单细胞解析细胞异质性,又通过TCR 测序明确致病细胞的抗原特异性,再用空间转录组补全细胞的 “位置 - 功能” 关联,技术链完整且层层递进;更巧妙的是,后续用 “抗体阻断 + 巨噬细胞耗竭” 的体内实验验证组学发现,让 “组学筛选 - 功能验证” 形成闭环,避免了纯组学研究的 “空泛” 问题。
从可复现性来说,研究中部分单细胞数据可通过公共数据库获取,核心验证实验(流式、qPCR、抗体阻断)是常规实验室能开展的技术,哪怕没有组学平台的课题组,也能借鉴 “公共组学数据+ 小样本功能验证” 的思路,降低了研究门槛。
这种“临床问题→多组学筛靶标→体内外功能验证” 的多组学范式,既容易产出高分成果,又具备临床转化潜力,非常适合想做 “从组学到功能” 研究的团队参考。
原文DOI: 10.1136/jitc-2025-011959
专注期刊投稿、发表十年,任何投稿、写作难题欢迎咨询!

PAPER INFORMATION
快速预审、投刊前指导、专业学术评审,对文章进行评价
校对编辑、深度润色,让稿 件符合学术规范,格式体例等标准
适用于语句和结构尚需完善和调整的中文文章,确保稿件达到要求
数据库包括: 期刊、文书籍、会议、预印章、书、百科全书和摘要等
让作者在期刊选择时避免走弯路,缩短稿件被接收的周期
根据目标期刊格式要求对作者文章进行全面的格式修改和调整
帮助作者将稿件提交至目标期刊投稿系统,降低退稿或拒稿率
按照您提供的稿件内容,指导完成投稿附信(cover letter)
北京总部:北京市海淀区碧桐园 3 号楼 2 层 211 广州办事处:广州市黄埔区科学城国际企业孵化器 E栋306 联系人:客服 / 18163670350
Copyright © 2022-2024 北京特诺科技有限公司 版权所有 备案/许可证编号为: 京 ICP 备 2023007944 号