来源:特诺科研
腋窝淋巴结转移(ALNM)是乳腺癌预后的“致命短板”——ALNM + 患者5 年生存率显著降低,免疫治疗响应率不足30%,临床缺乏精准预后工具和靶向方案。近日,广东省人民医院、南昌大学第三附属医院等团队联合,在《Research》(IF=10.9)发表重磅多组学研究:整合单细胞 RNA-seq、空间转录组、放射基因组学、蛋白质组等多维度数据,结合体内外功能实验,首次揭示“TFF3-MAPK-EMT 轴” 驱动乳腺癌淋巴结转移的核心机制,构建高精准放射基因组学预后模型,筛选出TFF3 靶向药物6 - 巯基嘌呤(6-MP),为乳腺癌转移分层、精准治疗提供完整解决方案!

图1 文献信息
文章信息速览
原标题:Lymph Node Metastasis-Associated Spatiotemporal Mapping of the TFF3-Linked Niche in Breast Cancer: Integrating Radiogenomic Signatures with Immune-Ecosystem Remodeling
期刊:Research(IF=10.9)
关键词:乳腺癌(PBC)、腋窝淋巴结转移(ALNM)、TFF3、MAPK-EMT 轴、多组学、单细胞 RNA-seq、空间转录组、放射基因组学、免疫微环境、6 - 巯基嘌呤(6-MP)、预后模型
研究背景与临床痛点
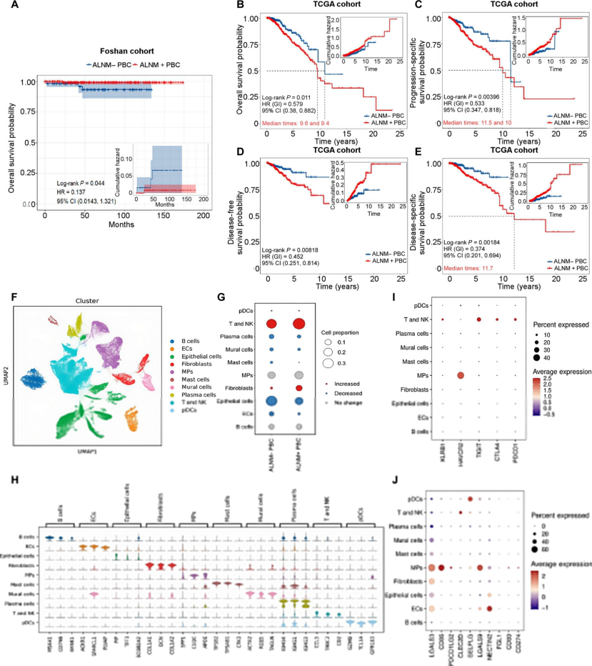
预后困境:ALNM + 乳腺癌患者总生存期、无病生存期显著缩短(TCGA + 佛山队列验证,图 2A-E),是临床预后评估的关键指标,但缺乏精准分层工具;
治疗瓶颈:ALNM + 患者对 PD-1/PD-L1 抑制剂响应率低,免疫微环境存在独特重塑特征,传统免疫治疗效果不佳;
靶点空白:驱动乳腺癌淋巴结转移的核心分子机制不明,缺乏可靶向的关键基因及配套治疗药物;
技术短板:单一维度数据(如转录组、影像)难以全面解析转移相关的“肿瘤 - 免疫 - 微环境” 互作,需多组学整合突破。
多组学顶刊发文逻辑拆解
这篇 IF=10.9 顶刊的成功,核心在于 “临床问题→多组学解码→靶点锁定→功能验证→临床转化” 的完整闭环,5 大关键步骤完美契合顶刊 “创新性 + 实用性 + 机制深度” 要求,每个环节均有明确图表支撑,医生可直接复用该逻辑:
1. 第一步:临床问题切入,单细胞测序解码免疫微环境异质性(图 2-3)
发文关键:从“ALNM + 与 ALNM - 患者预后差异” 切入,用单细胞测序打开免疫微环境黑箱,是顶刊 “临床表型→分子机制” 的核心开篇;
研究细节:
样本设计:纳入 8 例乳腺癌患者(4 例 ALNM+,4 例 ALNM-),单细胞测序获得 85,526 个细胞,覆盖 10 大细胞类型(图 2F-H);

图2
核心发现:ALNM + 患者免疫微环境呈现 3 大特征 —— 增殖型 MKI67+ T 细胞富集、耗竭型 GZMA+ CD8+ T 细胞增多、CCL13/CXCL10/TOP2A + 巨噬细胞浸润增加(图 3A-C、I);

图3
免疫 checkpoint 新发现:TIGIT-NECTIN2 通路而非 PD-1/PD-L1 是 ALNM + 患者的主要免疫抑制通路(图 2I-J);
顶刊加分点:聚焦“转移 vs 非转移” 的表型差异,用单细胞技术精准定位免疫关键亚群,为后续机制研究奠定基础,符合顶刊 “从临床现象到分子特征” 的切入逻辑。
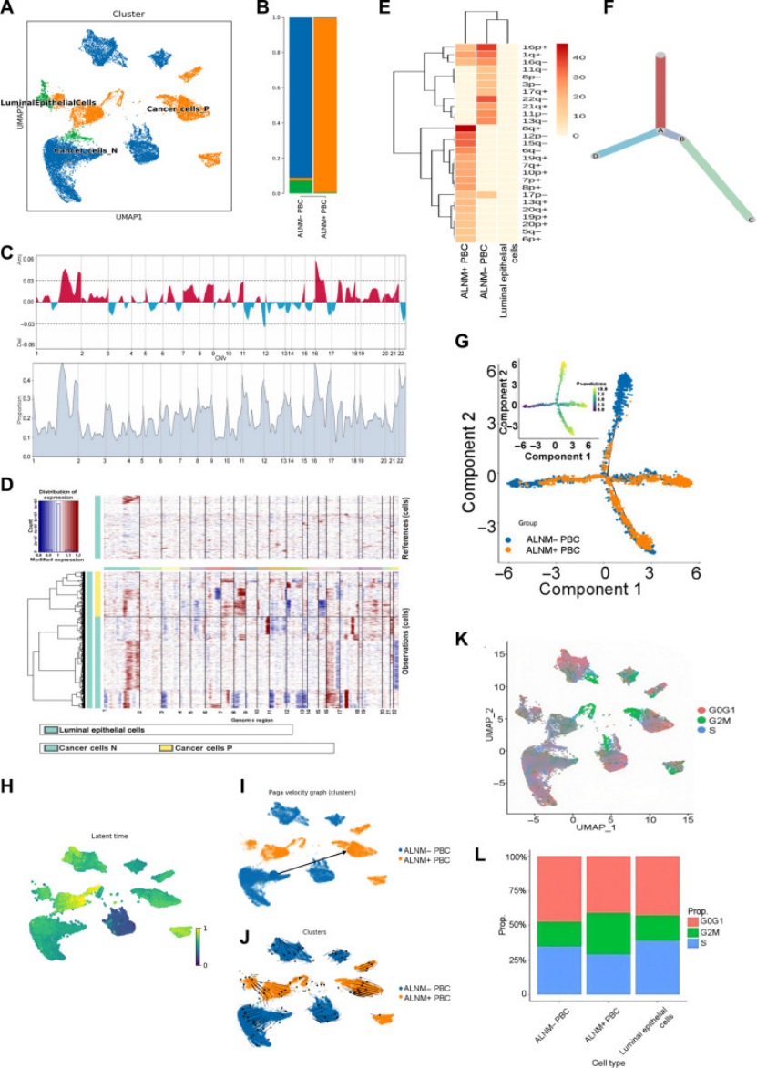
2. 第二步:多组学整合,锁定 TFF3 核心靶点(图 4-7)
发文关键:整合单细胞、 bulk RNA-seq、空间转录组、孟德尔共定位分析,从 “差异基因→核心靶点” 层层筛选,体现多组学研究的深度;
研究细节:
肿瘤异质性分析:ALNM + 患者肿瘤细胞 G2M 期比例升高,增殖活性增强,CNV 异常(染色体 2/16 扩增、12/17 缺失)(图 4C-D);

图4

图5
靶点筛选:通过转移相关基因集、EMT 通路、孟德尔共定位分析,锁定 TFF3 为核心驱动基因(PP.H4.abf>0.75,图 6C-F);

图6
空间验证:空间转录组证实 TFF3 主要定位于恶性上皮细胞,且与 MAPK 通路激活、EMT 评分正相关(图 7C-G);

图7
泛癌验证:TISCH 数据库显示 TFF3 在泛癌恶性细胞中高表达,乳腺癌中表达最高(图 7A-B);
顶刊加分点:多组学交叉验证(单细胞→空间→泛癌),靶点筛选逻辑严谨(表型关联→通路富集→遗传验证),避免单一数据的偶然性。
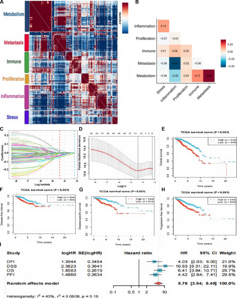
3. 第三步:放射基因组学建模,实现临床转化(图 6G-J)
发文关键:将分子靶点与影像特征结合,构建可直接用于临床的预后模型,是顶刊“基础研究→临床应用” 的关键转化步骤;
研究细节:
模型构建:整合 TFF3 表达水平与 CT 影像特征,用机器学习构建放射基因组学风险评分(Rad-score);
模型效能:Duke 队列训练集 AUC=0.920,TCGA 验证集 AUC=0.832;进一步整合 TFF3 的 XGBoost 模型效能更优(训练集 AUC=0.948,验证集 AUC=0.873,图 6G-J);
临床价值:模型可精准预测 ALNM 状态,为术前无创评估转移风险提供工具;
顶刊加分点:模型有明确的训练集 / 验证集,效能指标优异,且基于临床易获取的影像 + 基因数据,落地性强,符合顶刊 “临床实用性” 要求。
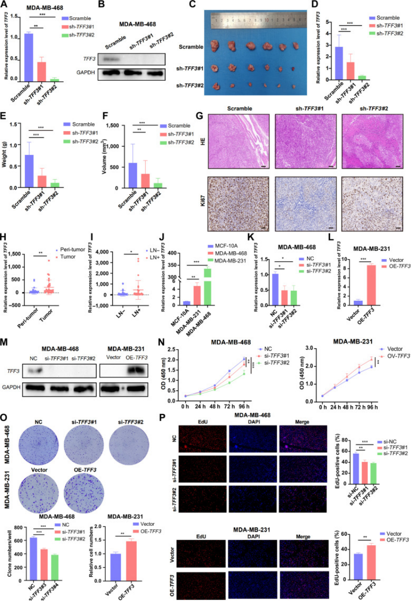
4. 第四步:体内外功能验证,闭环机制(图 8-9)
发文关键:通过细胞实验 + 动物模型验证靶点功能及机制,是顶刊 “机制假说→功能证实” 的硬标准;
研究细节:
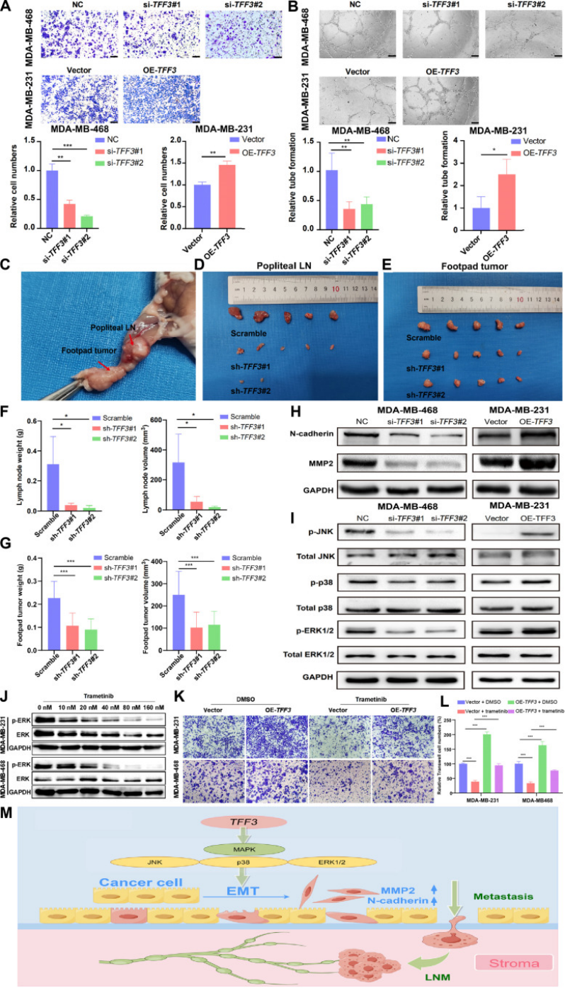
体外验证:TFF3 过表达促进乳腺癌细胞增殖(CCK-8/EdU/ 集落形成实验,图 8N-P)、迁移(Transwell 实验,图 9A)、淋巴血管生成(HLEC 管形成实验,图 9B);

图8
机制验证:TFF3 通过激活 MAPK 通路(p-ERK1/2、p-p38、p-JNK)促进 EMT(上调 MMP2、N-cadherin,图 9H-I);MEK 抑制剂曲美替尼可挽救 TFF3 介导的转移表型(图 9J-L);
体内验证:TFF3 敲低的 MDA-MB-468 细胞裸鼠皮下移植瘤体积、重量显著降低(图 8C-E),足垫淋巴结转移模型中,TFF3 敲低抑制淋巴结转移(图 9C-G);

图9
顶刊加分点:功能验证覆盖“增殖 - 迁移 - 转移” 全流程,机制明确(MAPK-EMT 轴),且有药物挽救实验佐证,机制闭环严谨。
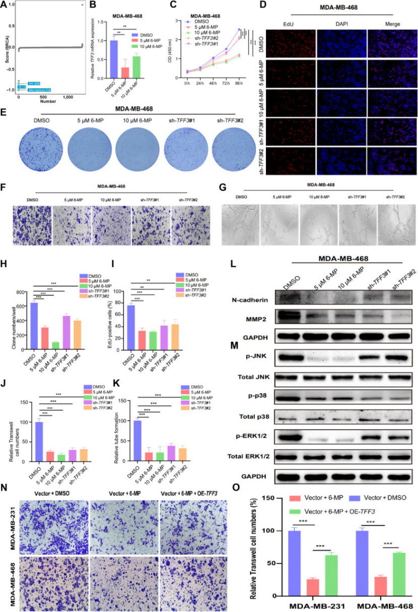
5. 第五步:药物筛选,落地治疗方案(图 10)
发文关键:基于靶点筛选潜在药物,为临床治疗提供新方向,是顶刊“靶点→治疗” 的最终落脚点;
研究细节:
药物筛选:通过 XSum 算法结合 cMAP 数据库,筛选出 TFF3 靶向药物 6 - 巯基嘌呤(6-MP);
药物效能:6-MP 剂量依赖性抑制乳腺癌细胞增殖、迁移、淋巴血管生成(图 10C-G),且通过下调 TFF3 抑制 MAPK 通路激活(图 10L-M);
特异性验证:TFF3 过表达可逆转 6-MP 的抗迁移效应,证实药物作用的特异性(图 10N-O);
顶刊加分点:药物筛选有算法支撑,且通过 Rescue 实验验证特异性,为后续临床试验提供明确候选药物,提升研究的临床价值。

图10
医生发多组学顶刊“黄金法则”
临床导向:从“ALNM 预后差、免疫治疗无效” 等临床痛点切入,研究问题自带顶刊关注度;
多组学整合:单细胞(解析异质性)+ 空间转录组(定位细胞)+ 放射基因组学(临床转化)+ bulk 组学(通路分析),多维度交叉验证,提升说服力;
机制闭环:“表型差异→靶点筛选→功能验证→机制解析→药物靶向”,逻辑链条完整,每个环节均有数据支撑;
临床转化:不仅发现靶点,还构建可落地的预后模型、筛选临床可用药物,符合顶刊“从实验室到病床” 的转化导向;
图表支撑:核心结论均对应明确图表(如免疫亚群→图 3,靶点筛选→图 6,功能验证→图 8-9,药物→图 10),数据可视化清晰,便于审稿人理解。
这篇研究仅通过“多组学整合 + 机制闭环 + 临床转化” 的设计,就实现了 IF=10.9 顶刊发表,充分证明 “临床问题驱动 + 多技术交叉 + 临床价值落地” 是多组学研究的高效发文路径。如果您也有类似数据,却不知如何整合故事、冲击顶刊,欢迎联系我们,专业团队助您快速实现研究成果的顶刊转化!
原文DOI: 10.34133/research.1016
专注期刊投稿、发表十年,任何投稿、写作难题欢迎咨询!

PAPER INFORMATION
快速预审、投刊前指导、专业学术评审,对文章进行评价
校对编辑、深度润色,让稿 件符合学术规范,格式体例等标准
适用于语句和结构尚需完善和调整的中文文章,确保稿件达到要求
数据库包括: 期刊、文书籍、会议、预印章、书、百科全书和摘要等
让作者在期刊选择时避免走弯路,缩短稿件被接收的周期
根据目标期刊格式要求对作者文章进行全面的格式修改和调整
帮助作者将稿件提交至目标期刊投稿系统,降低退稿或拒稿率
按照您提供的稿件内容,指导完成投稿附信(cover letter)
北京总部:北京市海淀区碧桐园 3 号楼 2 层 211 广州办事处:广州市黄埔区科学城国际企业孵化器 E栋306 联系人:客服 / 18163670350
Copyright © 2022-2024 北京特诺科技有限公司 版权所有 备案/许可证编号为: 京 ICP 备 2023007944 号