来源:特诺科研
HBV与华支睾吸虫感染是肝癌高发的关键诱因,但不同感染亚型肝癌的异质性及微环境特征一直是临床科研的难点。近日,广西医科大学第一附属医院团队在《Molecular Cancer》(顶刊,IF=33.9,开放获取0版面费)发表重磅研究:整合单细胞RNA测序与空间转录组多组学技术,结合免疫荧光、IHC、体外实验等多层验证,首次系统解析CP(华支睾吸虫感染)、HP(HBV感染)、DP(双重感染)三类肝癌的异质性与免疫抑制景观(图1、8)!这篇“多组学+临床验证”的满分范本,精准示范了医生如何高效产出高分多组学论文。
文章信息速览
期刊:Molecular Cancer(IF=33.9,开放获取,0版面费)
关键词:肝细胞癌、HBV、华支睾吸虫、单细胞测序、空间转录组、多组学、肿瘤异质性、肿瘤微环境、免疫抑制、预后标志物

研究背景与临床痛点
1. 临床刚需突出:肝癌致死率居全球第三,HBV(全球4.23亿感染者)与华支睾吸虫(中国1300万感染者)是核心诱因,但不同感染亚型的发病机制、微环境特征不明,临床缺乏精准治疗方案;
2. 研究缺口明确:现有研究多聚焦单一HBV相关肝癌,缺乏CP与DP亚型的系统对比,且未结合空间维度解析细胞互作,难以揭示异质性本质;
3. 技术契合趋势:单细胞+空间转录组是顶刊“香饽饽”,能同时实现“细胞分型”与“空间定位”,完美解决传统测序无法兼顾的细胞互作难题——这也是医生发高分多组学文的核心技术抓手。
从这篇IF=33.9论文拆解4大关键步骤
这篇论文的行文架构的就是“临床问题→技术方案→核心发现→临床转化”的满分闭环,完全适配医生的科研思维,每一步都有明确的“发文可复制性”要点:
第一步:定临床问题——选“有争议/有缺口”的细分方向,筑牢选题根基
医生做科研最忌“大而空”,这篇研究精准锁定“不同感染背景肝癌的异质性”这一细分缺口:聚焦CP、HP、DP三类亚型,核心目标明确(图1A):① 明确感染对预后的影响;② 解析三类肝癌的细胞组成差异;③ 揭示空间维度的细胞互作机制;④ 为精准治疗提供依据。
发文技巧:选题时优先结合自身临床资源(如本文依托广西医科大一附院269例肝癌队列),选“临床常见但机制不明”的问题——这类选题既有临床意义,又易获得顶刊青睐。
第二步:选技术组合——“单细胞+空间转录组”黄金搭配,提升论文含金量
多组学的核心是“互补”,而非“堆砌”。本文选择“单细胞RNA-seq(解析细胞分型)+空间转录组(解析空间定位)”的组合,再结合bulk数据整合、传统实验验证,形成“高通量筛选→精准定位→多层验证”的技术链(图1A):

图1

图2
1. 核心技术:13例样本单细胞测序(10x Genomics)+4例样本空间转录组测序,整合8套HP公共单细胞数据+6套HP公共空间数据,扩大样本量与代表性;
2. 验证技术:免疫荧光、IHC(验证蛋白表达,图3G、4G、6F、7G)、体外细胞共培养(验证通路活性,图3H-I、4I-J)、qPCR(验证基因表达)——顶刊必看“技术闭环”,避免仅靠高通量数据下结论。

图3

图4
发文技巧:医生可根据自身资源选择技术组合,优先“1种核心高通量技术+2-3种传统验证技术”,既保证创新性,又降低实验难度与成本。
第三步:挖核心发现——聚焦“差异+机制”,每一个结论都配“图+数据”支撑
多组学数据量大,最忌“泛泛而谈”。本文每一个核心发现都有明确的“数据+图”支撑,精准对应“异质性”核心主题:
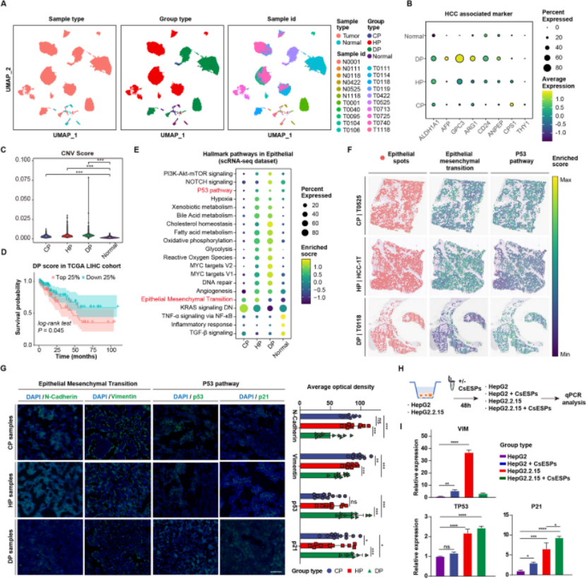
1. 预后差异(奠定临床意义):华支睾吸虫感染患者预后更差(CP组OS 75.11个月,DP组OS 68.32个月,均差于HP组的84.54个月,P=0.0189),且是独立预后因子(HR=2.782,P=0.0159);
2. 肿瘤细胞异质性(核心科学问题):DP组肿瘤细胞恶性度最高——高表达AFP、GPC3等癌标,CNV评分显著升高(含9+/10+/22+染色体重复),p53/NOTCH通路激活(图3B-E、3G);
3. 免疫细胞异质性(微环境核心):① DP组富集SPP1+促癌巨噬细胞(HR=3.087,预后差,图4A-E、4G)与耗竭CD8+T细胞(高PDCD1、LAG3表达,图5D-G);② CP组以M2样巨噬细胞为主(图4C、4G);③ HP组CD8+耗竭T细胞与CD4+Treg比例升高(图5C);

图5
4. 基质细胞异质性(微环境补充):HP组富集ENPP2+血管内皮细胞(图6D-F),DP组富集COL1A1+成纤维细胞(图6C、6I);

图6
5. 空间互作机制(升华创新点):DP组COL1A1-CD44、DLL4-NOTCH4配体-受体对空间富集,强化免疫抑制微环境(图7F-G)。

图7
发文技巧:分析数据时,优先聚焦“分组差异”(如本文三类亚型对比),再深入“机制解析”(如细胞互作、通路激活),每个结论都标注对应的图号与统计数据——顶刊审稿人最看重“结论的可重复性”。
第四步:做临床转化——明确“标志物+治疗方案”,提升论文实用价值
医生科研的终极目标是“服务临床”,这篇论文在讨论部分明确给出转化方向,直接提升论文的顶刊竞争力:
1. 预后标志物:华支睾吸虫感染状态可作为独立预后指标,SPP1+巨噬细胞可作为DP组不良预后标志物;
2. 精准治疗方案:① DP组:推荐“p53功能修复+巨噬细胞重编程+PD-1/LAG3双靶点抑制”联合方案;② CP组:靶向M2样巨噬细胞;③ HP组:靶向EMT通路与ENPP2+血管内皮细胞(图8);

图8
3. 数据开放:单细胞(GSA:HRA008527)与空间转录组(GSA:HRA008666)数据公开,提升研究影响力。
发文技巧:无论基础研究还是临床研究,都要在讨论部分明确“临床意义”——哪怕是初步的标志物或治疗方向,也能让论文从“纯基础研究”升级为“有临床转化潜力的高质量研究”,大幅提升顶刊命中率。
临床与科研双重价值:这篇顶刊论文能为医生带来什么?
1. 对临床:明确三类感染相关肝癌的预后差异与核心特征,为“亚型精准治疗”提供依据——比如DP组患者需更强化的免疫抑制逆转治疗;
2. 对科研:提供“临床队列+多组学整合+多层验证”的完整发文模板,尤其适合消化科、肝病科、肿瘤科医生参考,可直接复用“细分亚型+多组学”的研究思路;
3. 对团队:依托临床资源开展多组学研究,既能产出顶刊成果,又能提升团队在细分领域的学术影响力。
总结:医生发高分多组学文,关键在于“临床锚点+技术闭环+转化导向”
这篇IF=33.9的顶刊论文,本质是“临床问题驱动”的多组学研究典范:从临床中常见的“不同感染背景肝癌预后差异”切入,用“单细胞+空间转录组”的黄金技术组合解析机制,再通过传统实验验证与临床转化落地,每一步都精准踩中顶刊的审稿偏好。
对于医生而言,发多组学论文无需“盲目追新”,更重要的是结合自身临床资源,选对细分方向,用“核心技术+多层验证”形成闭环,最终回归“服务临床”的本质——这正是这篇顶刊论文给我们的核心启示。
原文DOI:10.1186/s12943-025-02381-z
专注期刊投稿、发表十年,任何投稿、写作难题欢迎咨询!

PAPER INFORMATION
快速预审、投刊前指导、专业学术评审,对文章进行评价
校对编辑、深度润色,让稿 件符合学术规范,格式体例等标准
适用于语句和结构尚需完善和调整的中文文章,确保稿件达到要求
数据库包括: 期刊、文书籍、会议、预印章、书、百科全书和摘要等
让作者在期刊选择时避免走弯路,缩短稿件被接收的周期
根据目标期刊格式要求对作者文章进行全面的格式修改和调整
帮助作者将稿件提交至目标期刊投稿系统,降低退稿或拒稿率
按照您提供的稿件内容,指导完成投稿附信(cover letter)
北京总部:北京市海淀区碧桐园 3 号楼 2 层 211 广州办事处:广州市黄埔区科学城国际企业孵化器 E栋306 联系人:客服 / 18163670350
Copyright © 2022-2024 北京特诺科技有限公司 版权所有 备案/许可证编号为: 京 ICP 备 2023007944 号