来源:特诺科研
矽肺所致肺纤维化是临床预后极差的职业性肺病,病理机制复杂、缺乏有效干预靶点,一直是呼吸与职业病领域的研究难点。近日,四川大学华西公共卫生学院 / 华西第四医院团队在 Advanced Science(IF=14.1,工程技术与医学交叉顶刊) 发表重磅研究,依托单细胞 RNA 测序、空间转录组、转录组测序等多组学技术,结合巨噬细胞特异性敲低、细胞共培养、通路拯救等严谨功能实验,系统阐明巨噬细胞来源铁蛋白通过PI3K/AKT-SMAD轴驱动肺成纤维细胞活化、促进矽肺纤维化的全新机制,整套研究设计堪称 “临床医生做高分多组学基础研究” 的标准模板。想复刻这套思路、从临床问题发顶刊,这篇文章一定要精读。

文章信息速览
原标题:Macrophage-Derived Ferritin Promotes Silicosis Pulmonary Fibrosis via the PIK3R2-Mediated PI3K/AKT-SMAD Signaling Axis
期刊:Advanced Science,IF=14.1
关键词:矽肺、肺纤维化、巨噬细胞、铁蛋白、肺成纤维细胞、单细胞测序、空间转录组、PI3K/AKT、SMAD2/3、PIK3R2
一、临床痛点与研究切入点
临床真问题矽肺由二氧化硅暴露引起,以进行性肺纤维化为特征,一旦发生难以逆转,临床缺乏靶向治疗手段。
巨噬细胞在矽肺中核心作用已被认可,但分泌型铁蛋白在纤维化中的功能不明确;铁蛋白如何作用于肺成纤维细胞、调控哪条信号通路,尚未阐明;缺乏巨噬细胞特异性靶向的体内验证模型。
研究逻辑从临床样本→动物模型→细胞机制→通路拯救层层递进,完全符合高分论文范式。
二、研究设计拆解:医生也能复刻的“高分多组学文章架构”
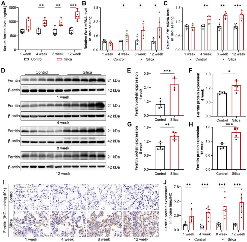
1. 体内功能验证:巨噬细胞 & 铁蛋白是纤维化关键(对应结果图 1、图 2)
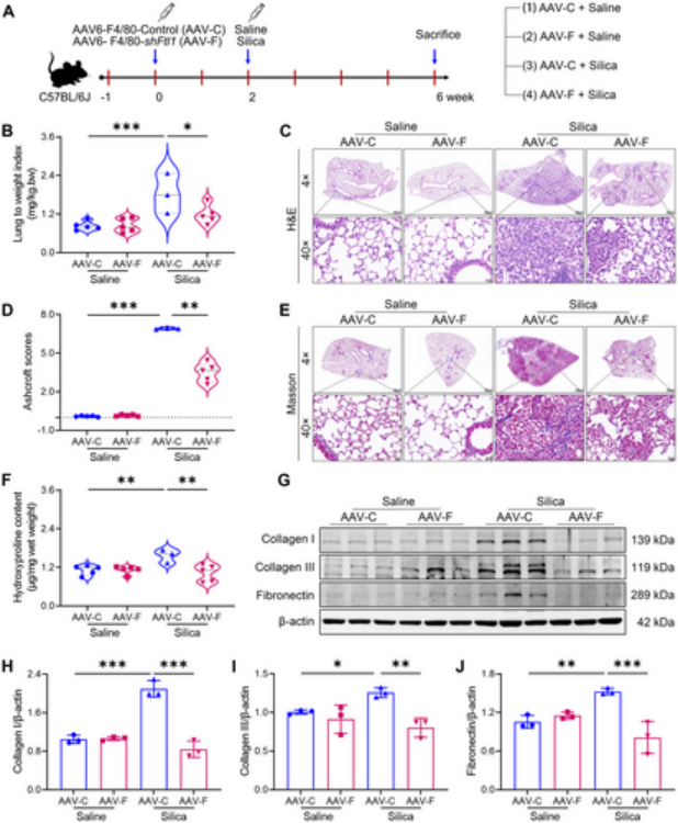
研究采用两套严谨的动物模型,直接锁定靶点:巨噬细胞清除实验小鼠分为对照组、二氧化硅组、脂质体对照组、氯膦酸脂质体巨噬细胞清除组,尾静脉注射后气管滴注二氧化硅构建纤维化模型。结果显示:清除巨噬细胞可显著缓解肺纤维化、胶原沉积与羟脯氨酸水平。
巨噬细胞特异性铁蛋白敲低模型(AAV6-F4/80-shFtl1)使用 F4/80 启动子驱动 AAV6,气管滴注实现肺泡巨噬细胞Ftl1(铁蛋白轻链) 特异性敲低。结果显示:巨噬细胞铁蛋白敲低显著改善矽肺小鼠肺纤维化。

图1

图2
亮点:用组织特异性启动子避免全身敲除副作用,是临床高分文章常用设计。
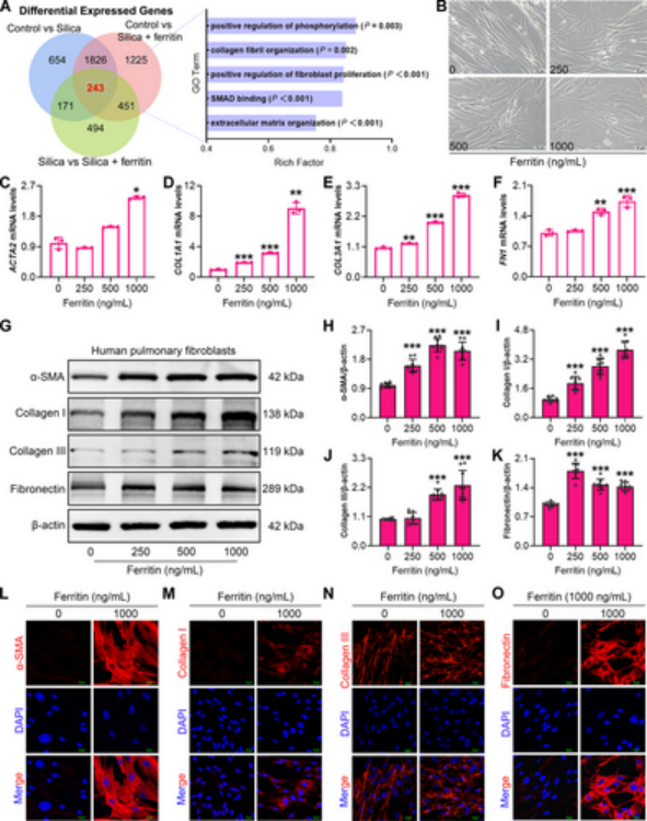
2. 病理与多组学全景:从组织到细胞的系统性解析(对应图 3、图 4、图 5)
组织病理H&E、Masson 染色评估肺损伤与胶原沉积,免疫组化、多重免疫荧光显示F4/80 + 巨噬细胞高表达铁蛋白。
血清铁蛋白临床矽肺患者与小鼠血清铁蛋白水平显著升高,提示可作为潜在生物标志物。
多组学核心布局(医生发文加分项)
单细胞 RNA 测序(10× Genomics)对矽肺患者与二氧化硅暴露小鼠肺组织进行单细胞测序,完成细胞分群与注释,定位巨噬细胞为铁蛋白主要来源。
空间转录组测序揭示纤维化区域铁蛋白相关信号空间分布特征,提供原位证据。
常规转录组测序对铁蛋白处理的人肺成纤维细胞(HPFs)进行测序,富集到ECM 重构、纤维化、PI3K/AKT 等通路。
思路总结:单细胞找细胞来源+ 空间转录组看原位分布 + 转录组找通路,是目前肺疾病 / 纤维化最稳的多组学组合。

图3

图4

图5
3. 细胞机制:巨噬细胞–成纤维细胞交互调控(对应图 6、图 7)
细胞模型:THP-1、RAW264.7 巨噬细胞 + 人肺成纤维细胞 HPFs
二氧化硅刺激巨噬细胞,上调铁蛋白分泌;
铁蛋白直接刺激 HPFs,上调 αSMA、Collagen I、Collagen III、Fibronectin 等纤维化标志物;
非接触共培养证明:巨噬细胞来源铁蛋白是驱动成纤维细胞活化的关键因子。

图6

图7
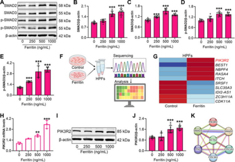
4. 分子机制深挖:锁定 PIK3R2–PI3K/AKT–SMAD 轴(对应图 8、图 9)
这是整篇文章的创新灵魂,也是医生最容易学习的“机制拔高” 套路:
转录组与生信分析锁定 PIK3R2 为关键调控分子;
铁蛋白通过上调 PIK3R2 激活 PI3K/AKT 通路;
进一步促进 SMAD2/3 磷酸化,形成完整促纤维化轴;
敲低 + 回救实验(Rescue)
敲低 PIK3R2 → 逆转铁蛋白诱导的成纤维细胞活化;
激动剂 740 Y-P 恢复 PIK3R2 → 重新激活纤维化表型。
高分标配:靶基因→ 通路 → 磷酸化蛋白 → 回救验证,逻辑闭环。

图8

图9
5. 完整技术链条
动物:氯膦酸脂质体巨噬细胞清除、AAV 巨噬细胞特异性敲低
病理:H&E、Masson、IHC、多重免疫荧光、羟脯氨酸
组学:单细胞 RNA-seq、空间转录组、转录组
细胞:共培养、转染、拯救实验、免疫荧光、Western Blot、qPCR
临床:患者血清铁蛋白、人肺组织样本
三、给临床医生的发文启示
从临床疾病出发,不要盲目追热点矽肺是典型临床问题,机制清晰、样本易获取,非常适合医生做科研。
“细胞交互” 是最容易出故事的设计巨噬细胞→成纤维细胞,是肺、肝、肾纤维化通用范式,简单、稳定、易重复。
多组学不用贪多,三套足够上 10 分 +单细胞 + 空间转录组 + 转录组,既能发高分,又能快速锁定通路,减少大量盲目摸索。
机制做到“轴” 级别本文:铁蛋白 → PIK3R2 → PI3K/AKT → SMAD2/3 → 纤维化有分子、有通路、有磷酸化、有回救,满足所有顶刊要求。
体内一定要用“组织特异性” 工具AAV6F4/80shFtl1 巨噬细胞特异性敲低,比普通敲除更有临床转化价值。
四、总结
华西团队这篇 Advanced Science(IF=14.1) 研究,展示了临床医生如何依靠 “临床问题 + 多组学 + 严谨功能验证” 发表顶刊:以矽肺肺纤维化为临床场景,以巨噬细胞铁蛋白为核心靶点,借助单细胞测序、空间转录组、转录组多组学手段,系统阐明 PIK3R2/PI3K/AKT/SMAD 促纤维化新机制,并提供巨噬细胞靶向的潜在干预策略。整套实验设计规范、逻辑严密、可复制性极强,是呼吸科、职业病科、纤维化领域医生的高分论文范本。
原文DOI:10.1002/advs.202519191
特诺科技是一支长期专注SCI论文支持服务的团队,团队成员在科研论文结构优化和学术表达方面已经积累了十多年的经验。到目前为止,我们已经累计服务过100000多位医生和科研人员,合作医院覆盖600多家医疗机构,涉及肿瘤、免疫、代谢、心血管等多个临床研究方向。
在实际工作中,我们每年接触到的科研项目超过数百项。很多团队在实验阶段已经积累了不错的数据基础,但在论文阶段往往需要进一步梳理研究主线、强化机制逻辑或优化整体结构。很多时候,一些关键逻辑的调整,就可能让一篇论文的说服力明显提升。
因此我们的工作重点,并不仅仅是语言润色,而更多是从论文整体结构出发,帮助研究者梳理研究故事线,包括多组学数据整合、图表结构优化、机制逻辑强化以及审稿意见回复策略等。通过这些方式,让研究成果能够更清晰地呈现其科学价值。
如果你已经完成了实验,但不确定论文的整体逻辑是否完整,或者在投稿和审稿过程中遇到一些困惑,也可以和我们的科研顾问交流一下研究思路。很多团队在正式写作之前做一次研究结构评估,往往就能提前发现一些关键问题。
科研写作从来不仅仅是展示实验结果,它更像是在讲述一个严密的科学故事。而顶刊真正认可的,往往正是这种完整而有说服力的研究逻辑。
如果这类顶刊研究拆解对你有帮助,也欢迎扫码添加我们的科研顾问微信交流。也许一次简单的讨论,就能让一篇论文的结构变得更加清晰。
专注期刊投稿、发表十年,任何投稿、写作难题欢迎咨询!

PAPER INFORMATION
快速预审、投刊前指导、专业学术评审,对文章进行评价
校对编辑、深度润色,让稿 件符合学术规范,格式体例等标准
适用于语句和结构尚需完善和调整的中文文章,确保稿件达到要求
数据库包括: 期刊、文书籍、会议、预印章、书、百科全书和摘要等
让作者在期刊选择时避免走弯路,缩短稿件被接收的周期
根据目标期刊格式要求对作者文章进行全面的格式修改和调整
帮助作者将稿件提交至目标期刊投稿系统,降低退稿或拒稿率
按照您提供的稿件内容,指导完成投稿附信(cover letter)
北京总部:北京市海淀区碧桐园 3 号楼 2 层 211 广州办事处:广州市黄埔区科学城国际企业孵化器 E栋306 联系人:客服 / 18163670350
Copyright © 2022-2024 北京特诺科技有限公司 版权所有 备案/许可证编号为: 京 ICP 备 2023007944 号