来源:特诺科研
颅颌面缝线牵张成骨(SDO)是治疗颅缝早闭、上颌横向发育不足等畸形的核心技术,但临床长期面临 “治疗周期长、复发率高、过度牵张致骨量不足” 三大痛点 —— 传统治疗后复发率超 30%,严重者需二次手术。近日,上海交通大学医学院附属第九人民医院口腔颅颌面外科团队联合上海师范大学等单位,在《Journal of Nanobiotechnology》(IF=12.6,生物工程顶刊,开源获取,0 版面费)发表重磅研究:研发铈掺杂普鲁士蓝(CePB)纳米酶,通过 “材料研发 - 体外验证 - 体内实验 - 多组学解码 - 靶点验证” 的完整链条,证实 CePB 可在机械张力下协同发挥 “促骨再生 + 抑骨吸收” 双效作用,多组学锁定关键转录因子 Lhx2,为 SDO 治疗提供微创、长效的新型方案!
文章信息速览
原标题:Cerium-doped prussian blue nanozymes for bone regeneration and osteoprotection by Lhx2 in sutural distraction osteogenesis through multi-omics analysis
期刊:Journal of Nanobiotechnology(IF=12.6,生物工程领域顶刊,开源获取,0 版面费)
关键词:颅颌面缝线牵张成骨(SDO)、铈掺杂普鲁士蓝纳米酶(CePB)、骨再生、骨保护、多组学分析、Lhx2 转录因子、机械张力、纳米医学、骨重塑
发文逻辑拆解
这篇 0 版面费开源顶刊的成功,核心在于 “临床需求→材料创新→多维度验证→多组学解码→靶点落地” 的闭环设计,6 大关键步骤完美契合顶刊 “创新性 + 实用性 + 机制深度” 要求,每个环节均有明确图表支撑,值得医生直接复用:
1. 第一步:临床需求驱动材料创新,纳米酶表征奠定基础(图 1)
发文关键:从“缺乏双效骨调控工具” 切入,研发兼具生物相容性与酶活性的纳米材料,是顶刊 “材料 + 医学” 交叉研究的核心亮点;
研究细节:
材料合成:通过 PVP 介导的水热法合成 CePB 纳米酶,Ce/Fe 摩尔比 0.4 时兼顾生物安全性与活性(图 1A-B);
核心表征:CePB 保持普鲁士蓝立方结构,成功掺杂 Ce 元素(EDS/TEM 验证,图 1C-D),Ce³⁺/Ce⁴⁺价态转换增强酶活性(XPS 验证,图 1G-H);

图1
酶活性优势:CePB 的 POD、CAT、SOD 样活性及 ROS 清除能力显著优于纯 PB 纳米酶(图 1I-M),为 “抑破骨” 提供理论基础;
顶刊加分点:材料合成流程清晰,表征全面(形态、元素、价态、酶活性),为后续生物实验提供扎实基础。
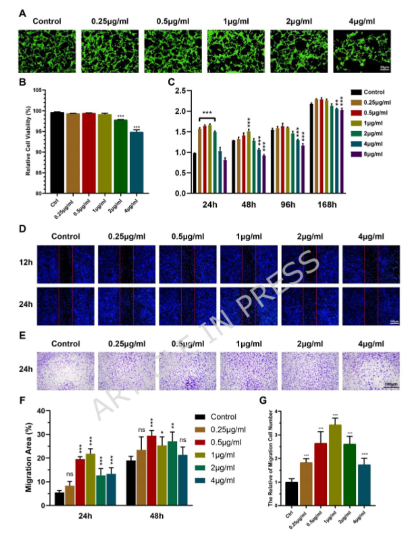
2. 第二步:体外验证双效功能,明确最佳浓度(图 2-4)
发文关键:体外实验聚焦“生物相容性 + 核心功能”,先明确安全浓度,再验证 “促骨再生 + 抑骨吸收” 双效,数据层层递进;
研究细节:
生物相容性:CePB 浓度≤1μg/mL 时,缝线来源干细胞(SuSCs)存活率高,且促进细胞迁移(Transwell / 划痕实验,图 2D-G)、细胞内化稳定(图 3);

图2

图3
促骨再生:1μg/mL CePB 显著提升 SuSCs 的 ALP 活性(图 4A-B)、矿化结节形成(图 4C),上调 Runx2、Alp、Ocn 等 osteogenic 基因(图 4D-I);
抑骨吸收:CePB 浓度依赖性抑制骨髓巨噬细胞(BMMs)向破骨细胞分化,减少 TRAP 阳性多核细胞数量(图 4J-K),下调 Ctsk、Nfatc1 等破骨基因(图 4L-Q);

图4
顶刊加分点:明确“1μg/mL” 最佳浓度,为体内实验提供依据,功能验证覆盖 “细胞增殖 - 迁移 - 分化” 全流程,数据完整。
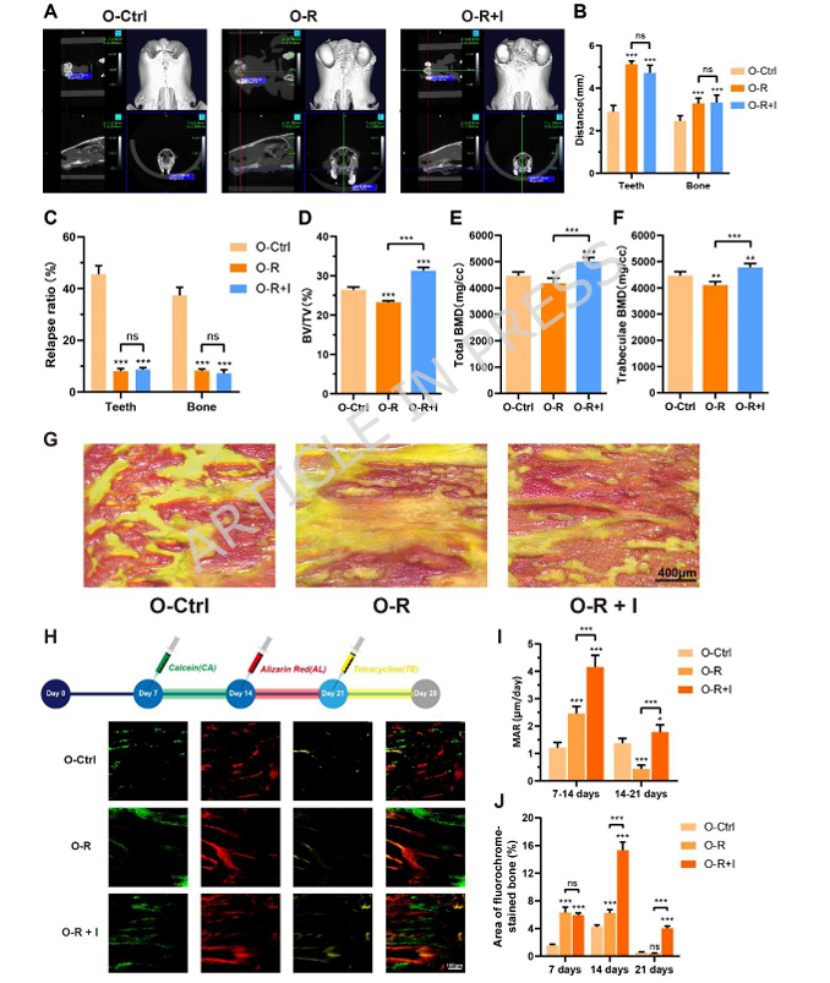
3. 第三步:体内实验验证临床价值,覆盖正常 / 过度牵张场景(图 5-8)
发文关键:体内实验模拟临床实际场景(正常牵张 100g + 过度牵张 150g),验证材料在不同临床情境下的有效性,提升研究转化价值;
研究细节:
正常牵张模型:CePB 原位注射组(I/R+I)的骨体积分数(BV/TV)、骨密度(BMD)显著高于对照组(图 5D-F),矿化沉积率提升(图 5I-J),TRAP 阳性破骨细胞减少(图 6C);

图5

图6
过度牵张模型:CePB 可挽救过度牵张导致的骨量不足,O-R+I 组的骨连续性、矿化水平显著优于 O-R 组(图 7A-G),OCN(骨形成标志物)表达升高,RANKL/OPG 比值降低(图 8E-H);
核心结论:CePB 在两种场景下均能 “促骨形成 + 抑骨吸收”,减少复发率(图 5C、7C);
顶刊加分点:体内实验设计贴近临床,分组合理(对照组 / 保留器组 / 纳米酶组 / 联合组),通过 Micro-CT、组织染色、免疫组化多维度验证,说服力强。

图7

图8
4. 第四步:机械张力协同作用,还原临床治疗场景(图 9)
发文关键:SDO 的核心是 “机械张力 + 骨再生”,明确材料与机械力的协同效应,是研究贴近临床的关键;
研究细节:
体外机械张力模型:采用 Flexcell 系统施加 10% 拉伸应变(0.5Hz,8h / 天),FoCePB 组(机械张力 + CePB)的 ALP 活性、 osteogenic 基因(Alp、Bmp2 等)表达显著高于单独 Fo 组或 CoCePB 组(图 9B-J);
破骨抑制协同:FoCePB 组的 TRAP 阳性细胞数量最少,破骨基因(Acp5、Nfatc1 等)下调最显著(图 9K-R);

图9
顶刊加分点:还原 SDO 的机械张力环境,证实 “材料 + 机械力” 协同增效,为临床应用提供直接依据。
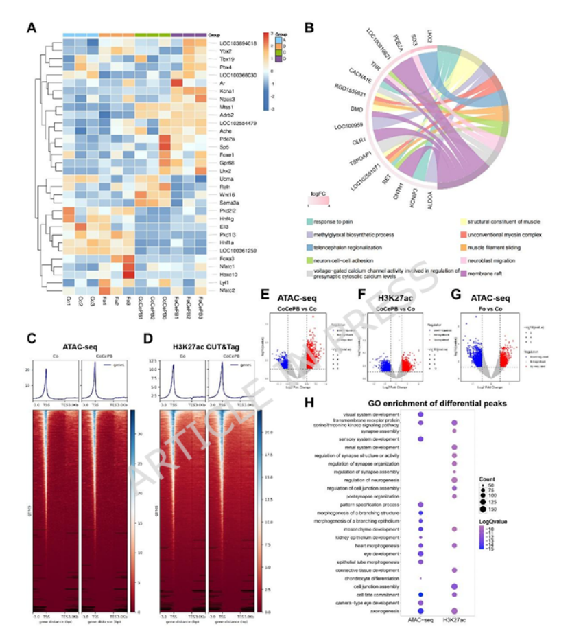
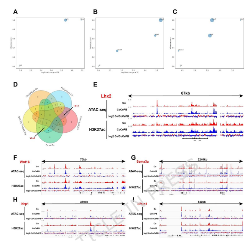
5. 第五步:多组学解码机制,锁定关键靶点 Lhx2(图 10-11)
发文关键:多组学是顶刊提升机制深度的核心,整合转录组 + 表观组数据,从 “相关性” 走向 “因果性”;
研究细节:
多组学设计:对 SuSCs 的 4 组样本(Co/CoCePB/Fo/FoCePB)进行 RNA-seq(转录组)、ATAC-seq(染色质可及性)、H3K27ac CUT&Tag(增强子活性);
差异分析:CoCePB 组 vs Co 组有 2450 个 ATAC-seq 差异开放峰、2396 个 H3K27ac 差异修饰峰,富集于 “间充质发育、细胞命运决定” 通路(图 10E-H);

图10
靶点筛选:ANANSE 算法整合多组学数据,锁定 Lhx2 为 CePB 调控骨再生的关键转录因子(图 11A-C),其基因座的染色质可及性和 H3K27ac 修饰显著升高(图 11E);

图11
顶刊加分点:多组学设计系统,ANANSE 算法精准锁定靶点,避免 “泛泛而谈”,提升机制创新性。
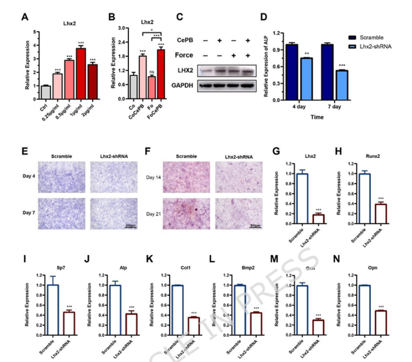
6. 第六步:功能验证靶点,闭环机制研究(图 12)
发文关键:多组学筛选后必须通过实验验证靶点功能,这是顶刊接收的“硬标准”;
研究细节:
表达验证:CePB 浓度依赖性上调 Lhx2 表达(图 12A),机械张力可协同增强(图 12B-C);
敲低验证:Lhx2-shRNA lentivirus 转染 SuSCs 后,ALP 活性、矿化结节形成显著减少(图 12D-F), osteogenic 基因(Runx2、Ocn 等)表达下调(图 12G-N);

图12
下游机制:Lhx2 可能通过调控 Wnt16、Sema3a 等基因发挥作用(图 11F-G);
顶刊加分点:采用慢病毒敲低技术验证靶点,明确 Lhx2 的必要性,形成 “材料→靶点→功能” 的完整机制链。
医生发多组学顶刊“黄金法则”
临床导向:从“治疗周期长、复发率高” 等具体临床痛点切入,材料 / 技术创新需紧扣临床需求;
交叉创新:融合“纳米材料 + 骨再生 + 机械生物学”,交叉领域易出顶刊(如本文纳米酶 + SDO);
数据闭环:体外(细胞)→体内(动物)→多组学(机制)→靶点验证(功能),数据层层递进,无逻辑断点;
多组学设计:转录组 + 表观组(ATAC-seq/CUT&Tag)组合,用 ANANSE 等算法精准锁定靶点,避免多组学 “堆砌数据”;
开源优势:选择 0 版面费开源顶刊(如 Journal of Nanobiotechnology),降低发表成本,扩大研究影响力;
图表支撑:每个核心结论均对应明确图表(如材料表征→图 1,体内疗效→图 5-8,靶点验证→图 12),确保结果可重复。
这篇研究仅通过“材料研发 + 多维度验证 + 多组学解码”,就实现了 IF=12.6 顶刊开源发表,充分证明 “临床需求 + 技术创新 + 机制深度” 是多组学研究的高效发文路径。
原文DOI: 10.1186/s12951-025-03931-9
专注期刊投稿、发表十年,任何投稿、写作难题欢迎咨询!

PAPER INFORMATION
快速预审、投刊前指导、专业学术评审,对文章进行评价
校对编辑、深度润色,让稿 件符合学术规范,格式体例等标准
适用于语句和结构尚需完善和调整的中文文章,确保稿件达到要求
数据库包括: 期刊、文书籍、会议、预印章、书、百科全书和摘要等
让作者在期刊选择时避免走弯路,缩短稿件被接收的周期
根据目标期刊格式要求对作者文章进行全面的格式修改和调整
帮助作者将稿件提交至目标期刊投稿系统,降低退稿或拒稿率
按照您提供的稿件内容,指导完成投稿附信(cover letter)
北京总部:北京市海淀区碧桐园 3 号楼 2 层 211 广州办事处:广州市黄埔区科学城国际企业孵化器 E栋306 联系人:客服 / 18163670350
Copyright © 2022-2024 北京特诺科技有限公司 版权所有 备案/许可证编号为: 京 ICP 备 2023007944 号