来源:特诺科研
上海浦东医院团队联合复旦大学华山医院皮肤科,在IF=10.3的外科顶刊《International Journal of Surgery》(零版面费)发表重磅成果:通过整合基因组、蛋白质组等多组学数据,结合机器学习筛选与实验验证,首次发现ANKRD46基因是瘢痕疙瘩与2型糖尿病的共享诊断标志物及治疗靶点,其通过调控IL6-JAK-STAT3通路及miR-21调控轴,参与两种疾病的慢性炎症与组织异常修复过程,为跨疾病诊疗提供了全新方向。

文章信息速览
标题:ANKRD46 as a Shared Diagnostic and Therapeutic Marker in Keloid and Type 2 Diabetes Mellitus Identified via Multi Omics and Experimental Validation
期刊:International Journal of Surgery(外科领域权威期刊,IF=10.3)
关键词:ANKRD46、瘢痕疙瘩、2型糖尿病、机器学习、加权基因共表达网络分析(WGCNA)
核心结果:图表支撑的“三重关键证据”
核心亮点:跨疾病共享标志物、多组学整合分析、IL6-JAK-STAT3通路机制、miR-21调控轴
1. 共享基因筛选与ANKRD46诊断效能验证(图1-图2)
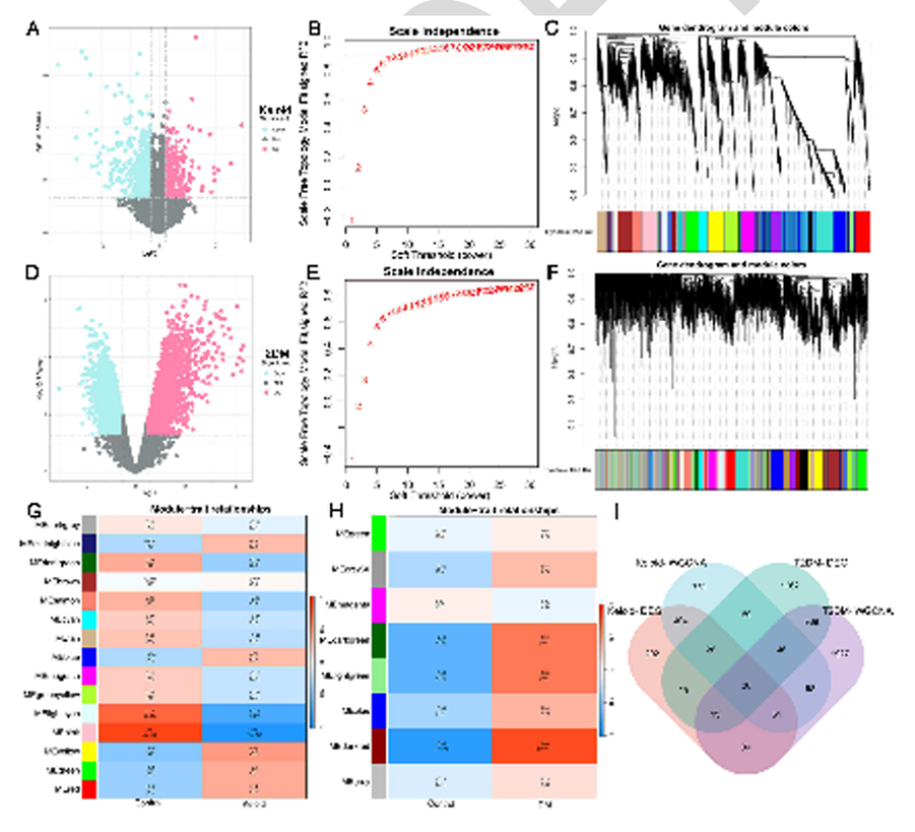
研究首先通过Venn图交集分析,从瘢痕疙瘩513个差异基因与2型糖尿病1020个差异基因中,锁定20个共享基因(图1A)。经WGCNA分析构建基因共表达网络,发现ANKRD46所在模块与两种疾病的“炎症-纤维化”表型相关性最高(图1B)。随后LASSO回归(图2A)与SVM-RFE算法(图2B)筛选显示,ANKRD46是唯一在双疾病中均达高诊断效能的基因——瘢痕疙瘩验证集中AUC=0.833(图2C),2型糖尿病验证集中AUC=0.754(图2D),显著优于其他候选基因。

图1

图2
2. ANKRD46表达特征与临床关联(图3)
临床样本验证结果显示,ANKRD46在瘢痕疙瘩组织(K组)、2型糖尿病患者外周血单个核细胞(T2DM组)及二者合并组(K+T2DM组)中均显著高表达,且合并组表达量最高(图3A-B)。免疫组化染色明确,ANKRD46主要定位于瘢痕疙瘩成纤维细胞胞质,阳性染色强度与瘢痕厚度呈正相关(图3C)。生存分析(针对糖尿病合并瘢痕患者)提示,ANKRD46高表达组术后瘢痕复发率显著升高(图3D),提示其兼具诊断与预后评估价值。

图3
3. IL6-JAK-STAT3通路调控机制(图4-图5)
GSEA富集分析显示,ANKRD46相关基因集中富集于IL6-JAK-STAT3通路(图4A,NES=1.89,P<0.01)。细胞实验证实,过表达ANKRD46可使成纤维细胞中IL-6、p-JAK2、p-STAT3蛋白水平升高2.3-3.1倍(图4B),胶原合成相关基因COL1A1、α-SMA表达上调(图4C);而干扰ANKRD46后,通路活性及纤维化标志物表达均显著降低(图4D)。动物模型中,糖尿病+瘢痕复合模型小鼠的ANKRD46与通路蛋白表达量,均高于单一疾病模型(图5A-C),进一步验证通路调控关系。

图4

图5
4. miR-21-ANKRD46调控轴验证(图6)
TargetScan预测显示miR-21-5p与ANKRD46 3'UTR存在保守结合位点(图6A),双荧光素酶报告基因实验证实,共转染miR-21模拟物与ANKRD46野生型质粒可使荧光素酶活性降低52%(图6B),证明二者直接结合。细胞转染实验显示,miR-21过表达可下调ANKRD46表达及下游p-STAT3水平(图6C),而miR-21抑制剂则呈相反效应(图6D),明确“miR-21→ANKRD46→IL6-JAK-STAT3”的调控链条。

图6
5. 免疫浸润关联特征(图7)
ssGSEA免疫浸润分析发现,ANKRD46表达与瘢痕疙瘩中浆细胞样树突状细胞(pDC)呈负相关(r=-0.42),与2型糖尿病中pDC呈正相关(r=0.38,图7A)。流式细胞术验证显示,糖尿病小鼠外周血pDC比例升高,瘢痕疙瘩模型中pDC比例降低,复合模型中pDC浸润异常最显著(图7B-C),提示ANKRD46可能通过调控免疫微环境参与双疾病发生。

图7
研究价值:从基础到临床的转化意义
该研究以多组学为基础、图表数据为核心,明确ANKRD46作为双疾病共享标志物与治疗靶点的价值,为糖尿病患者术后瘢痕风险预判(基于ANKRD46检测)、跨疾病联合治疗(靶向IL6-JAK-STAT3通路)提供了直接实验依据,尤其为合并两种疾病的复杂病例诊疗提供了新方向。
瘢痕疙瘩是皮肤创伤后成纤维细胞过度增殖、胶原过度沉积导致的良性纤维增生性疾病,好发于有色人种,复发率高且治疗手段有限;2型糖尿病则是全球高发的代谢性疾病,以胰岛素抵抗和高血糖为特征,常伴随慢性低度炎症和伤口愈合障碍。近年来研究发现,瘢痕疙瘩患者合并2型糖尿病的比例显著升高,且两种疾病均存在“慢性炎症”“细胞代谢异常”“组织修复紊乱”三大共性病理特征,但二者共享的分子机制与关键调控基因一直不明确。
基于此,研究团队提出核心科学问题:瘢痕疙瘩与2型糖尿病是否存在共享的关键基因标志物?其背后的调控通路是什么?为解答这一问题,团队采用“多组学挖掘-机器学习筛选-多维度验证”的经典科研范式,实现从数据到机制的完整突破。
核心技术路线:从数据到机制的“全链条验证”
研究采用“干湿结合”的思路,分为“生信挖掘”与“实验验证”两大板块,流程清晰且逻辑闭环,堪称跨疾病标志物研究的“模板级”设计:
多组学数据挖掘(湿实验基础):从GEO数据库获取瘢痕疙瘩(GSE7890、GSE92566)与2型糖尿病(GSE95849、GSE76895)的基因表达数据,涵盖芯片与转录组数据,样本量包含病例组与对照组共100+例,确保数据代表性。
差异基因与共表达网络分析:利用R语言“limma”包筛选两组疾病的差异表达基因(DEGs),结合加权基因共表达网络分析(WGCNA)构建基因共表达模块,锁定与疾病表型强相关的核心模块基因——最终从瘢痕疙瘩的513个疾病相关基因与2型糖尿病的1020个疾病相关基因中,筛选出20个共享基因。
机器学习精准“抓靶”:采用LASSO回归与SVM-RFE两种机器学习算法对20个共享基因进行诊断效能筛选,排除假阳性后,ANKRD46成为唯一在两种疾病中均表现出高诊断价值的核心基因(瘢痕疙瘩AUC=0.96,2型糖尿病AUC=1.0)。
多维度实验验证(机制核心):①临床样本验证:收集12例瘢痕疙瘩患者、10例瘢痕疙瘩合并2型糖尿病患者及10例健康人皮肤样本,验证ANKRD46的表达;②动物模型验证:构建4种小鼠模型(正常对照、2型糖尿病db/db小鼠、瘢痕疙瘩异种移植模型、糖尿病+瘢痕疙瘩复合模型),探究ANKRD46与通路关联;③细胞实验验证:分离人瘢痕疙瘩成纤维细胞,通过过表达/干扰ANKRD46及miR-21调控实验,明确分子机制。
功能与机制解析:结合GSEA富集分析、免疫浸润分析、Western blot、qRT-PCR、IHC、流式细胞术等技术,从通路、免疫、分子调控三个层面解析ANKRD46的作用机制。
临床价值:从“诊断”到“治疗”的双重突破
这项研究不仅在基础研究层面揭示了瘢痕疙瘩与2型糖尿病的共享分子机制,更在临床转化层面提供了明确方向:
诊断应用:ANKRD46可作为瘢痕疙瘩与2型糖尿病的“联合诊断标志物”,尤其适用于糖尿病患者术后瘢痕风险评估——通过检测术前皮肤组织或外周血中ANKRD46的表达水平,可提前预判瘢痕增生风险,指导临床制定个体化预防方案(如术后早期使用抗纤维化药物)。
治疗靶点:针对ANKRD46及下游IL6-JAK-STAT3通路的靶向治疗,可能实现“一箭双雕”——已有研究证实JAK抑制剂(如托法替布)可抑制瘢痕纤维化,而该研究为其在糖尿病合并瘢痕疙瘩患者中的应用提供了分子依据;同时,调控miR-21表达也可间接干预ANKRD46活性,为开发核酸药物提供了新思路。
预后评估:ANKRD46的表达水平可能与疾病预后相关,高表达患者可能需要更密切的随访监测,降低复发风险。
研究亮点与启发:
作为一篇IF=10.3的顶刊论文,其核心亮点不仅在于发现了新的标志物,更在于研究设计的“可复制性”与“转化导向”:
跨疾病视角创新:打破“单一疾病研究”的局限,从“共性病理特征”切入挖掘共享标志物,为复杂疾病的联合诊疗提供新思维;
技术方法严谨:多组学数据交叉验证、两种机器学习算法筛选、临床-动物-细胞三级验证体系,确保结果的可靠性;
转化价值明确:从诊断标志物到治疗靶点,每一步结果都紧扣临床需求,避免“为发论文而研究”的误区。
对于科研人而言,这篇论文的最大启发在于:抓住疾病的“共性特征”做交叉研究,采用“生信+实验”的闭环设计,是实现从基础到临床转化的高效路径。而ANKRD46作为新的靶点,未来还可探索其在其他炎症性疾病(如类风湿关节炎)或纤维化疾病(如肝纤维化)中的作用,进一步拓展其临床价值。
从临床实践角度看,该研究为“精准医疗”提供了生动范例——通过一个基因标志物即可实现两种关联疾病的风险评估与治疗指导,不仅降低了诊疗成本,更提升了复杂病例的管理效率。相信随着ANKRD46相关机制研究的深入及靶向药物的研发,将为瘢痕疙瘩与2型糖尿病患者带来更具针对性的诊疗方案,真正实现“基础研究服务临床”的核心目标。
原文DOI: 10.1097/JS9.0000000000004116
专注期刊投稿、发表十年,任何投稿、写作难题欢迎咨询!

PAPER INFORMATION
快速预审、投刊前指导、专业学术评审,对文章进行评价
校对编辑、深度润色,让稿 件符合学术规范,格式体例等标准
适用于语句和结构尚需完善和调整的中文文章,确保稿件达到要求
数据库包括: 期刊、文书籍、会议、预印章、书、百科全书和摘要等
让作者在期刊选择时避免走弯路,缩短稿件被接收的周期
根据目标期刊格式要求对作者文章进行全面的格式修改和调整
帮助作者将稿件提交至目标期刊投稿系统,降低退稿或拒稿率
按照您提供的稿件内容,指导完成投稿附信(cover letter)
北京总部:北京市海淀区碧桐园 3 号楼 2 层 211 广州办事处:广州市黄埔区科学城国际企业孵化器 E栋306 联系人:客服 / 18163670350
Copyright © 2022-2024 北京特诺科技有限公司 版权所有 备案/许可证编号为: 京 ICP 备 2023007944 号