来源:特诺科研
皮肤黑色素瘤是致死率最高的皮肤癌,免疫治疗耐药和高复发率是临床诊疗的核心难题。中南大学湘雅二医院桂林医院团队聚焦这一临床痛点,采用“孟德尔随机化(MR)+多组学+体外实验”的研究体系,成功锁定关键治疗靶点CD33,证实其通过驱动M2巨噬细胞极化促进肿瘤进展的分子机制,相关成果以开放获取形式(0版面费)发表于《International Journal of Surgery》(IF=10.3,外科领域Q1顶刊),为黑色素瘤研究提供了高质量参考范本。

图1 文献信息
文献信息速览
原标题:CD33 Drives Cutaneous Melanoma: Mendelian Randomization Confirms Causality, Multi-Omics and In Vitro Experiments Reveal M2 Macrophage Polarization-Mediated Progression
期刊:International Journal of Surgery(IF=10.3)
关键词:皮肤黑色素瘤、孟德尔随机化、CD33、巨噬细胞、多组学、单细胞测序
核心成果:
皮肤黑色素瘤是致死率最高的皮肤癌,免疫治疗耐药和高复发率是临床公认的“硬骨头”。胡龙元、刘贤灵团队聚焦这一痛点,从基因层面锁定关键靶点CD33,通过多层级验证,证实其是驱动肿瘤进展的“元凶”,相关成果被《International Journal of Surgery》重点收录。
最值得医生借鉴的是,团队没用复杂的前沿技术,而是把基础方法用出了“顶刊水准”:用MR证实因果关系(避开临床研究的混杂偏倚),用单细胞+bulk测序定位表达特征,最后用体外实验敲定分子机制,整个研究逻辑闭环,审稿人想挑错都难。
划重点:医生发多组学文章,就按这个模板来
很多医生觉得多组学“高不可攀”,但这篇论文告诉我们:找对临床痛点+选对技术组合,发顶刊并不难。下面结合核心结果和图件,拆解3个关键发文步骤:
第一步:精准锚定方向——临床痛点+成熟靶点,降低创新门槛
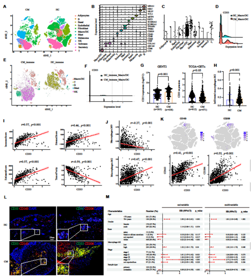
多组学文章不是“技术堆砌”,核心是解决临床问题。团队开篇就点出“黑色素瘤免疫治疗响应率低”的痛点,随后通过731种免疫细胞表型的GWAS分析,发现6种CD33相关性状均与皮肤黑色素瘤风险正相关(图2A、B),直接将CD33锁定为核心靶点。

图2
医生发文启示:从自己熟悉的疾病入手,比如化疗耐药、预后差的亚型,利用公共数据库(FinnGen、GWAS Catalog等)快速筛选关联靶点,既贴合临床又省去前期样本收集的麻烦。
第二步:技术组合拳——MR+多组学+实验,撑起顶刊骨架
这是论文的“核心加分项”,也是医生最该学的技术搭配逻辑:用MR定因果,用多组学挖特征,用实验证机制,每一步都紧扣“靶点-疾病”的关联。
MR验证“因果”,避免“ correlation ≠ causation”陷阱:临床研究常被审稿人质疑“因果倒置”,团队用双向MR分析CD33 cis-pQTL与黑色素瘤的关系,证实CD33高表达是肿瘤的“因”而非“果”(图3C、4A、B),同时通过SMR+HEIDI检验和共定位分析(图5、6),进一步强化因果证据,这一步直接把研究水准拉高。

图3

图4

图5
多组学定位“表达特征”,明确靶点作用场景:找到靶点后,要回答“在哪表达、怎么起作用”。团队用单细胞测序发现CD33主要富集在黑色素瘤微环境的巨噬细胞/DC细胞中,且表达量显著高于正常皮肤(图6C、D、F);再用TCGA+GTEx的bulk数据验证,证实CD33高表达与M2巨噬细胞浸润正相关(图6H、J),为后续机制研究铺路。

图6
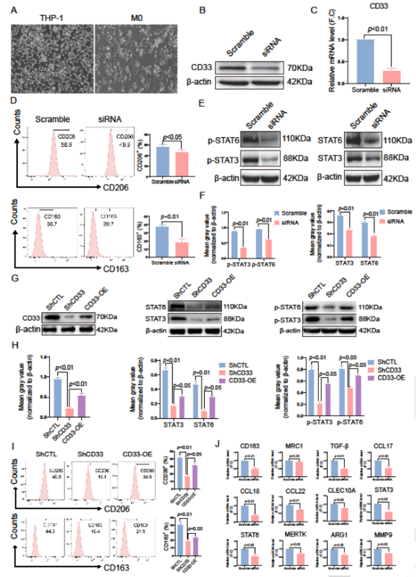
体外实验敲定“分子机制”,让结论落地:基础研究最终要回归临床应用,团队用THP-1细胞构建模型,发现敲低CD33可通过抑制STAT3/STAT6磷酸化,减少M2巨噬细胞极化(图7D、E);更关键的是,CD33沉默的M2巨噬细胞能显著抑制黑色素瘤细胞增殖和迁移(图8A、C、E),直接为CD33靶向治疗提供了实验依据。

图7

图8
第三步:逻辑闭环——从“因果”到“机制”,每步都踩在审稿人痛点上
顶刊最看重“研究的完整性”,这篇论文的逻辑链堪称范本:临床痛点(耐药复发)→ 靶点筛选(CD33关联性状)→ 因果验证(MR+SMR)→ 表达特征(多组学)→ 机制解析(STAT3/STAT6轴)→ 功能验证(促瘤效应),每个环节都用数据支撑,比如用Cox回归证实M2巨噬细胞浸润是不良预后因素(图9M),让“CD33作为靶点”的结论更有临床价值。

图9
临床转化亮点:老药新用,让文章更有“加分项”
医生发文时加入“临床转化前景”,能大幅提升文章竞争力。团队特别指出,CD33抗体已获批用于急性髓系白血病(AML),其安全性已得到验证,可直接拓展至黑色素瘤的“老药新用”研究,这种“落地性强”的发现,正是顶刊青睐的核心原因之一。
原文DOI: 10.1097/JS9.0000000000004100
专注期刊投稿、发表十年,任何投稿、写作难题欢迎咨询!

PAPER INFORMATION
快速预审、投刊前指导、专业学术评审,对文章进行评价
校对编辑、深度润色,让稿 件符合学术规范,格式体例等标准
适用于语句和结构尚需完善和调整的中文文章,确保稿件达到要求
数据库包括: 期刊、文书籍、会议、预印章、书、百科全书和摘要等
让作者在期刊选择时避免走弯路,缩短稿件被接收的周期
根据目标期刊格式要求对作者文章进行全面的格式修改和调整
帮助作者将稿件提交至目标期刊投稿系统,降低退稿或拒稿率
按照您提供的稿件内容,指导完成投稿附信(cover letter)
北京总部:北京市海淀区碧桐园 3 号楼 2 层 211 广州办事处:广州市黄埔区科学城国际企业孵化器 E栋306 联系人:客服 / 18163670350
Copyright © 2022-2024 北京特诺科技有限公司 版权所有 备案/许可证编号为: 京 ICP 备 2023007944 号