来源:特诺科研
膀胱癌(BCa)作为泌尿系统常见恶性肿瘤,复发率高、预后异质性强,传统病理评估依赖主观人工判读,TNM 分期难以精准区分同一分期内患者的预后差异,且缺乏术前非侵入性预后工具。近日,多中心团队在《Research》(IF=10.9,综合性期刊顶刊)发表重磅研究:开发基于深度学习的混合肿瘤 - 基质比(MTSR)量化工具,经 6 大队列(1432 例患者)验证其独立预后价值,通过多组学锁定 ITGB8-WNT 通路为核心机制,并构建术前 mpMRI 放射组学模型非侵入性预测 MTSR,完美解决膀胱癌预后分层 “主观、滞后、不精准” 的临床痛点!

图1 文献信息
文章信息速览
原标题:A Deep Learning-Generated Mixed Tumor–Stroma Ratio for Prognostic Stratification and Multi-omics Profiling in Bladder Cancer
期刊:Research(IF=10.9,综合性期刊顶刊,开源获取)
关键词:膀胱癌、深度学习、混合肿瘤 - 基质比(MTSR)、多组学、预后模型、ITGB8、mpMRI 放射组学
核心亮点
这篇 IF=10.9 顶刊的成功,核心在于 “深度学习标准化病理评估→多中心验证预后价值→多组学解析机制→术前非侵入性转化” 的完整闭环,4 大创新点直击临床痛点,契合顶刊对 “创新性 + 可靠性 + 转化价值” 的三重要求:
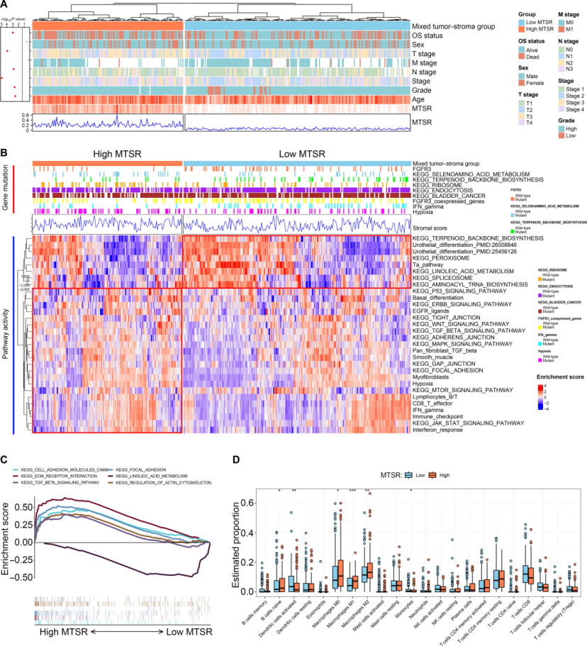
1. 第一步:深度学习赋能病理量化,MTSR 成独立预后指标(图 2-4)
模型开发:基于 ResNet50 构建 CNN 模型,自动分割 H&E 全切片(WSI)为 10 类组织(肿瘤、混合肿瘤 - 基质、间质等),量化混合肿瘤 - 基质比(MTSR);
模型性能:内部 + 5 个外部队列验证,组织分类准确率 > 90%,Cohen’s kappa>0.95(几乎完美一致),与病理医生手动标注相关性 r=0.917(P<0.001);
预后价值:MTSR 是唯一显著关联预后的组织比例指标(HR=1.034,P<0.001),高 MTSR 患者总生存期(OS)显著缩短 ——TCGA 队列(P<0.001)、5 个外部队列(均 P<0.001)、合并队列(P<0.001)及 NMIBC/MIBC 亚组(均 P<0.05)均验证该结论;
meta 分析:6 大队列合并 HR=1.04(95% CI=1.03-1.05),证实 MTSR 预后价值的稳定性。

图2

图3

图4
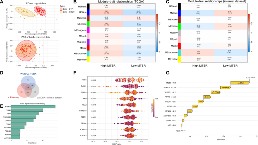
2. 第二步:多组学解码机制,ITGB8-WNT 通路是核心驱动(图 5-8)
bulk RNA-seq:高 MTSR 肿瘤富集 ECM 重塑、TGF-β/WNT 通路,巨噬细胞浸润增加,低 MTSR 肿瘤富集尿路上皮分化通路;
单细胞测序(scRNA-seq):
识别 16 类细胞群,其中 cluster 8(尿路上皮细胞亚型)为高 MTSR 特征群,位于分化轨迹终末阶段;
核心靶点:ITGB8 在 cluster 8 中高表达,ITGB8-high 细胞凋亡 / 自噬活性低、WNT 通路激活,且为 “信号发送者” 主导细胞间通讯;
调控网络:转录因子 BPTF、SOX4、KLF5 驱动 ITGB8-WNT 通路,促进上皮间质转化(EMT)和肿瘤侵袭。

图5

图6

图7

图8
3. 第三步:临床转化突破,nomogram 提升预后预测(图 9)
独立预后因素:多因素 Cox 分析证实,MTSR 与 N 分期是膀胱癌独立预后因素;
nomogram 构建:整合 MTSR+N 分期的预后模型,1/3/5 年 OS 预测 C-index 显著高于单独 MTSR 或 N 分期(C-index=0.68 vs 0.59/0.62),校准曲线显示预测值与实际值高度一致;
临床价值:决策曲线分析(DCA)证实,该 nomogram 临床净获益优于传统指标,可指导治疗方案选择。

图9
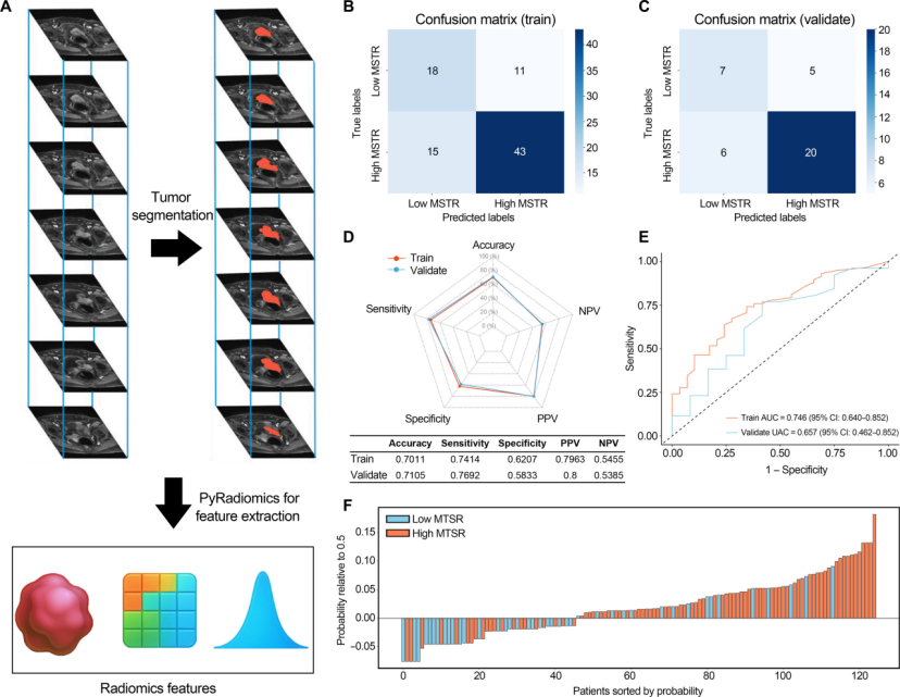
4. 第四步:术前非侵入性预测,mpMRI 放射组学模型落地(图 10)
模型构建:基于术前 mpMRI(T2WI + 动态增强序列)提取 3562 个放射组学特征,经 mRMR 筛选 + 随机森林建模,预测高 / 低 MTSR;
预测效能:训练集准确率 0.701、AUC=0.746;验证集准确率 0.710、AUC=0.657,灵敏度 / 特异度稳定(均 > 0.65);
临床意义:无需手术标本,术前通过 MRI 即可评估 MTSR,为膀胱癌术前风险分层(如肌层浸润判断、手术方案选择)提供非侵入性工具。

图10
关键结果解读
1. MTSR:病理科的 “客观预后标尺”
通俗说:以前病理医生靠眼睛估测肿瘤和间质比例,现在 AI 自动精准计算 MTSR,数值越高,患者复发转移风险越高,生存期越短;
学术价值:首次将混合肿瘤 - 基质区域量化为预后指标,解决病理评估 “主观化” 难题,为膀胱癌预后分层提供标准化工具。
2. ITGB8:膀胱癌进展的 “关键开关”
通俗说:高 MTSR 肿瘤中,ITGB8 基因高表达的癌细胞 “生命力强”,能激活 WNT 通路,还能和周围细胞 “通讯”,促进肿瘤侵袭;
学术价值:首次揭示 ITGB8-WNT 通路介导肿瘤 - 基质相互作用,为高 MTSR 患者提供潜在靶向治疗靶点(如 ITGB8 抗体、WNT 抑制剂)。
3. 术前 MRI 就能判风险,临床太实用
通俗说:患者术前做个 mpMRI,AI 分析图像特征就能预测 MTSR 高低,提前知道自己的风险等级,医生可针对性制定手术方案(如低风险做保留膀胱手术,高风险做根治术);
临床意义:打破“术后病理才知预后” 的滞后性,实现膀胱癌 “术前精准分层 + 个体化治疗”。
研究局限性
mpMRI 放射组学模型准确率中等(AUC≈0.7),需扩大样本量优化特征,提升预测效能;
单细胞测序样本量较小(6 例),ITGB8 的促癌机制需在更大样本、动物模型中验证;
外部验证队列均为中国人群,需在其他种族中验证 MTSR 的普适性;
未开展 ITGB8 靶向治疗的临床前 / 临床试验,需进一步探索转化价值。
总结
这篇 IF=10.9 顶刊研究,通过深度学习将膀胱癌病理评估从 “主观定性” 推向 “客观定量”,以 MTSR 为核心构建 “标准化预后指标 + 多组学机制 + 术前非侵入性预测” 的完整体系,既解决了临床预后分层的实际需求,又为高风险患者提供了潜在治疗靶点(ITGB8)。
对于临床医生,MTSR 和 mpMRI 模型可直接落地用于患者分层;对于科研人,该研究的 “深度学习 + 多中心 + 多组学 + 临床转化” 逻辑,是冲击顶刊的绝佳范本!
原文DOI: 10.34133/research.1053
专注期刊投稿、发表十年,任何投稿、写作难题欢迎咨询!

PAPER INFORMATION
快速预审、投刊前指导、专业学术评审,对文章进行评价
校对编辑、深度润色,让稿 件符合学术规范,格式体例等标准
适用于语句和结构尚需完善和调整的中文文章,确保稿件达到要求
数据库包括: 期刊、文书籍、会议、预印章、书、百科全书和摘要等
让作者在期刊选择时避免走弯路,缩短稿件被接收的周期
根据目标期刊格式要求对作者文章进行全面的格式修改和调整
帮助作者将稿件提交至目标期刊投稿系统,降低退稿或拒稿率
按照您提供的稿件内容,指导完成投稿附信(cover letter)
北京总部:北京市海淀区碧桐园 3 号楼 2 层 211 广州办事处:广州市黄埔区科学城国际企业孵化器 E栋306 联系人:客服 / 18163670350
Copyright © 2022-2024 北京特诺科技有限公司 版权所有 备案/许可证编号为: 京 ICP 备 2023007944 号