来源:特诺科研

图1 文献信息
鼻咽癌(NPC)华南高发、放疗依赖却难逃耐药魔咒 ——10-20% 患者治疗后复发转移,成为临床治愈的 “拦路虎”!广州医科大学团队在国际外科顶刊《International Journal of Surgery》重磅发声,通过机器学习 + 多组学锁定核心靶点,首次揭示 “USP10-VDAC1-mTOR 依赖自噬” 通路是放疗抵抗与转移的关键推手,还发现其能诱导 M2 巨噬细胞极化重塑免疫微环境,从靶点筛选、机制解析到体内外验证形成完整闭环,为鼻咽癌精准治疗提供新突破口!
文章信息速览
原标题:Stabilization of VDAC1 by USP10 Promotes Nasopharyngeal Carcinoma Radioresistance and Metastasis by mTOR-Dependent Autophagy Pathway: experimental research
期刊:International Journal of Surgery(IF=10.3)
关键词:鼻咽癌(NPC)、放疗抵抗、自噬、VDAC1、USP10、mTOR 通路、M2 巨噬细胞极化、转移
研究目的
针对鼻咽癌放疗抵抗导致复发转移的临床痛点,结合自噬在肿瘤耐药中的关键作用,通过多组学与机器学习筛选核心基因,探究 VDAC1 在鼻咽癌放疗抵抗和转移中的功能,解析其上游调控机制及下游信号通路,为开发靶向治疗策略提供实验依据。
核心研究成果
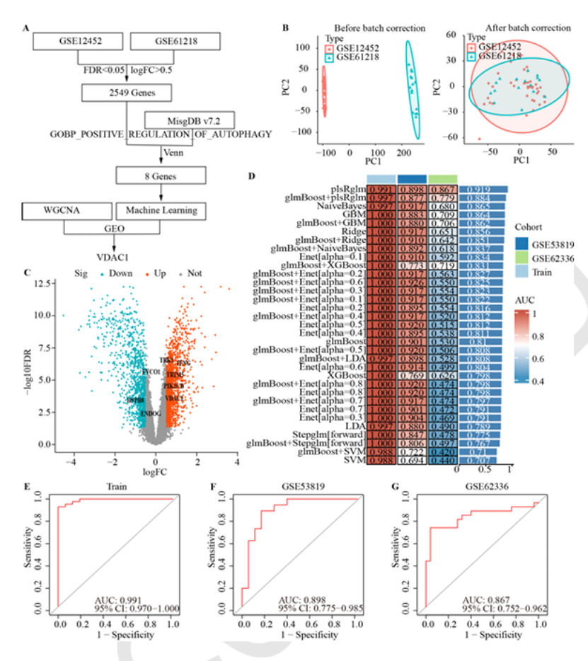
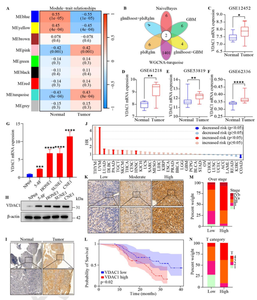
VDAC1 是鼻咽癌不良预后标志物,特异性高表达(图 2)
多数据集验证:GSE12452、GSE61218 等 4 个 GEO 数据集显示,VDAC1 在鼻咽癌组织中显著高表达(图 2C-F),且在 NPC 细胞系中 mRNA 和蛋白水平均上调(图 2G-H)。
临床价值:IHC 证实鼻咽癌组织中 VDAC1 表达升高(图 2I),高表达患者总生存期显著缩短(图 2L),与肿瘤分期、T 分期密切相关,是不良预后独立危险因素。

VDAC1 驱动鼻咽癌放疗抵抗,依赖自噬通路(图 3)
功能验证:VDAC1 过表达显著提升 NPC 细胞自噬活性(LC3-II/I 比值升高、p62 降低),减少放疗诱导的 DNA 损伤(γ-H2AX 表达降低),克隆形成实验证实其增强放疗抵抗(图 3G-H)。
反向验证:敲低 VDAC1 或使用自噬抑制剂 3-MA,可逆转放疗抵抗,同时抑制 NPC 细胞迁移和侵袭(图 3E)。

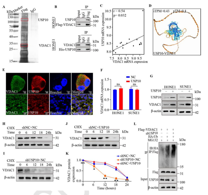
上游调控机制:USP10 通过去泛素化稳定 VDAC1(图 4-5)
相互作用:质谱 + Co-IP 证实 USP10 与 VDAC1 直接结合(图 4A-B),免疫荧光显示两者共定位(图 4E)。
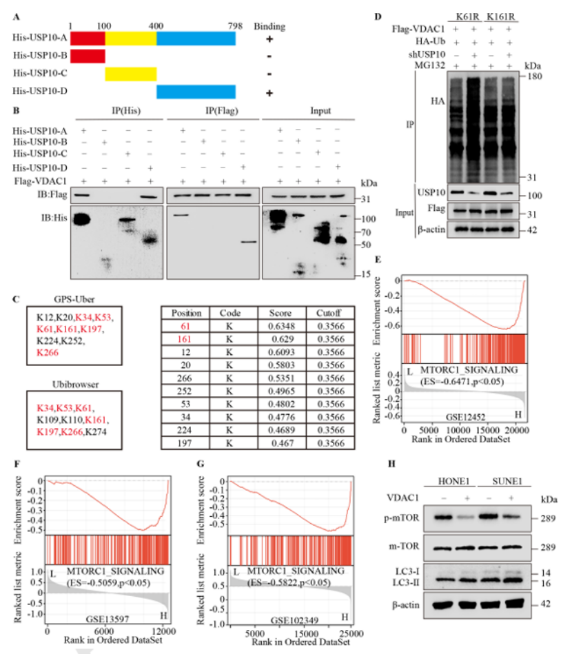
调控方式:USP10 在 NPC 中高表达且与 VDAC1 正相关(图 4C),通过其 C 端结构域(400-798aa)结合 VDAC1,在赖氨酸 161(K161)位点去泛素化,阻止其蛋白酶体降解(图 5A-D),延长 VDAC1 蛋白稳定性(图 4H-K)。

下游通路:mTOR 依赖的自噬 + M2 巨噬细胞极化(图 5-6)
信号轴解析:VDAC1 过表达抑制 mTOR 磷酸化,激活自噬通路(图 5H),GSEA 证实高 VDAC1 表达与 mTORC1 信号抑制相关(图 5E-G)。
免疫微环境调控:CIBERSORT 分析显示 VDAC1 表达与 M2 巨噬细胞浸润正相关(r=0.47,p=0.0022),体外共培养实验证实 VDAC1 过表达可诱导 THP-1 来源巨噬细胞向 M2 表型极化(CD163、CD206 等标志物升高)。

USP10 是 VDAC1 促癌功能的关键依赖(图 6)
拯救实验:敲低 USP10 可逆转 VDAC1 诱导的 mTOR 抑制和自噬激活(图 6A),恢复 E-cadherin 表达、降低 vimentin 水平(图 6B),抑制 NPC 细胞迁移侵袭(图 6C)并恢复放疗敏感性(图 6D)。

体内验证:靶向 VDAC1 / 自噬增强放疗效果(图 7)
裸鼠移植瘤模型:VDAC1 过表达组肿瘤体积和重量显著大于对照组,放疗联合 3-MA 治疗后,肿瘤生长被显著抑制(图 7B-D)。
机制佐证:IHC 显示 VDAC1 过表达组放疗后 LC3-II 和 M2 标志物 CD206 升高、γ-H2AX 降低,联合 3-MA 可逆转该表型(图 7E)。

研究核心逻辑总结
首先是靶点筛选进行了创新,整合机器学习、WGCNA 和差异基因分析,从自噬相关基因中精准锁定 VDAC1,多数据集验证其临床相关性。
其次是机制闭环十分完整——明确“USP10(去泛素化酶)→VDAC1(稳定激活)→mTOR 通路抑制→自噬激活→M2 巨噬细胞极化” 的上下游调控链,且验证关键作用位点(VDAC1-K161)。
最后结果转化价值突出:既证实 VDAC1 可作为鼻咽癌放疗抵抗和预后的预测标志物,又提供 “靶向 USP10/VDAC1 + 自噬抑制剂 + 放疗” 的联合治疗方案,兼具诊断和治疗价值。
专注期刊投稿、发表十年,任何投稿、写作难题欢迎咨询!

PAPER INFORMATION
快速预审、投刊前指导、专业学术评审,对文章进行评价
校对编辑、深度润色,让稿 件符合学术规范,格式体例等标准
适用于语句和结构尚需完善和调整的中文文章,确保稿件达到要求
数据库包括: 期刊、文书籍、会议、预印章、书、百科全书和摘要等
让作者在期刊选择时避免走弯路,缩短稿件被接收的周期
根据目标期刊格式要求对作者文章进行全面的格式修改和调整
帮助作者将稿件提交至目标期刊投稿系统,降低退稿或拒稿率
按照您提供的稿件内容,指导完成投稿附信(cover letter)
北京总部:北京市海淀区碧桐园 3 号楼 2 层 211 广州办事处:广州市黄埔区科学城国际企业孵化器 E栋306 联系人:客服 / 18163670350
Copyright © 2022-2024 北京特诺科技有限公司 版权所有 备案/许可证编号为: 京 ICP 备 2023007944 号