来源:特诺科研
库欣病(ACTH 分泌型垂体神经内分泌肿瘤)堪称 “罕见病中的难治款”—— 发病率仅1.2-7.6 / 百万,手术复发率高达25%,且无一线靶向药物,患者长期受高激素、多器官损伤折磨!南方医科大学团队在IF=10.5 的药理顶刊《Pharmacological Research》重磅发文,首次建立库欣病患者来源类器官(PDO)模型,从 33 种酪氨酸激酶抑制剂(TKIs)中精准筛选出 Ceritinib(克唑替尼),不仅在体外体内均强效抑制肿瘤生长,还能显著降低 ACTH 分泌,通过 “IGF1R/INSR-PI3K-Akt1-Nur77-POMC” 通路实现双重疗效,为库欣病治疗带来突破性新方案!

文章信息速览
原标题:Ceritinib inhibits growth and ACTH production of PitNETs: Insights from patient-derived organoids
期刊:Pharmacological Research(IF=10.5,药理顶刊,Open Access)
关键词:库欣病(CD)、垂体神经内分泌肿瘤(PitNETs)、患者来源类器官(PDO)、Ceritinib(克唑替尼)、PI3K-Akt 通路、Akt1、Nur77、ACTH 分泌抑制
研究目的
针对库欣病缺乏有效靶向药物、传统实验模型(细胞系 / 原代细胞)无法模拟肿瘤异质性的痛点,建立稳定的 PDO 模型,系统性筛选 TKIs 类药物,验证候选药物对肿瘤生长和 ACTH 分泌的双重抑制作用,并解析其分子机制,为库欣病精准治疗提供实验依据和新靶点。
核心研究成果:
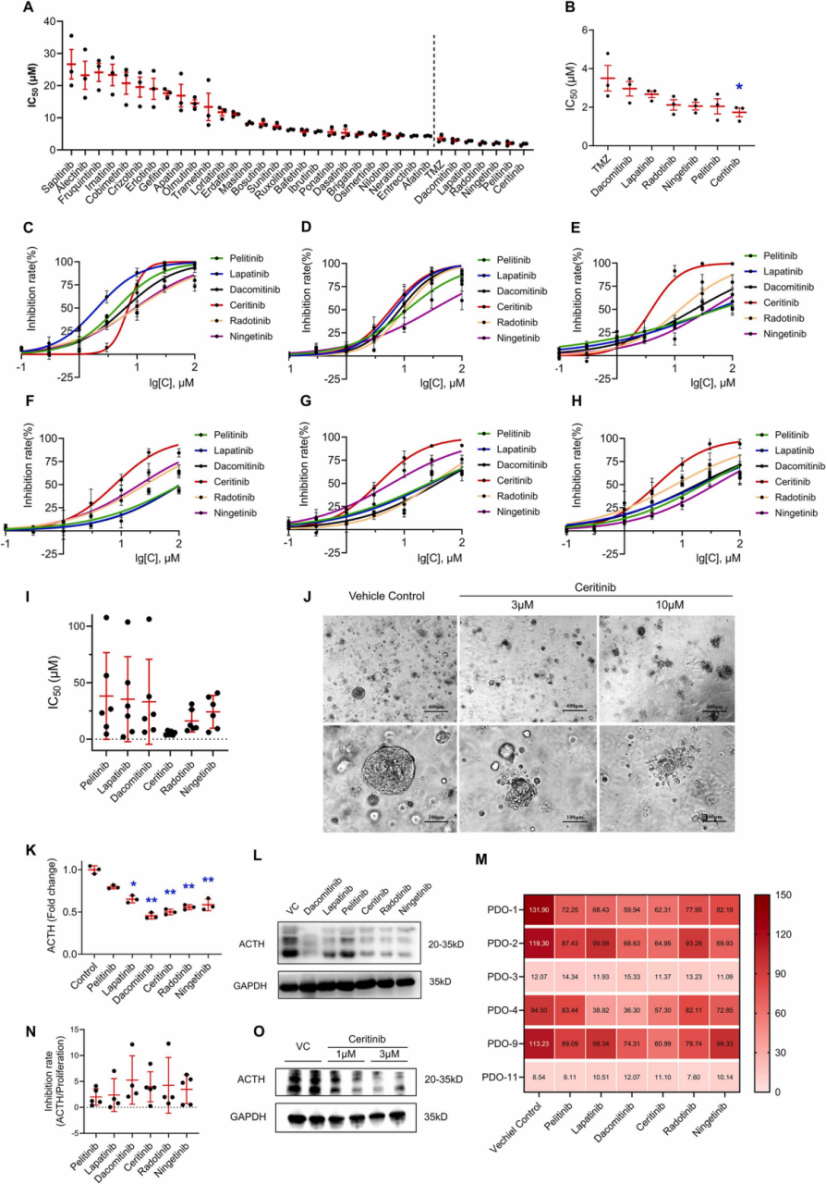
库欣病 PDO 模型成功建立,复刻肿瘤核心特征(图 1-3)
模型优势:采用“两步法” 培养(Matrigel 初培 + 悬浮传代),ACTH 分泌能力更强,稳定传代且保留原肿瘤组织学特征(腺管样结构、CAM5.2/CD44/Ki67 阳性)(图 1-2)。


分子一致性:多组学验证显示,PDO 与原肿瘤组织在转录组(图 3A-C)和蛋白质组(图 3D-F)水平高度同源,且能反映患者个体差异(如 TPIT/ACTH 表达异质性)(图 3G)。

Ceritinib 脱颖而出,双效抑制肿瘤生长与 ACTH 分泌(图 4)
药物筛选:33 种 TKIs 中,6 种(含 Ceritinib)在 AtT20 细胞中 IC50 低于替莫唑胺(TMZ),进一步在 PDO 中验证,Ceritinib 抑制效果最稳定、 potency 最强(平均 IC50 最优)(图 4I)。
体外疗效:3μM Ceritinib 显著抑制 PDO 生长,10μM 可诱导完全裂解(图 4J);同时剂量依赖性降低 ACTH 分泌,且激素抑制作用独立于增殖抑制(图 4M-O)。

体内验证:Ceritinib 抑瘤 + 激素 normalization,改善病理损伤(图 5)
裸鼠移植瘤模型:5mg/kg、10mg/kg Ceritinib 口服给药 21 天,显著缩小肿瘤体积(图 5D)、降低肿瘤重量(图 5E),且无明显毒副作用(图 5F)。
生理改善:血浆 ACTH 水平显著降低(图 5G),肿瘤组织 ACTH 表达下调(图 5H-I);同时逆转库欣病相关病理损伤(肾上腺肥大、脾脏萎缩、骨代谢异常等)(图 5J-L)。

机制闭环:靶向 IGF1R/INSR,抑制 PI3K-Akt 通路(图 6)
靶点明确:Ceritinib 并非依赖 ALK,而是通过结合 IGF1R/INSR 发挥作用(PDO 中 IGF1R/INSR 普遍表达,ALK 仅 1/4 样本阳性)(图 6A-D)。
通路抑制:多组学富集分析指向 PI3K-Akt 通路,Western blot 证实 Ceritinib 显著降低 PI3K p85 磷酸化(p-p85)和 Akt 磷酸化(p-Akt),减少 PIP3 生成(图 6I-J)。

关键介导因子:Akt1 调控 Nur77-POMC 轴,抑制 ACTH 合成(图 7)
核心分子:蛋白质相互作用网络(PPI)锁定 Akt1,敲低 Akt1 后,Ceritinib 的抑瘤和 ACTH 抑制作用均显著减弱(图 7A-C、H)。
下游调控:Ceritinib 通过抑制 Akt1 活性,降低转录因子 Nur77 的转录活性(图 7I),进而抑制 POMC(ACTH 前体)转录(图 7F-G),最终减少 ACTH 生成(图 7J)。

研究核心逻辑总结
模型创新:PDO 模型克服传统模型缺陷,实现 “患者特异性” 药物筛选与机制研究,为罕见病药物研发提供可靠工具。
疗效独特:Ceritinib 同时解决库欣病 “肿瘤增殖” 和 “激素异常分泌” 两大核心问题,较现有对症治疗(仅抑激素)更具根治潜力。
机制清晰:明确“IGF1R/INSR→PI3K-Akt1→Nur77→POMC→ACTH” 调控链,为后续联合用药或靶点优化提供依据。
转化潜力:Ceritinib 为口服药物,已获批临床应用,有望快速推进至库欣病临床试验,尤其适用于手术不耐受或复发患者。
专注期刊投稿、发表十年,任何投稿、写作难题欢迎咨询!

PAPER INFORMATION
快速预审、投刊前指导、专业学术评审,对文章进行评价
校对编辑、深度润色,让稿 件符合学术规范,格式体例等标准
适用于语句和结构尚需完善和调整的中文文章,确保稿件达到要求
数据库包括: 期刊、文书籍、会议、预印章、书、百科全书和摘要等
让作者在期刊选择时避免走弯路,缩短稿件被接收的周期
根据目标期刊格式要求对作者文章进行全面的格式修改和调整
帮助作者将稿件提交至目标期刊投稿系统,降低退稿或拒稿率
按照您提供的稿件内容,指导完成投稿附信(cover letter)
北京总部:北京市海淀区碧桐园 3 号楼 2 层 211 广州办事处:广州市黄埔区科学城国际企业孵化器 E栋306 联系人:客服 / 18163670350
Copyright © 2022-2024 北京特诺科技有限公司 版权所有 备案/许可证编号为: 京 ICP 备 2023007944 号