来源:特诺科研
肺腺癌治疗常年陷在“晚期多、耐药快、副作用大” 的困境里,70% 患者确诊时已错过手术时机,而中药复方虽有低毒优势,却因 “成分杂、机制说不清” 难获主流认可。现在,新疆军区总医院与重庆大学涪陵医院团队用一份登上 IF=10.3 顶刊的研究打破僵局 —— 他们给复方斑蝥胶囊(CMC)做了 “全景式解码”:从海量数据里筛出调控肺腺癌铁死亡的 3 大核心活性成分,锁定 4 个关键靶点,还用细胞实验坐实抑瘤效果,让中药复方的抗肿瘤机制终于有了 “硬科学” 支撑!

文章信息速览
原标题:Research on the Mechanism of Compound Mylabris Capsules Regulating Ferroptosis in Lung Adenocarcinoma Based on Bioinformatics and Experimental Validation
期刊:International Journal of Surgery(外科顶刊,IF=10.3,Open Access)
关键词:复方斑蝥胶囊(CMC)、肺腺癌(LUAD)、铁死亡(Ferroptosis)、生物信息学、槲皮素、山奈酚、β- 谷甾醇、CA9/EZH2/NQO1/TERT
研究目的
针对中药复方治疗肺腺癌“机制模糊、活性成分不明确” 的行业痛点,整合 TCGA/GEO 数据库、加权基因共表达网络(WGCNA)、网络药理学等生物信息学工具,筛选复方斑蝥胶囊中调控肺腺癌铁死亡的核心活性成分与关键靶点,再通过细胞实验验证其抑瘤活性,为中药复方的临床应用提供可量化、可重复的科学依据。

图1 研究流程
核心研究成果(从“数据筛选” 到 “实验验证” 的完整闭环)
1. 靶点筛选:三层交叉锁定 “肺腺癌 - 铁死亡” 关键通路
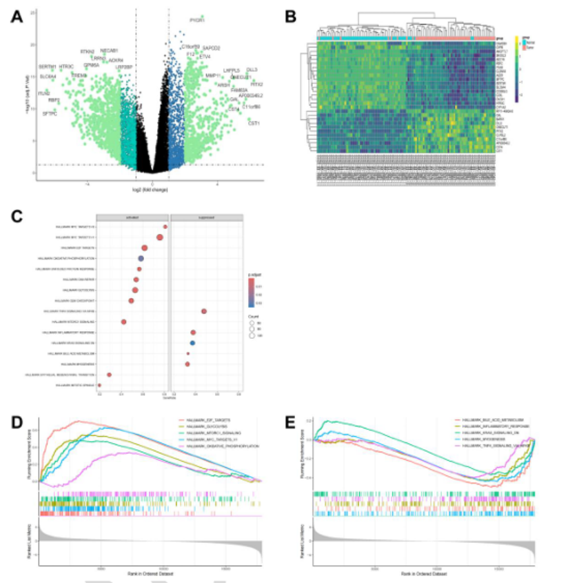
第一层:从 TCGA/GEO 数据库提取肺腺癌数据,筛选 6699 个差异表达基因(DEGs),结合 WGCNA 分析得到 3829 个核心模块基因,两者交集确定 2508 个肺腺癌靶基因(图 2-3)。


第二层:从 GeneCards/FerrDb 数据库获取 1599 个铁死亡相关基因(FRGs),与肺腺癌靶基因交叉,得到 247 个 “肺腺癌 - 铁死亡” 关联基因(图 4B)。
第三层:分析复方斑蝥胶囊(11 味中药)的 1074 个靶点,与 247 个关联基因交集,最终得到 31 个 “CMC - 肺腺癌 - 铁死亡” 共同靶点,富集分析指向细胞周期、HIF-1、VEGF 等促癌通路(图 4D-E)。
2. 活性成分:3 大成分成 “抑瘤主力”,网络分析说了算
按“度中心性(DC)” 排序(DC 越高,在调控网络中作用越核心),从复方斑蝥胶囊的 247 个活性成分中,锁定槲皮素、山奈酚、β- 谷甾醇为三大核心活性成分(图 4C)。
这三种成分并非首次发现,但首次被证实能协同作用于肺腺癌铁死亡通路,完美诠释中药复方“多成分协同发力” 的优势。

3. 细胞实验:活性成分真能 “杀” 癌细胞,数据说话
抑瘤效果(CCK-8):槲皮素、山奈酚、β- 谷甾醇对 A549、H1650 肺腺癌细胞均有剂量依赖性抑制,IC50 最低仅 16.20 μg/ml(β- 谷甾醇对 A549),浓度越高,细胞活性越低(图 5A-C)。
促凋亡效果(流式细胞术):三种成分处理后,两种癌细胞的凋亡率显著升高,且剂量越高,凋亡细胞比例越多,直接证明成分能诱导癌细胞死亡(图 5D-F)。

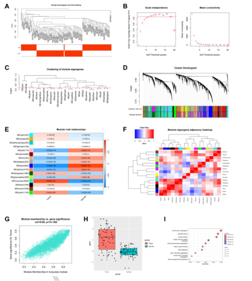
4. 关键靶点:4 个基因锁定铁死亡 “开关”,预后诊断双有效
机器学习筛选:用 Lasso、Boruta、RFE 三种算法,从 31 个共同靶点中筛选出CA9、EZH2、NQO1、TERT四个关键基因(图 6A-D)。
临床价值:TCGA/GEO 数据库验证显示,这四个基因在肺腺癌组织中显著高表达,且高表达患者总生存期更短、诊断准确率高(AUC 最高达 0.984)(图 6E-H)。

图6
分子对接验证:槲皮素与 EZH2 结合能力最强(结合能 - 7.05 kcal/mol),100 ns 分子动力学模拟显示,两者结合稳定(RMSD 波动小、氢键数量稳定),证实成分能直接作用于靶点(图 7B、图 8)。


研究价值总结
这份能登上 IF=10.5 顶刊的研究,核心价值在于三点:
破中药“黑箱”:首次明确复方斑蝥胶囊的核心活性成分和关键靶点,让中药复方的抗肿瘤机制从 “模糊推测” 变成 “精准定位”。
机制创新:将中药复方与“铁死亡” 这一热门抗肿瘤机制结合,为肺腺癌治疗提供新通路(可弥补传统化疗靶向凋亡易耐药的短板)。
临床转化快:筛选出的活性成分来源广、毒性低,关键靶点(如 EZH2、NQO1)已有相关抑制剂研究,可快速推进 “中药成分+西药靶点” 的联合治疗探索。
专注期刊投稿、发表十年,任何投稿、写作难题欢迎咨询!

免责声明:原文来自中国城市报,本文转载仅用作信息传播使用,不代表本账号观点。如有侵权,请联系小编处理。
PAPER INFORMATION
快速预审、投刊前指导、专业学术评审,对文章进行评价
校对编辑、深度润色,让稿 件符合学术规范,格式体例等标准
适用于语句和结构尚需完善和调整的中文文章,确保稿件达到要求
数据库包括: 期刊、文书籍、会议、预印章、书、百科全书和摘要等
让作者在期刊选择时避免走弯路,缩短稿件被接收的周期
根据目标期刊格式要求对作者文章进行全面的格式修改和调整
帮助作者将稿件提交至目标期刊投稿系统,降低退稿或拒稿率
按照您提供的稿件内容,指导完成投稿附信(cover letter)
北京总部:北京市海淀区碧桐园 3 号楼 2 层 211 广州办事处:广州市黄埔区科学城国际企业孵化器 E栋306 联系人:客服 / 18163670350
Copyright © 2022-2024 北京特诺科技有限公司 版权所有 备案/许可证编号为: 京 ICP 备 2023007944 号