来源:特诺科研
胸腺瘤与重症肌无力(MG)的关联极为密切 ——15-30% 的胸腺瘤患者会继发 MG,20-30% 的 MG 患者可检出胸腺瘤(MGTH),这一并发率远超其他自身免疫病。但长期以来,胸腺瘤微环境如何触发 MG 的核心机制始终未被阐明,现有研究多聚焦外周免疫紊乱和神经肌肉接头缺陷,缺乏胸腺特异性靶向治疗策略。
近日,复旦大学附属中山医院等团队在《Biomarker Research》(IF=11.5,生物标志物领域顶刊,开源获取 0 版面费)发表重磅研究:通过整合单细胞转录组、蛋白质组、TCR/BCR 免疫组库测序的多组学技术,结合 TCGA 数据验证、动物模型、分子实验及临床样本分析,首次揭示胸腺瘤相关 MG 的三大核心致病机制,为疾病精准诊断和靶向治疗提供了关键靶点与完整理论框架!如果您有临床样本想借助多组学、单细胞等技术冲刺顶刊,专业团队可提供从实验设计到文章发表的全程支持,助力快速突破研究瓶颈!

文章信息速览
原标题:Multi-omics profiling reveals intrathymic triggers and novel biomarkers in thymoma-associated myasthenia gravis
期刊:Biomarker Research(IF=11.5,生物标志物领域顶刊,开源获取)
关键词:胸腺瘤相关重症肌无力(MGTH)、多组学、单细胞测序、JUND-SOCS3 轴、神经突触胸腺上皮细胞(nsTEC)、TTN⁺记忆 B 细胞、TCR/BCR 免疫组库、抗原呈递缺陷
研究背景与临床痛点
关联紧密但机制不明:胸腺瘤与 MG 的并发率极高,但胸腺微环境作为 T 细胞发育成熟的核心场所,其驱动自身免疫的上游触发事件一直缺乏系统解析;
现有研究局限:传统研究聚焦外周免疫失衡和神经肌肉接头功能障碍,忽略胸腺局部的核心调控作用,导致胸腺特异性治疗手段缺失;
治疗困境:临床依赖广谱免疫抑制剂或对症治疗,疗效有限且副作用明显,亟需基于机制的精准靶向方案;
标志物匮乏:缺乏能预测 MG 发生、复发及严重程度的特异性生物标志物,临床风险分层和预后评估手段不足。
研究核心亮点
这篇顶刊研究的成功,完美契合“临床问题切入→多组学筛选→单细胞解析→机制验证→临床转化” 的顶刊发文逻辑,5 大核心步骤层层递进,关键图表直观支撑结论,为医生发多组学文章提供了可直接借鉴的模板:
1. 第一步:临床样本 + 多组学筛选,锁定 MGTH 核心差异特征(图 1)
研究设计:纳入 5 例 MGTH 和 5 例非 MG 胸腺瘤(TH)患者,进行转录组 + 蛋白质组联合分析,同时检测 15 例 MGTH、20 例 TH 患者的血清和瘤内抗 AChR 抗体;
核心发现:① MGTH 中突触相关基因(如 AChR 编码基因 CHRNA1)显著高表达,但瘤内未检测到抗 AChR 抗体,血清中 MGTH 患者均为阳性(图 1C-E);② 蛋白质组鉴定出 1049 个差异蛋白,富集于突触膜、免疫激活通路(图 1B);③ TCGA 数据验证:MGTH 多为 B2/B3 亚型,CHRNA1 高表达与 TH 患者术后 MG 复发相关(图 1I);

图1
发文技巧:以临床样本为基础,通过多组学技术快速筛选差异基因 / 蛋白,建立 “临床表型 - 分子特征” 关联,为后续机制研究划定范围。
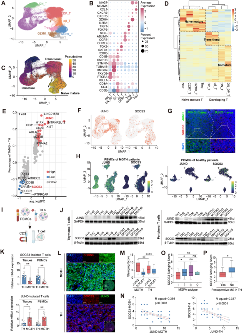
2. 第二步:单细胞测序解析免疫微环境,定位异常细胞亚群与核心通路(图 2、3)
研究设计:对 10 例 MGTH、9 例 TH 患者的胸腺瘤组织进行单细胞 RNA 测序,共分析 149,206 个细胞,鉴定 6 大细胞群;
核心发现:① 细胞组成:T 细胞占比最高,但上皮细胞的差异基因数量最多,是功能最发散的群体(图 2F);② 关键通路:MGTH 的 T 细胞中 JUND 转录因子高表达、SOCS3 表达受抑,二者呈负相关,且外周血 T 细胞复刻这一表型(图 3E-H、J-K);③ 临床关联:SOCS3 低表达与 MGTH 患者术后肌无力危象发生相关(图 3P);

图2

图3
发文技巧:利用单细胞测序解析肿瘤微环境的细胞异质性,精准定位异常细胞类型及核心调控通路,避免传统 bulk 测序的 “平均效应”,提升研究深度。
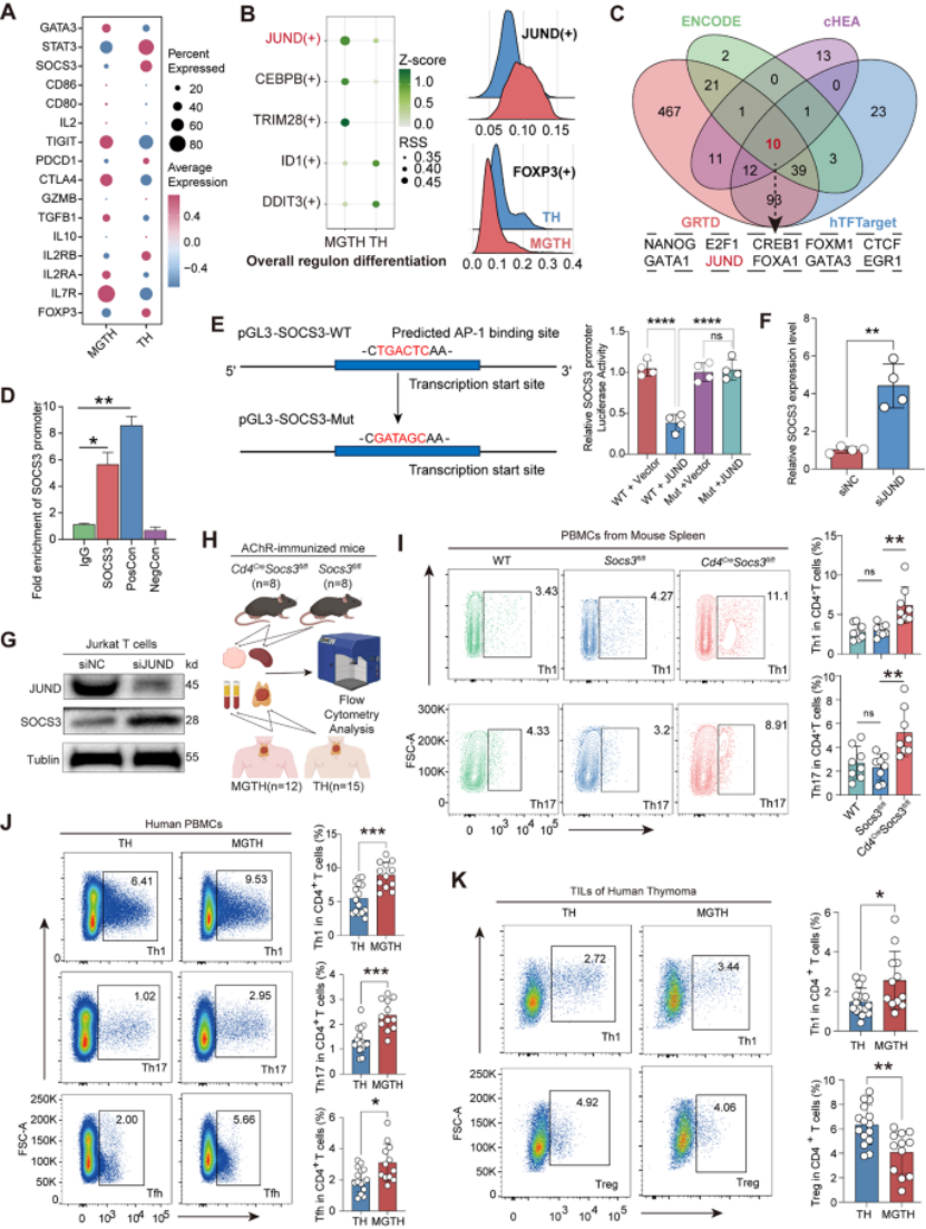
3. 第三步:分子实验 + 动物模型,验证 JUND-SOCS3 轴的致病因果关系(图 4)
研究设计:通过 ChIP-qPCR、双荧光素酶报告实验、JUND 敲低 / 过表达、Cd4Cre Socs3fl/fl 小鼠模型等验证分子机制;
核心发现:① 直接调控:JUND 结合 SOCS3 启动子的 AP-1 结合位点,转录抑制 SOCS3 表达(图 4D-E);② 功能效应:JUND 敲低可上调 SOCS3 表达(图 4F-G),Cd4Cre Socs3fl/fl 小鼠免疫 AChR 后,脾脏 Th1/Th17 比例显著升高(图 4I);③ 临床复刻:MGTH 患者外周血和瘤内 Th1/Th17/Tfh 细胞增加、Treg 减少(图 4J-K);

图4
发文技巧:从“关联” 到 “因果” 是顶刊的核心要求,通过分子实验(ChIP、报告基因)和动物模型验证,强化机制可信度,满足顶刊对因果关系的论证需求。
4. 第四步:挖掘新型细胞亚群,揭示 nsTEC 的抗原呈递缺陷机制(图 5)
研究设计:对胸腺上皮细胞(TECs)重聚类,分析不同亚群的表型和功能,结合抗原呈递实验验证;
核心发现:① 新型亚群:鉴定出神经突触胸腺上皮细胞(nsTEC,mTEC-III),MGTH 中特异性富集,高表达突触基因(CNTNAP2、RYR2)、低表达 HLA-I/II(图 5A-C);② 功能缺陷:nsTECs 的 MHC I/II 表达下调,抗原呈递能力受损,无法有效激活 CD4⁺/CD8⁺ T 细胞(图 5I-K);③ 临床关联:nsTEC 丰度与 TH 患者术后 MG 发生相关(图 5F);

图5
发文技巧:挖掘“疾病特异性新型细胞亚群” 是顶刊加分项,结合表型分析和功能实验,阐明其在疾病中的作用,提升研究创新性。
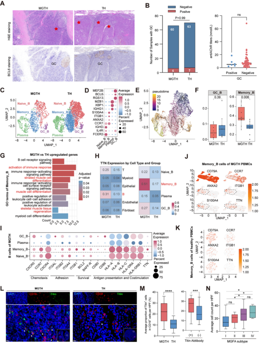
5. 第五步:免疫组库 + 体液免疫分析,确立 TTN⁺记忆 B 细胞的标志物价值(图 6、8)
研究设计:分析 MGTH 和 TH 患者的 B 细胞亚群、TCR/BCR 免疫组库特征,关联临床指标;
核心发现:① B 细胞层面:MGTH 中 TTN⁺记忆 B 细胞克隆扩张,瘤内和外周血均存在,其丰度与抗肌钙蛋白抗体滴度、MG 严重程度正相关(图 6H-M、N);② 免疫组库层面:MGTH 的 TCR/BCR 克隆多样性降低,存在抗原驱动的克隆扩张,BCR CDR3 区域富含酸性残基(图 8A-L);
E
图6

图7

图8
发文技巧:整合细胞免疫(T 细胞)和体液免疫(B 细胞)双维度,结合免疫组库数据佐证抗原特异性免疫反应,完善疾病致病模型,提升研究的完整性。
多组学顶刊发文逻辑总结
这篇 IF=11.5 的顶刊研究,为临床医生开展多组学研究提供了清晰的 “打怪升级” 路径:
临床切入:聚焦疾病高发关联(胸腺瘤 - MG),明确未解决的机制问题,奠定研究的临床价值;
多组学筛选:通过转录组 + 蛋白质组联合分析,快速锁定差异基因 / 通路,为后续研究缩小范围;
单细胞解析:解析细胞异质性,定位异常细胞亚群(如 nsTEC、TTN⁺记忆 B 细胞),明确核心功能细胞;
机制验证:分子实验(ChIP、报告基因、敲低 / 过表达)+ 动物模型,从 “关联” 到 “因果”,强化机制可信度;
免疫佐证:TCR/BCR 免疫组库分析,证实抗原驱动的免疫反应,完善疾病模型;
临床转化:关联临床结局(术后复发、疾病严重程度),挖掘标志物和治疗靶点(JUND、SOCS3、nsTEC、TTN⁺ B 细胞),提升研究的转化价值;
数据共享:搭建交互式网页平台,提升研究影响力,符合开源顶刊的发表偏好。
原文DOI:10.1186/s40364-026-00900-8
专注期刊投稿、发表十年,任何投稿、写作难题欢迎咨询!

PAPER INFORMATION
快速预审、投刊前指导、专业学术评审,对文章进行评价
校对编辑、深度润色,让稿 件符合学术规范,格式体例等标准
适用于语句和结构尚需完善和调整的中文文章,确保稿件达到要求
数据库包括: 期刊、文书籍、会议、预印章、书、百科全书和摘要等
让作者在期刊选择时避免走弯路,缩短稿件被接收的周期
根据目标期刊格式要求对作者文章进行全面的格式修改和调整
帮助作者将稿件提交至目标期刊投稿系统,降低退稿或拒稿率
按照您提供的稿件内容,指导完成投稿附信(cover letter)
北京总部:北京市海淀区碧桐园 3 号楼 2 层 211 广州办事处:广州市黄埔区科学城国际企业孵化器 E栋306 联系人:客服 / 18163670350
Copyright © 2022-2024 北京特诺科技有限公司 版权所有 备案/许可证编号为: 京 ICP 备 2023007944 号