来源:特诺科研
骨关节炎(OA)作为全球高发的退行性关节疾病,以关节软骨进行性破坏、细胞外基质降解、滑膜炎症及骨赘形成为核心特征,临床长期缺乏能真正延缓病程的 “疾病修饰类药物”。越来越多证据表明,软骨细胞铁死亡(ferroptosis)、ROS 过量堆积与铁离子超载是OA 进展的关键驱动环节,但安全高效的靶向抑制剂仍亟待开发。
近日,国内研究团队在 Journal of Nanobiotechnology(IF=12.6,纳米医药顶刊) 发表重磅研究:以传统中药艾叶为碳源,结合醋制工艺改性制备 AA-CDs 碳点,通过 多组学、细胞实验、大鼠 OA 模型、分子靶标验证 等完整体系,首次揭示其通过 靶向 HSPA5 稳定 GPX4、强效清除 ROS、螯合 Fe²⁺ 三重机制抑制软骨细胞铁死亡,显著缓解软骨侵蚀与关节退变,为中药纳米化治疗 OA 提供了全新机制与转化思路。

文章信息速览
原标题:Artemisia-derived carbon dots with excellent pharmacological activities and ROS scavenging for osteoarthritis treatment
期刊:Journal of Nanobiotechnology(IF=12.6,纳米生物技术顶刊)
关键词:骨关节炎(OA)、艾叶碳点、AACDs、活性氧(ROS)清除、铁死亡、HSPA5、GPX4、多组学、软骨细胞、细胞外基质(ECM)
研究背景与临床痛点
OA 临床困境:全球约 7% 人群受累,现有药物仅对症止痛,无真正延缓软骨破坏的药物;
机制新方向:铁死亡是软骨细胞死亡、ECM 降解的重要原因,GPX4 下调是核心标志;
抑制剂短板:传统铁死亡抑制剂(去铁胺、Ferrostatin-1)半衰期短、稳定性差,临床转化受限;
中药纳米优势:中药源碳点(THM-CDs)生物相容性好、抗氧化强、可保留药效基团,但分子靶标与作用机制尚不清晰。
研究核心亮点
这篇 IF=12.6 论文的核心竞争力:中药材料创新 + 多组学找靶 + 机制闭环验证 + 体内外高度一致,每一步都有图表支撑,非常适合临床医生学习复刻。
1. 材料设计与表征:醋制改性提升碳点抗氧化与细胞摄取(图 1)
以艾叶为碳源,分别制备普通碳点(A-CDs)与醋酸改性碳点(AA-CDs);
TEM 显示粒径约 2.7 nm,石墨烯样结构(图 1b);
XPS/FTIR 证实:醋酸处理显著提高羰基、羧基等含氧官能团(图 1c、e);
功能验证:AA-CDs 具备 超强 ABTS/DPPH 自由基清除、SOD 样酶活、ROS 清除能力(图 1f-k);
离子选择性:对 Fe²⁺/Fe³⁺ 特异性螯合,不干扰其他金属离子。

图1
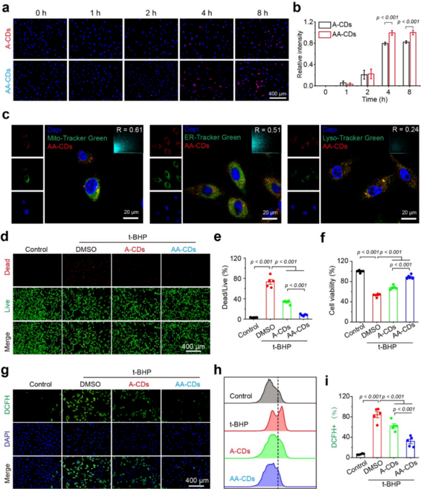
2. 细胞水平:AA-CDs 高效进入软骨细胞,抑制 t-BHP 诱导氧化损伤(图 2)
安全性:0–100 μg/mL 无明显细胞毒性;
细胞摄取:乙酰化修饰使 AA-CDs 摄取效率显著高于 A-CDs(图 2a、b);
亚定位:共定位线粒体与内质网(ER),Pearson 系数分别 0.61、0.51(图 2c);
活 / 死染色 + MTT:AA-CDs 显著提升软骨细胞存活率(图 2d-f);
ROS 水平:DCFH-DA 显示 AACDs 大幅降低胞内 ROS(图 2g-i)。

图2
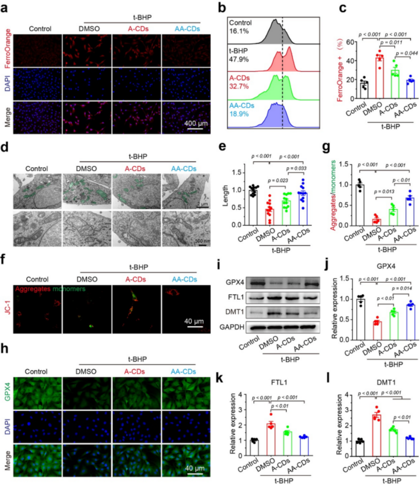
3. 核心机制一:AA-CDs 抑制软骨细胞铁死亡,恢复线粒体稳态(图 3)
铁离子荧光:AA-CDs 显著降低胞内 Fe²⁺ 水平(图 3a-c);
线粒体超微结构:逆转铁死亡典型“线粒体皱缩、嵴减少”(图 3d、e);
膜电位 JC-1:恢复线粒体膜电位(图 3f、g);
蛋白验证:上调 GPX4,下调 FTL1、DMT1,AACDs 效果更强(图 3h-l)。

图3
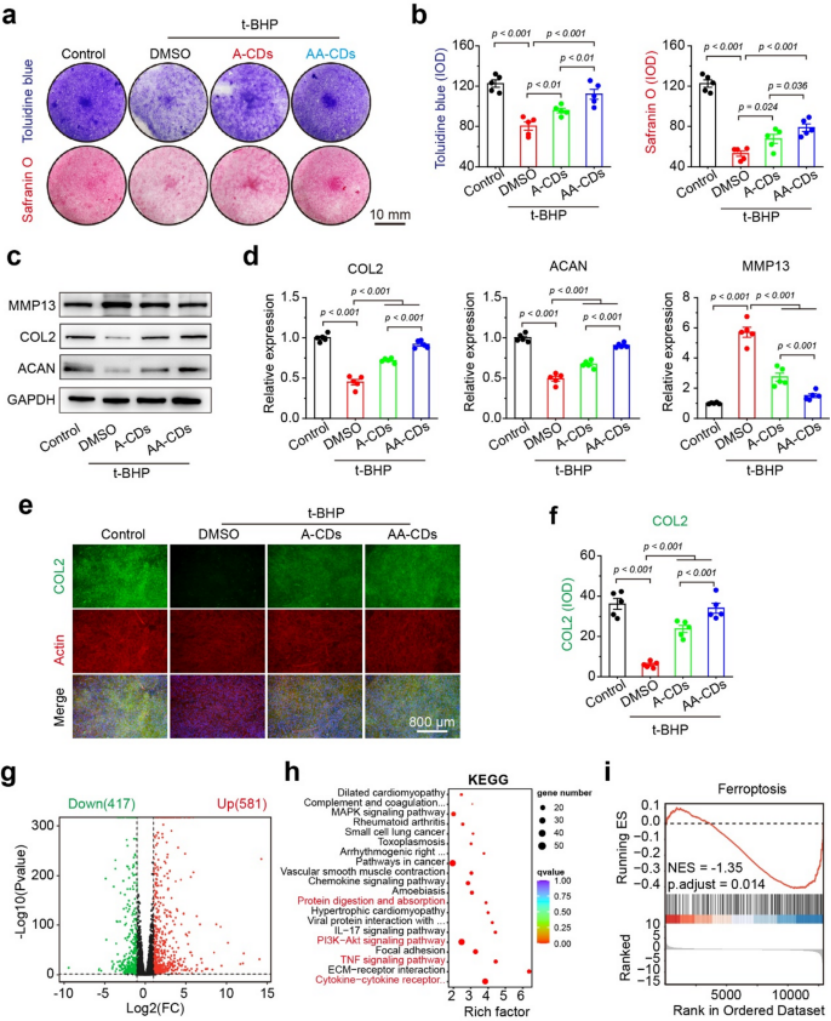
4. 核心机制二:阻断 ECM 降解,改善软骨合成 / 分解代谢失衡(图 4)
番红 O / 甲苯胺蓝染色:AA-CDs 显著恢复基质染色强度(图 4a、b);
关键蛋白:上调 COL2、ACAN,下调 MMP13(图 4c-f);
RNA-seq 多组学:近千个差异基因,富集 PI3K-Akt、TNF、IL-17 通路;
GSEA 直接证实:铁死亡通路显著负调控(图 4g-i)。

图4
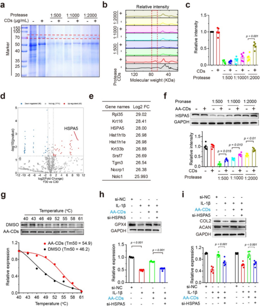
5. 高分关键:多组学锁定直接靶标 ——AA-CDs 靶向 HSPA5 稳定 GPX4(图 5)
多组学 + DARTS 筛选:锁定 65–75 kDa 蛋白 HSPA5(图 5a-e);
验证:AA-CDs 直接结合并稳定 HSPA5,抑制其降解(图 5f、g);
回复实验:敲低 HSPA5 可逆转 AA-CDs 对 GPX4、COL2、ACAN 的上调作用(图 5h、i);

图5
最终通路:AA-CDs → 稳定 HSPA5 → 阻止 GPX4 降解 → 抑制铁死亡 → 保护软骨。
6. 动物验证:大鼠 ACLT-OA 模型,AACDs 关节腔注射显著改善 OA(图 6、7)
组织病理:HE、番红 O 染色显示软骨结构更完整、侵蚀减轻(图 6a-e);
软骨厚度、OARSI 评分、滑膜炎评分均显著改善;
Micro-CT 3D 重建:抑制骨赘形成、提升 BV/TV 骨量(图 6f-h);

图6
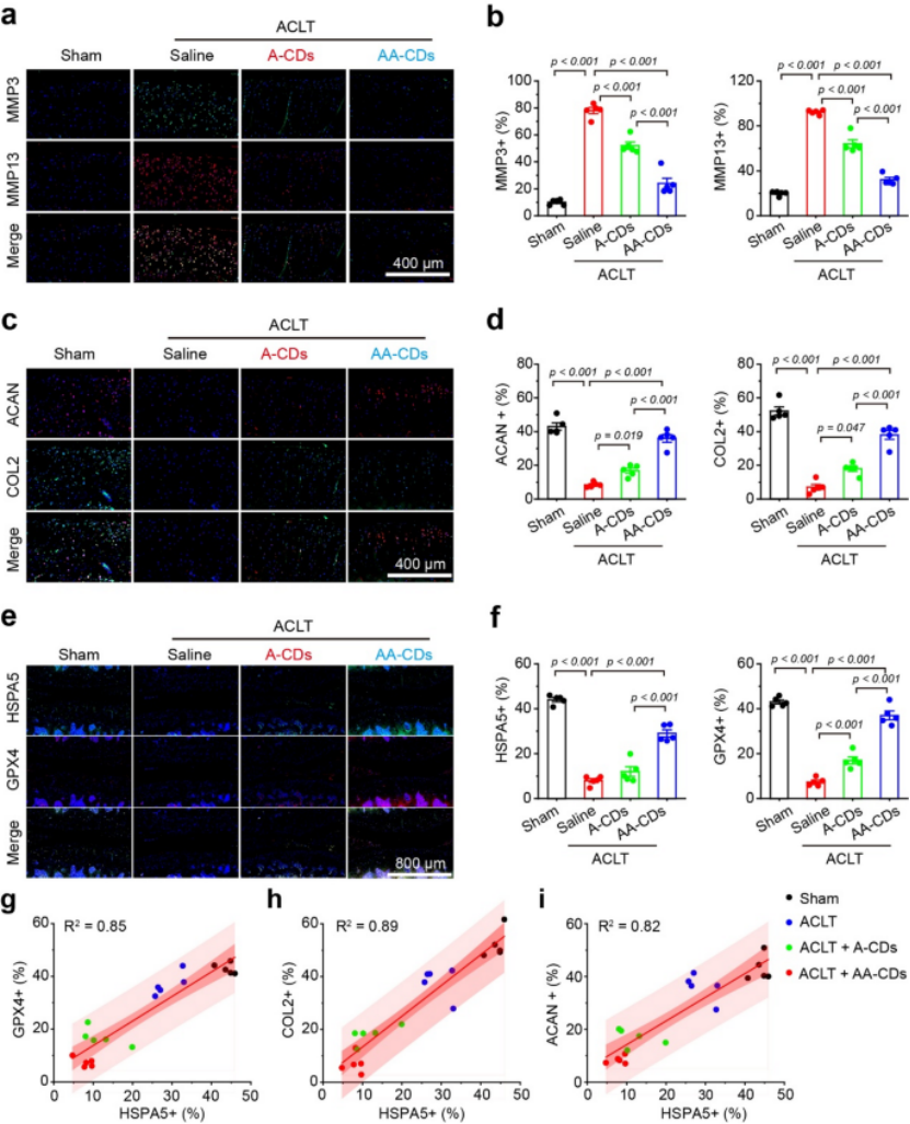
免疫荧光:AA-CDs 上调 HSPA5、GPX4、COL2、ACAN,下调 MMP3、MMP13(图 7a-f);
相关性分析:HSPA5 与 GPX4、COL2、ACAN 呈强正相关(R²>0.82)(图 7g-i)。

图7
总结:医生发多组学高分论文的可复制模板
这篇 IF=12.6 顶刊研究 给临床医生/ 骨科/ 中医科团队提供了一套极简可复刻的发文范式:
从临床痛点出发:OA 缺 disease-modifying 药物 → 瞄准铁死亡;
材料 / 干预创新:中药艾叶 + 醋制工艺 → 纳米碳点,自带转化价值;
多组学找靶:转录组 + 蛋白质组 + DARTS/CETSA → 锁定 HSPA5 新靶点;
机制闭环:ROS 清除 + Fe²⁺ 螯合 + HSPA5-GPX4 轴三重验证;
体内外高度一致:细胞→大鼠模型→病理→分子→影像(Micro-CT)全套证据链。
AA-CDs 凭借高生物相容性、强抗氧化、靶向铁死亡、保护软骨的多重优势,有望成为新一代骨关节炎铁死亡抑制剂,也为中药纳米化、多组学机制研究提供了高质量范本。
原文DOI:10.1186/s12951-026-04046-5
专注期刊投稿、发表十年,任何投稿、写作难题欢迎咨询!

PAPER INFORMATION
快速预审、投刊前指导、专业学术评审,对文章进行评价
校对编辑、深度润色,让稿 件符合学术规范,格式体例等标准
适用于语句和结构尚需完善和调整的中文文章,确保稿件达到要求
数据库包括: 期刊、文书籍、会议、预印章、书、百科全书和摘要等
让作者在期刊选择时避免走弯路,缩短稿件被接收的周期
根据目标期刊格式要求对作者文章进行全面的格式修改和调整
帮助作者将稿件提交至目标期刊投稿系统,降低退稿或拒稿率
按照您提供的稿件内容,指导完成投稿附信(cover letter)
北京总部:北京市海淀区碧桐园 3 号楼 2 层 211 广州办事处:广州市黄埔区科学城国际企业孵化器 E栋306 联系人:客服 / 18163670350
Copyright © 2022-2024 北京特诺科技有限公司 版权所有 备案/许可证编号为: 京 ICP 备 2023007944 号