来源:特诺科研

文章信息速览
原标题:Single-cell multi-omics uncovers CPS1 as a breast cancer immune evasion therapeutic target
期刊:Scientific Reports(Nature 子刊,IF=3.9,中分区核心,开放获取,接收率友好,侧重临床实用研究)
关键词:乳腺癌、单细胞多组学、线粒体代谢、MitoScore 预后模型、CPS1 基因、免疫逃逸、抗 PD-1 联合治疗、基础实验验证
贴合 3.9 分期刊定位:用 “精简设计” 做 “实用研究”
中分区期刊不追求“炫技式复杂分析”,更看重 “逻辑扎实、结果可复现、能解决小而具体的临床问题”。这篇文章的每一步设计都踩中了这个点,拆成三个核心模块看:
公共单细胞数据“挖线索”—— 低成本找 “代谢异常靶点”
医生做研究最缺的是“启动数据”,这篇文章直接用公开的 GSE176078 单细胞数据集,花最少成本找到核心方向:
先做细胞分群和注释:从 UMAP 图里清晰区分出恶性上皮细胞、正常上皮细胞、免疫细胞等(图 1A-B),再聚焦 “哪些细胞的线粒体基因异常”;
关键发现:恶性上皮细胞的线粒体基因评分,比正常上皮细胞高一大截(图 1C-D),而且这些高表达的线粒体基因,刚好集中在糖酵解、三羧酸循环等肿瘤 “刚需” 代谢通路(图 1E)—— 相当于用公共数据锁定 “线粒体代谢异常→恶性上皮细胞→乳腺癌进展” 的关联;
再用 TCGA-BRCA bulk 数据验证:肿瘤组织的线粒体基因表达确实比正常组织高,且高表达患者生存期更短(图 1F-G)—— 没做自测序,靠公共数据就完成 “线索发现 + 初步验证”,成本低还易复现。

图1
简单机器学习“建模型”—— 做医生能直接用的 “预后工具”
3.9 分期刊不要求 “多算法堆叠”,但求 “模型实用、结果稳定”。这篇文章的 MitoScore 模型设计很克制,但足够满足临床需求:
数据选择精简:只选“TCGA-BRCA(训练集)+6 个 GEO 数据集(验证集)”,覆盖 7 个临床队列,避免数据过多导致的分析复杂;
算法选“够用就好”:测试了 Stepwise Cox(前向 / 后向)、随机生存森林(RSF)等常用算法,最终选 “StepCox 前向 + RSF” 组合 —— 这个组合不需要复杂代码,普通生信工具就能实现,且模型表现稳定:训练集 C 指数 0.94,验证集平均 C 指数 0.7(图 2A);
临床价值落地:按 MitoScore 分高低风险组,高风险组患者生存期显著缩短(HR=15.11,p<0.001,图 2B),1/3/5 年生存预测 AUC 均> 0.97(图 2C)—— 医生拿到这个模型,不用复杂计算,按评分就能快速判断患者预后,实用性远超 “单纯列基因”;
锁定核心靶点:从模型 64 个基因里,挑出重要性最高的 CPS1(图 2D)—— 没做多余的筛选,直接聚焦一个靶点深挖,符合中分区期刊 “小而精” 的特点。

图2
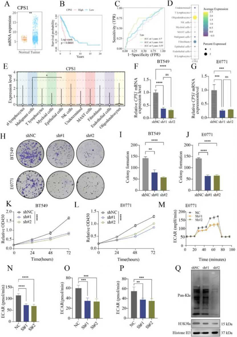
基础实验“证价值”—— 用 “细胞 + 小鼠” 说清 “CPS1 能不能用”
3.9 分期刊不要求 “高通量实验”,但求 “实验设计简单、结论明确”。这篇文章的验证实验刚好满足:
体外细胞实验:验证 CPS1 的 “代谢功能”只用 BT549 和 E0771 两种乳腺癌细胞,做最基础的 shRNA 敲低实验:
敲低 CPS1 后,细胞克隆形成少了、增殖慢了(图 3H-J)—— 证明 CPS1 能促进肿瘤细胞生长;
糖酵解活性下降(ECAR 降低,图 6M-P),组蛋白 H3 乳酸化水平降低(图 3Q)—— 说清 CPS1 是通过 “调控代谢 + 表观遗传” 影响肿瘤,实验简单但逻辑闭环。
体内小鼠实验:验证“联合治疗方案”没做复杂的基因编辑小鼠,只用普通 C57BL/6J 小鼠做皮下荷瘤,分 4 组(对照、抗 PD-1、shCPS1、shCPS1 + 抗 PD-1):

图3
结果明确:shCPS1 + 抗 PD-1 组的肿瘤最小、重量最轻(图 4B-C、E),小鼠生存期比对照组延长近一倍(图 4D);
免疫机制清晰:联合组肿瘤里的 CD8+T 细胞更多,还能分泌更多 IFN-γ(图 4F-J)—— 证明 “敲低 CPS1 能让抗 PD-1 更有效”,给出一个可复现的联合方案,临床医生看了就知道 “这个思路能参考”。

图4
给医生的 3.9 分多组学发文建议
数据优先用公共库:像 GSE176078、TCGA、GEO 这些公开数据集,足够支撑 “线索发现 + 初步验证”,不用一开始就投入自测序成本;
模型 / 算法 “够用就好”:中分区期刊更认 “常用算法 + 稳定结果”,比如 StepCox+RSF,比复杂的深度学习更易复现,还能减少审稿人质疑;
实验聚焦“1 个靶点 + 1 个方案”:不用做一堆靶点的高通量验证,选 1 个核心靶点(如 CPS1),做 “细胞功能 + 简单动物实验”,说清 “靶点有什么用、怎么用”,比零散的实验更有说服力。
这篇 3.9 分文章的核心优势,就是 “用精简设计做实用研究”—— 没靠高成本测序,没堆复杂算法,没做难复现的实验,却把 “代谢靶点→预后模型→联合方案” 的故事讲得清晰又有用。如果您也想发中分区多组学文章,却卡在 “数据选择、模型设计或实验方案” 上,随时找我们 —— 我们能帮您从公共数据里找线索,设计 “低成本、易复现” 的研究方案,让您高效产出有临床价值的成果。
专注期刊投稿、发表十年,任何投稿、写作难题欢迎咨询!

PAPER INFORMATION
快速预审、投刊前指导、专业学术评审,对文章进行评价
校对编辑、深度润色,让稿 件符合学术规范,格式体例等标准
适用于语句和结构尚需完善和调整的中文文章,确保稿件达到要求
数据库包括: 期刊、文书籍、会议、预印章、书、百科全书和摘要等
让作者在期刊选择时避免走弯路,缩短稿件被接收的周期
根据目标期刊格式要求对作者文章进行全面的格式修改和调整
帮助作者将稿件提交至目标期刊投稿系统,降低退稿或拒稿率
按照您提供的稿件内容,指导完成投稿附信(cover letter)
北京总部:北京市海淀区碧桐园 3 号楼 2 层 211 广州办事处:广州市黄埔区科学城国际企业孵化器 E栋306 联系人:客服 / 18163670350
Copyright © 2022-2024 北京特诺科技有限公司 版权所有 备案/许可证编号为: 京 ICP 备 2023007944 号