来源:特诺科研
肠道里的脆弱拟杆菌(Bacteroides thetaiotaomicron)堪称 “生存大师”—— 既能靠分解复杂多糖续命,又能扛住肠道里的各种应激,还能帮人类维持肠道稳态!但它这套“全能生存术” 背后的转录调控网络(TRN),却一直是困扰科研界的问题。现在,韩国科学技术院、加州大学圣地亚哥分校等团队用机器学习打开了这个黑箱,在IF=13.1 的核酸顶刊《Nucleic Acids Research》发文:整合461 个RNA-seq 数据集,构建出首个脆弱拟杆菌转录调控框架BtModulome,不仅扒出110 个核心调控模块,还解锁了11 个 “隐藏技能” 的ECF-σ 因子,给肠道微生态疗法开发送上了 “精准导航图”!

文章信息速览
原标题:Transcriptional regulatory networks of the human gut symbiont Bacteroides thetaiotaomicron are uncovered using machine learning
期刊:Nucleic Acids Research(核酸领域顶刊,IF=13.1,Open Access)
关键词:脆弱拟杆菌(Bacteroides thetaiotaomicron)、转录调控网络(TRN)、BtModulome、独立成分分析(ICA)、ECF-σ 因子、肠道共生菌、机器学习、微生态疗法
研究目的
脆弱拟杆菌作为肠道“核心共生菌”,50 个 ECF-σ 因子中大半功能未知,转录调控机制更是模糊不清,严重阻碍了其在微生态疗法中的应用。本研究就是要用机器学习 “解码” 它的转录组,搭建系统的调控框架,挖出关键调控因子的功能,让这款 “肠道益生菌” 的潜力被充分开发。
核心研究亮点
1. 给脆弱拟杆菌做 “全景生活记录”
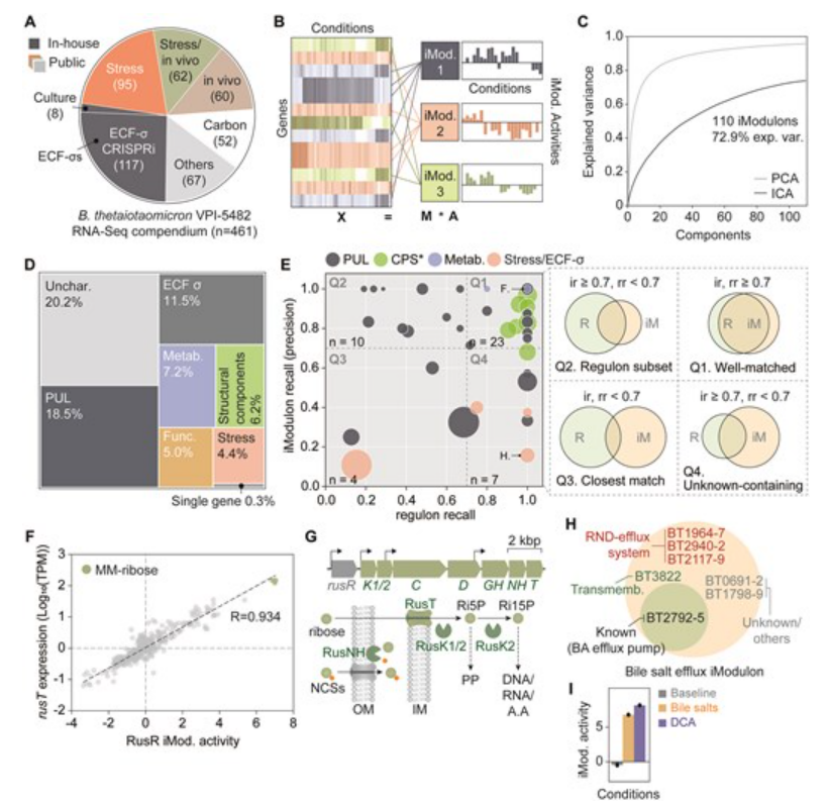
数据规模惊人:收集 461 个 RNA-seq 数据集,覆盖 153 种生活场景 —— 不管是缺营养、遇胆汁盐应激,还是基因被扰动,都被纳入分析(图 1A)。
机器学习“拆密码”:用独立成分分析(ICA)把复杂的转录组数据,拆解成 110 个独立的 “功能小组”(iModulons),统称 BtModulome,能解释 72.9% 的基因表达变化(图 1B-C)。
模块分工明确:这些“小组” 涵盖 8 大功能 —— 多糖利用、ECF-σ 因子调控、代谢、应激反应等,甚至还有 20.2% 的 “神秘小组”(未知功能),等着后续挖掘(图 1D)。
图1
2. 给已知调控网络 “扩容 22.4%”
验证旧知识:44 个 “调控型 iModulons” 和已知的调控关系高度匹配,23 个 “小组” 几乎完美复刻已知 regulon(匹配度≥0.7),比如 7 个荚膜多糖合成相关模块,证明方法靠谱(图 1E)。
挖掘新知识:鉴定出 311 个之前没人发现的调控关系,让脆弱拟杆菌的已知转录调控网络直接扩容 22.4%,还揪出 34 个关键转录因子,其中 11 个是之前 “身份不明” 的 ECF-σ 因子(图 2A)。

实例超直观:RusR iModulon 精准对应核糖利用的基因簇,胆汁盐外排 iModulon 不仅包含已知耐药基因,还发现了新的 transmembrane 蛋白,解释了细菌抗胆汁盐的 “隐藏技能”(图 1F-I)。
3.1 个 ECF-σ 因子 “身份曝光”,各有绝活
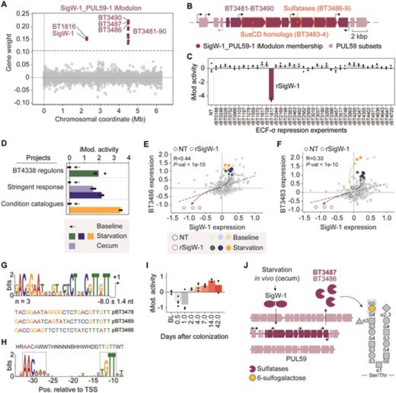
SigW-1:肠道定植 “关键手”—— 调控 PUL59 中的芳基硫酸酯酶,能帮细菌 “拆解” 黏膜聚糖上的硫酸化修饰,从而获取营养,在肠道里站稳脚跟(图 4J)。
SigH-1:饥饿生存 “急救员”—— 介导(p) ppGpp 依赖的严谨反应,调控氨基酸代谢(丙氨酸 / 天冬氨酸 / 谷氨酸),让细菌在营养匮乏的肠道环境中活下来(图 5I)。
其他“能手”:SigR-1 专抗氧化应激,BT0248 负责抑制荚膜多糖过度表达,每个因子都在细菌适应肠道的过程中 “各司其职”(图 2B、3C-D)。

图3

图4

图5
4. 微生态疗法有了 “精准靶点”
工程改造模板:iModulons 的 “模块化” 特性太香了!比如想优化细菌的多糖利用效率,直接用对应的 PULs 模块就行,比传统逐个改基因高效多了。
疾病干预新方向:SigW-1 的定植机制、SigH-1 的应激适应能力,都能作为靶点,开发针对肠道菌群失衡的疗法(比如炎症性肠病、代谢综合征)。
跨物种通用:PerR iModulon 的核心调控关系在拟杆菌属中高度保守,意味着这套框架还能用于其他肠道菌的研究,价值翻倍(图 2B)。
研究价值总结
IF=13.1 顶刊认证的这项研究,不止是 “破解一个细菌的调控密码”:
填补空白:首次给脆弱拟杆菌搭建了系统的转录调控框架,让大家看清肠道共生菌的“生存逻辑”。
技术示范:证明机器学习(ICA)能高效解析非模式生物的复杂调控网络,给微生物研究提供了新范式。
落地可期:明确的调控模块和关键因子,让肠道微生态疗法从“盲目调节” 变成 “精准打击”,不管是改造益生菌,还是干预肠道疾病,都有了明确方向。
原文DOI:10.1093/nar/gkaf1166
专注期刊投稿、发表十年,任何投稿、写作难题欢迎咨询!

免责声明:原文来自中国城市报,本文转载仅用作信息传播使用,不代表本账号观点。如有侵权,请联系小编处理。
PAPER INFORMATION
快速预审、投刊前指导、专业学术评审,对文章进行评价
校对编辑、深度润色,让稿 件符合学术规范,格式体例等标准
适用于语句和结构尚需完善和调整的中文文章,确保稿件达到要求
数据库包括: 期刊、文书籍、会议、预印章、书、百科全书和摘要等
让作者在期刊选择时避免走弯路,缩短稿件被接收的周期
根据目标期刊格式要求对作者文章进行全面的格式修改和调整
帮助作者将稿件提交至目标期刊投稿系统,降低退稿或拒稿率
按照您提供的稿件内容,指导完成投稿附信(cover letter)
北京总部:北京市海淀区碧桐园 3 号楼 2 层 211 广州办事处:广州市黄埔区科学城国际企业孵化器 E栋306 联系人:客服 / 18163670350
Copyright © 2022-2024 北京特诺科技有限公司 版权所有 备案/许可证编号为: 京 ICP 备 2023007944 号