来源:特诺科研
三阴性乳腺癌(TNBC)作为乳腺癌中恶性程度最高、复发转移风险最大、预后最差的亚型,临床长期面临化疗毒副作用大、易耐药,抗 PD-1 免疫治疗响应率偏低的困境。近日,四川大学、成都中医药大学联合团队在《International Journal of Surgery》(IF=10.3,外科领域顶刊,开源获取)发表重磅研究,通过空间转录组、转录组、非靶向代谢组、蛋白质组多组学整合分析,结合细胞、动物、类器官等多维度实验验证,首次阐明异葫芦素 B(IB)直接靶向 STAT3 诱导铁死亡、重塑肿瘤免疫微环境并增效抗 PD-1 免疫治疗的完整机制,为三阴性乳腺癌精准治疗提供了全新天然药物靶点与联合治疗方案。

文章信息速览
原标题:Isocucurbitacin B targets STAT3 to induce ferroptosis and promote anti-PD1 immunotherapy responses in breast cancer
期刊:International Journal of Surgery(IF=10.3,外科领域顶刊,开源获取)
关键词:三阴性乳腺癌、异葫芦素 B(IB)、STAT3、铁死亡、抗 PD-1 免疫治疗、空间转录组、多组学、SLC47A1、线粒体代谢、上皮间质转化
研究核心亮点
这篇 IF=10.3 顶刊研究,完美遵循 “天然药物表型验证→多组学机制解析→靶点鉴定→新信号轴发现→免疫联合转化” 的临床医生高分发文逻辑,每一步结论均有图表直观支撑,关键结果如下:
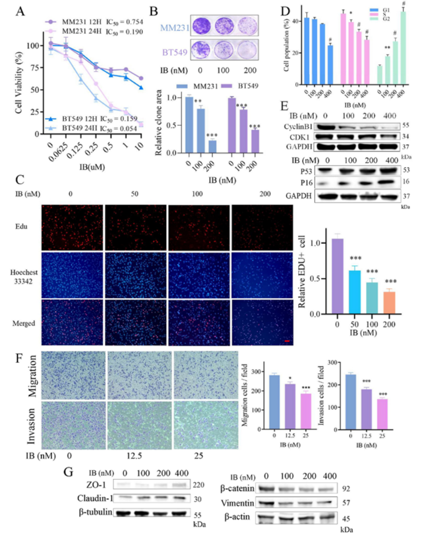
1. 第一步:多模型验证,IB 特异性抑制 TNBC 增殖与转移(图 1、图 2)
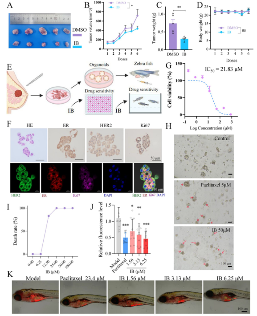
关键结果:① IB 对 TNBC 细胞(MDA-MB-231、BT549)呈现纳米级强效增殖抑制作用,对正常乳腺上皮细胞无明显毒性,可显著抑制克隆形成、诱导 G2/M 期周期阻滞(图 1A-E);② IB 抑制上皮间质转化(EMT),下调间质标志物、上调上皮标志物,强效抑制细胞迁移与侵袭(图 1F-G);③ 在裸鼠异种移植瘤、MMTV-PyMT 自发乳腺癌、患者来源类器官、斑马鱼肿瘤模型中,IB 均显著抑制肿瘤生长,且无明显肝肾功能损伤等脏器毒性(图 2A-J)。

图1

图 2
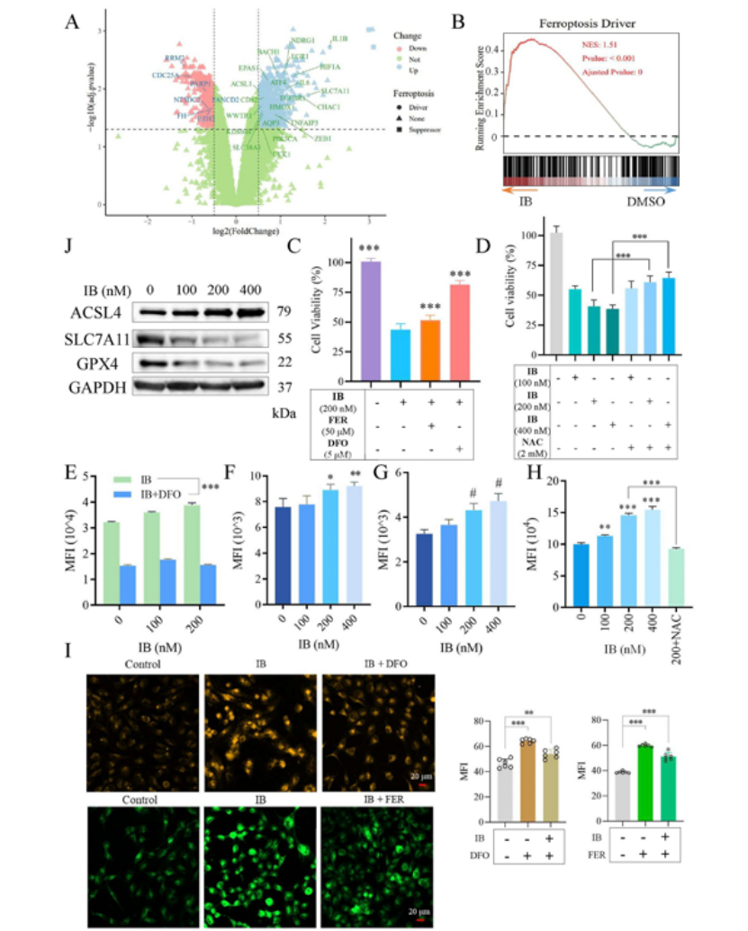
2. 第二步:多组学联合证实,IB 通过诱导铁死亡发挥抗肿瘤作用(图 3、图 4)
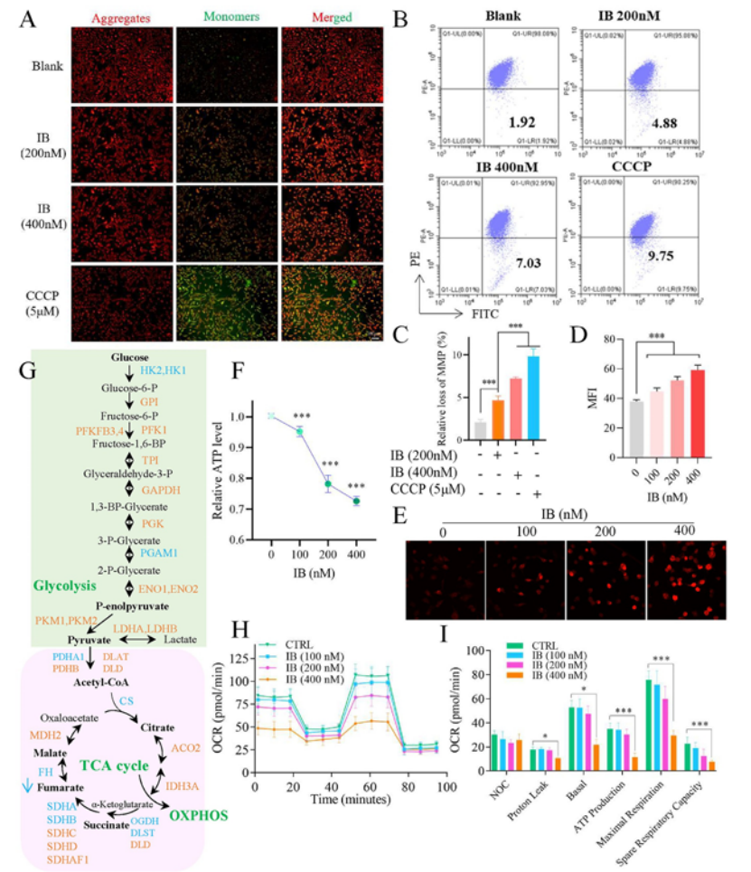
关键结果:① 转录组测序 + GSEA 富集显示,IB 显著上调铁死亡驱动基因,铁死亡抑制剂(Ferrostatin-1、DFO、NAC)可完全逆转 IB 对 TNBC 细胞的杀伤作用(图 3A-D);② IB 显著升高 Fe²+、脂质过氧化物、ROS 水平,下调 SLC7A11/GPX4、上调 ACSL4,透射电镜观察到铁死亡典型的线粒体皱缩、嵴消失特征(图 3E-J,补充图 S5);③ 转录组联合非靶向代谢组分析证实,IB 破坏三羧酸(TCA)循环、抑制氧化磷酸化(OXPHOS),降低线粒体膜电位与 ATP 生成,重塑线粒体代谢(图 4A-I)。

图 3

图 4
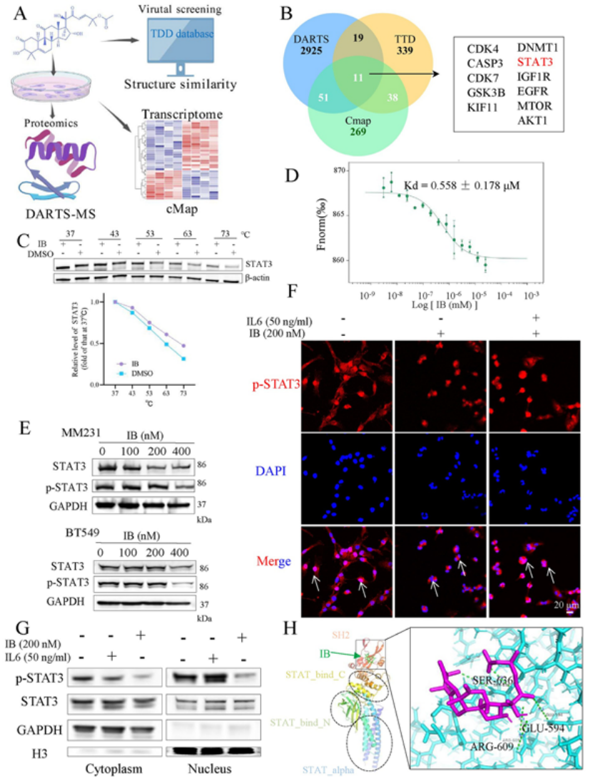
3. 第三步:多策略靶点筛选,IB 直接结合 STAT3 并阻断其激活(图 5)
关键结果:① 采用 DARTS-MS 蛋白质谱、结构相似性筛选、CMap 转录组关联分析三种无标记靶点筛选方法,交叉锁定 STAT3 为 IB 直接作用靶点(图 5A-B);② CETSA、MST 实验证实 IB 与 STAT3 蛋白直接结合(解离常数 Kd=558nM),分子对接显示 IB 结合于 STAT3 的 SH2 结构域,阻碍其磷酸化与核转位(图 5C-H);③ STAT3 过表达可逆转 IB 介导的线粒体代谢抑制,证实 IB 通过靶向 STAT3 调控代谢重编程。

图 5
4. 第四步:全新机制发现,STAT3/SLC47A1 轴调控 IB 诱导铁死亡(图 6)
关键结果:① 整合 TCGA、CCLE、ChIP 数据库交集筛选,锁定 SLC47A1 为 STAT3 下游全新靶基因(图 6A);② ChIP-qPCR、双荧光素酶报告实验直接证实,STAT3 可结合 SLC47A1 启动子并转录激活其表达(图 6G-H);③ STAT3 或 SLC47A1 过表达会降低 TNBC 细胞对 IB 的敏感性,而 STAT3 敲低则显著增强 IB 诱导的铁死亡、ROS 累积与脂质过氧化(图 6I-L);该研究首次揭示 STAT3/SLC47A1 轴是乳腺癌铁死亡调控的全新机制。

图 6
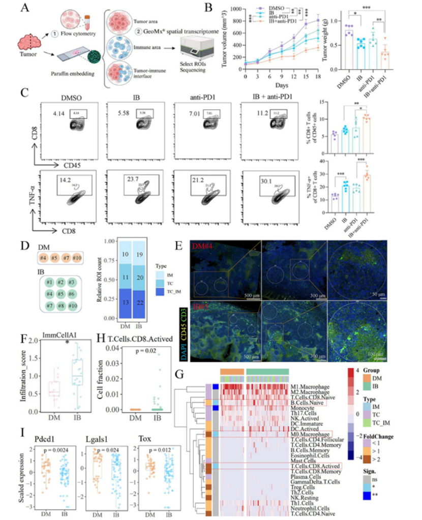
5. 第五步:空间转录组解密,IB 联合抗 PD-1 强效增强免疫治疗(图 7、图 8)
关键结果:① IB 联合抗 PD-1 抗体在 4T1 同基因移植瘤模型中展现显著协同抑瘤效果,大幅提升 CD8+ T 细胞及 TNF-α+ CD8 + 效应 T 细胞浸润(图 7A-C);② 空间转录组分析显示,IB 显著提升肿瘤免疫浸润评分、降低 T 细胞耗竭信号与 PD-L1/PD-1 抑制信号(图 7D-I);③ IB 通过抑制 STAT3 直接下调肿瘤细胞 PD-L1 表达,解除免疫抑制,进而增强 CD8+ T 细胞的肿瘤杀伤能力(图 8A-K)。

图 7

图 8
总结:多组学赋能天然药物研究,STAT3 - 铁死亡 - 免疫轴成 TNBC 治疗新突破口
四川大学联合成都中医药大学团队,以天然小分子异葫芦素 B 为研究载体,依托转录组、代谢组、蛋白质组、空间转录组多组学整合技术,完成了从 “体外表型→体内验证→靶点鉴定→新轴发现→免疫联合” 的全链条研究,首次证实 IB 通过靶向 STAT3/SLC47A1 轴诱导铁死亡,同时抑制 PD-L1 介导的肿瘤免疫逃逸,实现 “促肿瘤铁死亡 + 增免疫杀伤” 双重功效,相关成果成功发表于 IF=10.3 外科顶刊,兼具基础研究创新性与临床转化价值。
对于临床医生而言,这篇文章提供了天然药物 + 多组学 + 铁死亡 + 肿瘤免疫的可复制高分发文范式:无需超大样本临床队列,依托公共数据库 + 多组学解析 + 基础实验验证,即可完成机制清晰、创新性强的顶刊研究。我们专注为临床医生提供多组学分析、实验设计、论文撰写与润色一站式学术服务,助力大家快速复刻此类高分论文,高效实现学术突破!
原文DOI: 10.1097/JS9.0000000000004907
专注期刊投稿、发表十年,任何投稿、写作难题欢迎咨询!

PAPER INFORMATION
快速预审、投刊前指导、专业学术评审,对文章进行评价
校对编辑、深度润色,让稿 件符合学术规范,格式体例等标准
适用于语句和结构尚需完善和调整的中文文章,确保稿件达到要求
数据库包括: 期刊、文书籍、会议、预印章、书、百科全书和摘要等
让作者在期刊选择时避免走弯路,缩短稿件被接收的周期
根据目标期刊格式要求对作者文章进行全面的格式修改和调整
帮助作者将稿件提交至目标期刊投稿系统,降低退稿或拒稿率
按照您提供的稿件内容,指导完成投稿附信(cover letter)
北京总部:北京市海淀区碧桐园 3 号楼 2 层 211 广州办事处:广州市黄埔区科学城国际企业孵化器 E栋306 联系人:客服 / 18163670350
Copyright © 2022-2024 北京特诺科技有限公司 版权所有 备案/许可证编号为: 京 ICP 备 2023007944 号