来源:特诺科研
做环境与疾病交叉研究的朋友,是不是总愁“污染物和疾病的因果关系难证明”?比如砷暴露和2 型糖尿病(T2DM),明明流行病学观察到关联,却卡在上游基因机制和因果推断上?最近发表在《Ecotoxicology and Environmental Safety》(IF=6.1)的这项研究,用 “多组学 + 孟德尔随机化(SMR)” 直接破局 —— 从公共数据库挖 ARGs(砷相关基因),到单细胞定位巨噬细胞异常,再用MIN6 细胞验证,发6 分+,看完你也能抄思路!

一、文章信息速览
原标题:Multi-omic insight into the causal networks of arsenic-related genes in the pathogenesis of type 2 diabetes mellitus
期刊:Ecotoxicology and Environmental Safety(环境毒理学领域核心,偏好 “污染物 - 基因 - 疾病” 多组学研究)
IF:6.1
关键词:砷暴露、2 型糖尿病(T2DM)、多组学(eQTL/pQTL/mQTL)、孟德尔随机化(SMR)、氧化应激、核心基因(CD14/AKR1C1/GSR/PRDX1/UGT1A6)
二、拆解“污染物 - 疾病” 因果链:6 分研究的核心逻辑
这篇文章最牛的是把“环境砷暴露→基因调控异常→T2DM 发病” 的链条拆得明明白白,每一步都有数据支撑,还避开了 “纯生信没实验” 的短板,用小样本验证就提升了说服力。
1. 第一步:锁定 “砷相关基因”—— 从公共数据库挖 “候选者”
研究者先从CTD 数据库(比较毒理基因组数据库)筛选砷相关基因(ARGs),重点选了 4 种有毒砷形态(亚砷酸盐、砷酸盐等)共同作用的基因,最终得到 179 个 ARGs(图 1A)。接着做 GO/KEGG 富集,一下就抓住了核心通路:氧化应激(比如 “对氧化应激的响应” GO term)和谷胱甘肽代谢(KEGG 通路 hsa00480)(图 1B)—— 这和砷暴露会引发细胞氧化损伤的已知机制完全契合,为后续研究定了方向。

2. 第二步:证明 “因果关系”——SMR 整合多组学破局
要证明“ARGs 异常是砷致 T2DM 的原因,不是结果”,传统观察性研究做不到,这篇用了 summary-data-based MR(SMR),整合三大类数据:
暴露端:多 QTL 数据(eQTLGen 的 3.1 万人表达数据、5 个队列的 pQTL、1980 人的 mQTL);
结局端:T2DM 的 GWAS 大样本(DIAGRAM consortium,24 万病例 + 157 万对照);
质控:用 HEIDI 检验排除多效性,FDR<0.1 筛选显著关联。
最终筛出5 个核心因果基因(图 2A-C),功能全绕着氧化应激转:

CD14:表达 / 蛋白水平升高→T2DM 风险增(OR=1.04),单细胞里发现巨噬细胞中显著高表达(图 3E),是炎症和氧化应激的 “放大器”;
AKR1C1/UGT1A6:表达升高→T2DM 风险降,前者调炎症、后者护 β 细胞抗氧化损伤;
GSR/PRDX1:GSR 是谷胱甘肽代谢关键酶,PRDX1 是抗氧化蛋白,两者异常直接破氧化平衡。
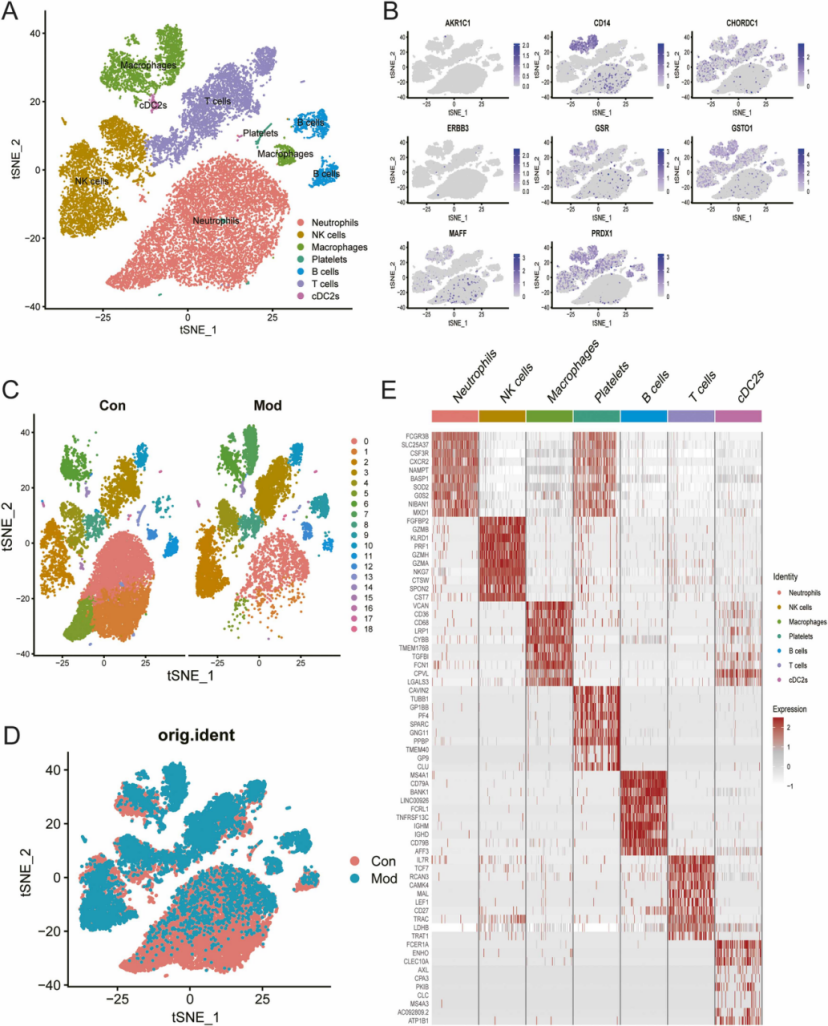
3.第三步:精准“定位细胞”—— 单细胞揭示巨噬细胞是 “主战场”
光有基因还不够,得知道在哪类细胞里作妖。研究者分析了 PBMC 的单细胞数据(GSE255566),发现 T2DM 患者中:
巨噬细胞、NK 细胞比例显著升高,中性粒细胞减少(图 3C-D);
核心基因 CD14 在巨噬细胞中 “爆表达”(图 3B),而巨噬细胞的氧化应激和炎症,正是砷致 T2DM 的关键中间环节(图 6PPI 网络显示这 5 个基因还能互相作用,强化氧化应激通路)。

4. 第四步:小样本 “验证”——MIN6 细胞实锤基因功能
怕生信结果飘?用小鼠胰岛β 细胞系(MIN6)做了简单验证:
5μM 亚砷酸钠处理后,Cd14 和 Prdx1 的 mRNA 显著上调(P<0.05),Gsr 也有上升趋势;
直接证明砷暴露确实能调控这几个核心基因,和生信结果呼应—— 不用大动物实验,养个细胞就能补验证,性价比超高。
三、做“环境 - 疾病” 多组学研究的 3 个加分技巧
抓“因果推断” 痛点:环境领域最缺的就是 “污染物→基因→疾病” 的因果证据,用 SMR + 多 QTL 整合大样本 GWAS,比单纯做差异表达更有说服力,6 分期刊就吃这一套;
“公共数据搭框架 + 小实验补验证”:CTD、eQTLGen、DIAGRAM 都是免费公共数据,前期生信挖完,补个单细胞分析(用 GEO 数据)和细胞 qPCR,成本低还能凑齐 “多组学 + 功能验证” 的闭环;
盯“功能通路” 不盯 “单个基因”:这篇没分散讲 5 个基因,而是都归到 “氧化应激” 通路,既符合砷的毒理机制,又让故事更聚焦 —— 审稿人一看就知道你懂领域核心。
要是你做环境污染物(比如重金属、PM2.5)与慢性病(糖尿病、高血压)的研究,卡在 “因果推断” 或 “验证设计” 上,直接找我们!从 ARGs 筛选、SMR 分析参数设置,到单细胞数据挖掘,全程帮你把关,让你用公共数据快速搭出 6 分框架~
专注期刊投稿、发表十年,任何投稿、写作难题欢迎咨询!

PAPER INFORMATION
快速预审、投刊前指导、专业学术评审,对文章进行评价
校对编辑、深度润色,让稿 件符合学术规范,格式体例等标准
适用于语句和结构尚需完善和调整的中文文章,确保稿件达到要求
数据库包括: 期刊、文书籍、会议、预印章、书、百科全书和摘要等
让作者在期刊选择时避免走弯路,缩短稿件被接收的周期
根据目标期刊格式要求对作者文章进行全面的格式修改和调整
帮助作者将稿件提交至目标期刊投稿系统,降低退稿或拒稿率
按照您提供的稿件内容,指导完成投稿附信(cover letter)
北京总部:北京市海淀区碧桐园 3 号楼 2 层 211 广州办事处:广州市黄埔区科学城国际企业孵化器 E栋306 联系人:客服 / 18163670350
Copyright © 2022-2024 北京特诺科技有限公司 版权所有 备案/许可证编号为: 京 ICP 备 2023007944 号