来源:特诺科研
ARDS(急性呼吸窘迫综合征)死亡率高达30%-45%,但代谢 - 免疫交互的机制一直没摸清,想做多组学又怕实验量大、成本高?今天带大家拆解一篇 2025 年发表在JCMM(Journal of Cellular and Molecular Medicine,IF=4.2,临床友好无版面费) 的文章 —— 人家用 “孟德尔随机化(MR)+ 单细胞 + 机器学习” 组合拳,靠公共数据 + 少量分析,就挖出了 ARDS 的单核细胞泛酸合成保护机制,还建了实用的诊断模型”!

文章信息速览:
原标题:Genetic and Multi-Omics Insights Into Monocyte Pantothenate-Mediated Protection in Acute Respiratory Distress Syndrome
期刊:Journal of Cellular and Molecular Medicine(JCMM,2025 年,IF=4.2,Q3 分区,无版面费,接收快)
关键词:急性呼吸窘迫综合征(ARDS)、孟德尔随机化(MR)、单核细胞、泛酸(维生素 B5)、CoA 生物合成、多组学、机器学习、CALM2、诊断模型
研究目的:
ARDS 是重症监护室的 “老大难”:一方面,炎症风暴 + 肺泡屏障破坏的背后,代谢和免疫怎么联动一直没说清,找不到精准干预靶点;另一方面,早期诊断缺乏靠谱的分子标志物,容易延误治疗。这篇文章的核心目标就是:用 “遗传 + 多组学” 找代谢 - 免疫 - ARDS 的因果关系,同时开发临床能用的诊断模型,帮医生既搞懂机制,又落地临床。
研究亮点:
这篇文章最绝的不是数据多,而是每一步都踩在“临床医生能操作” 的点上 —— 不用自己养细胞、做测序,靠公共数据 + 经典分析方法,就把故事讲得明明白白。
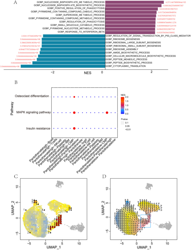
1. 第一步:MR “筛靶”—— 从 1400 种代谢物里,锁定泛酸 / CoA 通路
想找和 ARDS 相关的代谢物,先排除 “假相关”!作者用 MR 分析了 FinnGen 数据库的 ARDS GWAS 数据(21.6 万样本)+1400 种血浆代谢物的 GWAS 数据,用 IVW 法(主分析)+MR-Egger 等(验证),最终找到 17 种和 ARDS 风险相关的代谢物(图 1A-B)。接着做通路富集,发现泛酸和 CoA 生物合成通路是最显著的(图 1C)—— 具体来说,泛酸水平低的人,ARDS 风险反而高(OR=0.654,P=0.044),说明泛酸可能是 “保护因子”!这一步用 MR 解决了 “代谢物和疾病谁先谁后” 的问题,比单纯做差异代谢组高级多了,临床医生不用怕审稿人提 “反向因果”。

2. 第二步:单细胞 “定位”—— 泛酸合成只在单核细胞里高!
找到泛酸通路后,得搞清楚“哪个细胞在合成泛酸”?作者下载了 GEO 的 ARDS 单细胞数据(GSE180578,4 例患者 + 4 例对照),用 Seurat 做聚类和注释,先分出主要细胞类型,发现 ARDS 患者的单核细胞比例比对照显著升高(图 2B-C)。然后给每个细胞类型算 “泛酸合成通路评分”,结果只有单核细胞的评分最高(图 2D)—— 也就是说,ARDS 里泛酸的保护作用,主要靠单核细胞实现!这一步把 “通路” 和 “细胞” 绑定,让机制更具体,临床医生后续做验证也能精准定位到单核细胞,不用浪费精力在其他细胞上。

3.第三步:功能“挖深”—— 泛酸高的单核细胞:吞噬强、抗原呈递弱!
知道单核细胞合成泛酸,那泛酸高了会让单核细胞变成什么样?作者把单核细胞分成“泛酸高合成组” 和 “泛酸低合成组”,做了 3 个关键分析:
细胞互作:泛酸高的单核细胞和骨髓祖细胞的交互更强,尤其是 TNF-TNFRSF1A 信号(图 3A),说明能调节免疫细胞间的通讯;

抗原呈递:MR 分析发现,抗原呈递型单核细胞(CD33dim HLA DR+ CD11b+)越多,ARDS 风险越高(图 4B);而泛酸高的单核细胞,HLA-DRB5、HLA-DRA 等抗原呈递标志物表达显著降低(图 4C)—— 简单说就是 “泛酸让单核细胞少搞‘炎症激活’,多搞‘清除垃圾’”,既保护肺又不引发过度炎症,完美解释了 “保护机制”!

4. 第四步:机器学习 “落地”—— 建诊断模型,CALM2 是关键!(对接临床,提升价值!)
机制讲完了,得做个临床能用的东西!作者用 GSE32707(训练集)和 GSE243068(验证集)的 bulk RNA 数据,先通过 LASSO 回归从 159 个差异基因里筛出 18 个核心基因(图 5A-B),再用 CatBoost、XGBoost、NGBoost 三种机器学习算法建模。结果超惊喜:CatBoost 和 XGBoost 模型的 AUC 都超过 0.7(图 5D),临床诊断价值很高!还用 SHAP 分析找 “最关键的基因”,发现CALM2的 SHAP 值最大(图 6A-C、7A-C)——CALM2 是钙调蛋白,之前就和 ARDS 的炎症、肺泡屏障有关,现在成了诊断模型的 “核心标志物”,医生以后测这个基因就能辅助诊断 ARDS,实用性拉满!

图5

图6

图7
这篇文章能发 JCMM,关键不是用了多高端的技术,而是踩对了 3 个 “临床医生友好” 的点:
靠公共数据省时间:ARDS GWAS 用 FinnGen,单细胞用 GEO,bulk RNA 也用 GEO,不用自己收集样本、做测序,节省 90% 的实验成本;
用 MR + 单细胞 “精准打击”:先靠 MR 筛因果通路,再靠单细胞定细胞类型,避免 “广撒网”,让分析更聚焦,结果更可信;
最后搭诊断模型“落地”:多组学研究最怕 “飘在天上”,这篇文章用机器学习建模型,还找出 CALM2 这样的标志物,直接对接临床需求,审稿人一看就觉得 “有用”。
很多临床医生想发多组学,却卡在“不会处理 MR 数据”“单细胞聚类报错”“机器学习建模难”?别担心!我们能帮你:① 筛选匹配的公共数据集(FinnGen、GEO、IEU GWAS);② 做 MR 分析(IVW、SMR、敏感性检验)、单细胞分型(Seurat 流程)、机器学习建模(CatBoost/XGBoost+SHAP);③ 搭文章框架,从摘要到讨论帮你理顺逻辑,甚至帮你画关键图表(如 MR 森林图、单细胞 UMAP 图)—— 让你不用耗在电脑前,也能高效产出符合JCMM 等期刊要求的多组学文章!
专注期刊投稿、发表十年,任何投稿、写作难题欢迎咨询!

PAPER INFORMATION
快速预审、投刊前指导、专业学术评审,对文章进行评价
校对编辑、深度润色,让稿 件符合学术规范,格式体例等标准
适用于语句和结构尚需完善和调整的中文文章,确保稿件达到要求
数据库包括: 期刊、文书籍、会议、预印章、书、百科全书和摘要等
让作者在期刊选择时避免走弯路,缩短稿件被接收的周期
根据目标期刊格式要求对作者文章进行全面的格式修改和调整
帮助作者将稿件提交至目标期刊投稿系统,降低退稿或拒稿率
按照您提供的稿件内容,指导完成投稿附信(cover letter)
北京总部:北京市海淀区碧桐园 3 号楼 2 层 211 广州办事处:广州市黄埔区科学城国际企业孵化器 E栋306 联系人:客服 / 18163670350
Copyright © 2022-2024 北京特诺科技有限公司 版权所有 备案/许可证编号为: 京 ICP 备 2023007944 号