来源:特诺科研
今天小编带大家拆解一篇 2025 年发表在Hereditas(IF=2.5,Q4 分区,接收快、性价比高)的实用文章 —— 人家用 “RNA-seq+eQTL/pQTL + 孟德尔随机化(MR)” 组合拳,靠简单的小鼠实验 + 公共数据,就挖出了骨质疏松潜在靶点 CPXM1,还做了药物重定位,简直是 “想稳发文章、不想折腾复杂实验” 医生的福音!

文章信息速览
原标题:Multi-omics Mendelian randomization integrating RNA-seq, eQTL and pQTL data revealed CPXM1 as a potential drug target for osteoporosis
期刊:Hereditas(2025 年,无版面费压力,适合临床医生初投 / 稳发)
关键词:骨质疏松、多组学孟德尔随机化(MR)、CPXM1、表达定量性状位点(eQTL)、蛋白定量性状位点(pQTL)、药物重定位、骨稳态
研究目的:解决骨质疏松临床“老难题”—— 靶点少、治疗局限
骨质疏松是老年人群的“沉默杀手”,传统治疗(如双膦酸盐、选择性雌激素受体调节剂)要么效果有限,要么有安全隐患(如下颌骨坏死风险)。这篇文章的核心目标就是:用 “多组学 + 遗传验证” 找有因果关系、低脱靶风险的新靶点,同时预测能靶向该靶点的药物,帮医生既搞懂机制,又能落地到临床治疗。
研究亮点:
这篇文章最绝的是“不贪多、只做精”—— 每一步都用基础实验 + 经典分析,却把 “靶点发现→验证→应用” 的逻辑闭环拉满。
1. RNA-seq+GSEA “筛靶”—— 从衰老小鼠骨组织里,锁定差异基因和通路(简单实验,出结果快!)
想找和骨质疏松相关的基因,先从“衰老” 这个关键诱因入手!作者用 3 月龄(年轻)和 18 月龄(衰老,模拟骨质疏松)C57BL/6 小鼠的股骨组织做了 2 件事:
病理验证:HE 染色显示,18 月龄小鼠的骨小梁明显变稀疏、骨髓腔扩大,骨体积分数(BV/TV)和骨表面积(BS)显著降低(图 1A-C)—— 先证明 “衰老小鼠确实有骨质疏松样改变”,为后续基因分析打基础;

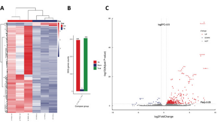
转录组分析:RNA-seq 找出 306 个差异基因(DEGs),其中 295 个上调、11 个下调(图 2A-C),再用 GSEA 分析,发现上调基因主要富集在 “细胞外基质降解”“胶原降解” 通路,下调基因关联 “成骨细胞分化抑制”(图 2A-B)—— 直接锁定 “骨吸收增强、骨形成减弱” 的核心差异通路,为后续找靶点缩小范围!


这一步只用了小鼠 HE 染色和常规 RNA-seq,临床科室的动物房基本能完成,不用依赖高端设备。
2.多组学 MR “证因果”——eQTL+pQTL 双验证,CPXM1 是关键!(避坑 “假相关”,提升可信度!)
找到差异基因还不够,得证明“这个基因高表达真的会导致骨质疏松”!作者用了 “三步走” 策略:
数据整合:把 RNA-seq 的 DEGs 和 eQTLGen 的 eQTL 数据(全血 cis-eQTL)、deCODE 的 pQTL 数据(3.5 万冰岛人血浆蛋白)交叉,选出 31 个 “转录 - 蛋白都有调控信号” 的候选基因;
eQTL-MR:用 IVW 法分析,发现 CPXM1 高表达会增加骨质疏松风险(OR=1.005,P=0.018),还有 COL6A2、MGP 也有风险效应(图 4B-D);

pQTL-MR:进一步验证蛋白水平,结果 CPXM1 蛋白高同样增加风险(OR=1.0009,P=0.048)(图 5A-C)—— 从 “mRNA” 到 “蛋白”,两层 MR 都证明 CPXM1 和骨质疏松是 “因果关系”,比单纯做差异基因分析靠谱多了,审稿人不会质疑 “相关性≠因果性”。

这一步全靠公共数据库(eQTLGen、deCODE、GWAS Catalog),不用自己做基因分型,临床医生只要会用 R 的 TwoSampleMR 包就能复现。
3. 双物种 “验证”—— 人类 + 小鼠都证明 CPXM1 高表达!(落地临床,不局限动物模型!)
怕小鼠结果不能推广到人类?作者做了 2 重验证:
人类数据:下载 GSE35958 的 RNA-seq 数据(骨质疏松患者 vs 年龄匹配对照的骨髓间充质干细胞),发现患者的 CPXM1 表达显著高于对照(图 6A);
小鼠 qPCR:用 3 月龄和 18 月龄小鼠的股骨组织做 qRT-PCR,确认 18 月龄小鼠的 CPXM1 表达是年轻小鼠的 27 倍(P=0.0035)(图 6B)—— 从 “动物” 到 “人类”,从 “转录组” 到 “qPCR”,全方位证明 CPXM1 在骨质疏松中确实 “高表达”,靶点可信度拉满!
这一步的 qPCR 是临床科室最常用的技术,几乎没有操作门槛,成本也低。

4. PheWAS + 药物预测 ——CPXM1 无脱靶,还能重定位老药!(增加文章价值,对接临床治疗!)
找到靶点后,还要证明“靶向 CPXM1 安全、有药可用”:
PheWAS 分析:用 UK Biobank 的 1.5 万种表型数据,发现 CPXM1 和其他疾病 / 性状都没有显著关联(P>5×10⁻⁸,图 7)—— 说明靶向 CPXM1 的脱靶风险低,安全性有保障;

药物重定位:用 DSigDB 数据库预测,发现多柔比星(Doxorubicin)、5 - 氟尿嘧啶(5-Fluorouracil)、2 - 甲基胆碱(2-Methylcholine)可能靶向 CPXM1 通路,其中多柔比星的 OR 高达 19250,潜力最大(表 1)—— 不用从头研发新药,直接 “老药新用”,为临床治疗提供新思路!

医生发文启示:低 IF 期刊不 “水”,逻辑硬才是关键!
这篇文章 IF 只有 2.5,但能顺利发表,核心是抓住了 3 个 “临床医生友好” 的关键点,值得借鉴:
实验“轻量级”:不用做单细胞、空间转录组这些高端实验,只用小鼠 HE 染色、qPCR 和公共多组学数据,临床科室能轻松复现;
逻辑“闭环化”:从 “衰老小鼠病理→差异基因→MR 因果验证→双物种验证→安全评估 + 药物预测”,每一步都为 “CPXM1 是靶点” 服务,没有多余数据;
价值“临床化”:不只停留在 “找靶点”,还做了 PheWAS(安全性)和药物预测(应用性),让文章有实际临床意义,审稿人更认可。
原文DOI:10.1186/s41065-025-00562-w
专注期刊投稿、发表十年,任何投稿、写作难题欢迎咨询!

PAPER INFORMATION
快速预审、投刊前指导、专业学术评审,对文章进行评价
校对编辑、深度润色,让稿 件符合学术规范,格式体例等标准
适用于语句和结构尚需完善和调整的中文文章,确保稿件达到要求
数据库包括: 期刊、文书籍、会议、预印章、书、百科全书和摘要等
让作者在期刊选择时避免走弯路,缩短稿件被接收的周期
根据目标期刊格式要求对作者文章进行全面的格式修改和调整
帮助作者将稿件提交至目标期刊投稿系统,降低退稿或拒稿率
按照您提供的稿件内容,指导完成投稿附信(cover letter)
北京总部:北京市海淀区碧桐园 3 号楼 2 层 211 广州办事处:广州市黄埔区科学城国际企业孵化器 E栋306 联系人:客服 / 18163670350
Copyright © 2022-2024 北京特诺科技有限公司 版权所有 备案/许可证编号为: 京 ICP 备 2023007944 号