来源:特诺科研
肠道里的噬菌体“暗物质”,被中国团队用多组学技术彻底盘活了!Bo Xing、Minfeng Xiao领衔的研究团队,在《Nature Communications》(顶刊,IF=15.7,0版面费)发表重磅成果——打造全球首个靶向疾病相关肠道菌的噬菌体库(GPB),通过“基因组解析+宏基因组定位+体内外实验”的多组学闭环,直接锁定肥胖干预新靶点。

文章信息速览
原标题:Gut Phage Biobank: a collection of bacteriophages targeting human commensal bacteria
期刊:Nature Communications(IF=15.7,0版面费,顶刊)
关键词:肠道噬菌体库(GPB)、多组学、代谢病、肥胖干预、Dorea longicatena、Mediterraneibacter、宏基因组、基因组测序
研究背景与医生痛点:
临床医生做科研,最忌“脱离临床谈创新”,这篇研究的切入点就特别值得借鉴:
临床干预困境:肥胖、糖尿病等代谢病与肠道菌群失衡密切相关,但现有干预手段(如粪菌移植FMT)精准度不足,无法定向调控致病菌,临床亟需“精准打击”的新方案;
科研资源缺口:肠道病毒组数据库虽有百万序列,但可培养噬菌体占比不足0.024%,像“看得见却摸不着”的暗物质,无法转化为临床可用的工具;
多组学发文困惑:很多医生手握临床样本,却不知道如何将“基因组、宏基因组”等技术与临床问题结合,要么缺实验验证,要么逻辑链条断裂。
而这篇研究的核心逻辑,正是用多组学技术填补“资源缺口”,再锚定临床靶点,完美契合医生“从临床中来,到临床中去”的科研需求。
研究核心目标:
医生做研究,目标越明确,数据越聚焦,这篇文章的目标就很有借鉴意义:① 破解肠道噬菌体“难培养”难题,构建可共享的临床资源库;② 用多组学解析噬菌体多样性与功能,挖掘新物种与新靶点;③ 验证噬菌体对代谢病相关菌的干预效果,为临床转化铺路。
核心亮点:
这篇文章能发顶刊,关键在于“多组学技术为我所用,而非堆砌”,每一步都服务于临床问题,医生可直接套用这个逻辑:
第一步:破题——特色技术组合破解“卡脖子”问题(对应医生“临床痛点转化”)
针对“噬菌体难培养”的核心问题,团队没有用单一方法,而是整合三种分离策略形成“组合拳”,这也是多组学“整合思维”的体现:
经典平板法:快速捕获常见噬菌体;
重复富集法:专门“钓出”慢复制噬菌体;
宏基因组导向法:精准锁定专性厌氧菌噬菌体,大幅降低实验成本。
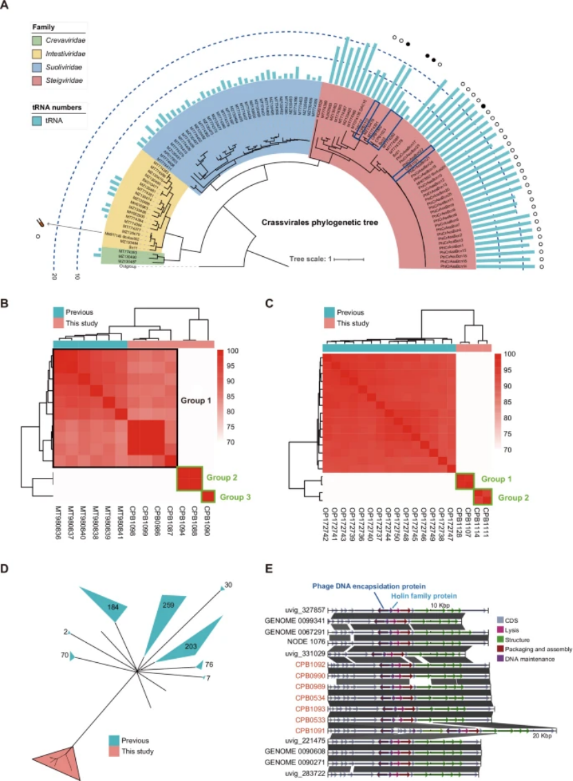
结果:从粪便、污水等样本中成功分离104株噬菌体,三种方法无重复,证明策略互补性(图1A)。医生做研究时,也可将“临床样本+特色技术”结合,比如用“单细胞测序+代谢组”解析某类疾病的细胞代谢特征,形成差异化亮点。
第二步:建库——打造“可复用资源”,提升论文价值(对应医生“科研资源积累”)
顶刊尤其重视研究的“延续性”,这篇文章的核心贡献之一就是构建了全球首个靶向高丰度/疾病相关菌的GPB库,104株噬菌体覆盖4大菌门17个菌种,95%靶向疾病相关菌(图1B)。更关键的是,所有资源都已存入公共数据库(CNGBdb-EBB,编号CNSebb2036927-CNSebb2037028),全球共享。

图1
对医生来说,这提示我们:科研不必每次都“从零开始”,可以围绕临床样本建立“疾病生物样本库”或“基因库”,再用多组学解析,这样的研究更容易被顶刊青睐。同时,基因组分析还挖出了1个全新噬菌体家族和4个新属,其中某新属在全球(除欧亚非)丰度超知名的crAss样噬菌体(图2E),用“资源+新发现”双重提升论文创新性。

图2
第三步:定位——宏基因组+队列分析,锚定临床靶点(对应医生“临床关联落地”)
多组学论文不能只谈基础,必须链接临床。团队用宏基因组分析10个大洲队列的噬菌体分布,发现25株专性厌氧菌噬菌体在亚洲人群中全覆盖,而两株Mediterraneibacter噬菌体在美洲丰度最高(图3B),体现“地理特异性”这一临床关注要点。
更关键的是亚洲肥胖队列验证:Mediterraneibacter和Dorea菌丰度显著升高,而对应的Mediterraneibacter噬菌体丰度降低,直接提示“菌-噬菌体失衡”是致病关键(图3C、3E)。

图3
这一步完美示范了“基础研究→临床队列验证”的逻辑,医生可套用:用多组学找到差异分子后,立即在自己的临床样本队列中验证,大幅提升论文的临床说服力。
第四步:验证——体内外实验闭环,补全“转化证据链”(对应医生“疗效/机制实锤”)
顶刊对“因果关系”要求极高,这篇文章用“体外+体内”实验彻底验证靶点价值:针对肥胖相关菌Dorea longicatena,噬菌体CPB1092在12小时内即可显著抑制其生长;小鼠实验中,处理3天后,D. longicatena的CFU计数和相对丰度均显著降低(P=0.029),且噬菌体丰度与宿主菌动态关联(图4B、4C)。

图4
这对医生的启示:做多组学研究时,找到靶点后一定要补实验验证,哪怕是简单的细胞实验或模式动物实验,都能让“差异分子→疾病机制”的链条更完整,避免“纯组学数据堆砌”的问题。
第五步:安全——毒力基因分析,扫清临床转化障碍(对应医生“临床安全性考量”)
临床医生做研究,安全性是底线。团队通过基因组分析发现,104株噬菌体中仅3株含潜在毒力因子,未检出耐药基因(图5E),直接为后续临床应用扫清障碍。这提示我们:涉及干预类的多组学研究,必须加入“安全性评估”模块,符合临床思维,也更易被顶刊认可。

图5
临床价值与发文启示
这篇IF=15.7的论文,给医生发多组学文章提供了清晰的“高分公式”:
创新公式:“特色技术/资源(如GPB库)+ 多组学解析(基因组+宏基因组)+ 新发现(新物种/新机制)”;
临床关联公式:“基础组学数据 → 临床队列验证(如亚洲肥胖人群)→ 靶点临床意义(如肥胖干预)”;
证据链公式:“差异分子/物种 → 体外功能验证 → 体内疗效验证 → 安全性评估”。
对临床实践而言,GPB库为肥胖等代谢病提供了“精准干预”的新工具,Dorea噬菌体可直接作为候选干预制剂;对科研而言,它提供了“分离-鉴定-机制-干预”的完整多组学研究范式,医生可直接套用在自己的专科领域(如消化科、内分泌科)。
医生做多组学研究,不必被复杂的技术吓倒,关键是从临床痛点出发,用“多组学整合”的思维破解问题,再通过“资源建库、队列验证、实验闭环”提升研究价值。无论是构建疾病相关的生物资源库,还是用多组学解析某类疾病的分子机制,只要紧扣“临床需求”,就能写出被顶刊认可的好论文。
原文DOI: 10.1038/s41467-025-61946-0
专注期刊投稿、发表十年,任何投稿、写作难题欢迎咨询!

PAPER INFORMATION
快速预审、投刊前指导、专业学术评审,对文章进行评价
校对编辑、深度润色,让稿 件符合学术规范,格式体例等标准
适用于语句和结构尚需完善和调整的中文文章,确保稿件达到要求
数据库包括: 期刊、文书籍、会议、预印章、书、百科全书和摘要等
让作者在期刊选择时避免走弯路,缩短稿件被接收的周期
根据目标期刊格式要求对作者文章进行全面的格式修改和调整
帮助作者将稿件提交至目标期刊投稿系统,降低退稿或拒稿率
按照您提供的稿件内容,指导完成投稿附信(cover letter)
北京总部:北京市海淀区碧桐园 3 号楼 2 层 211 广州办事处:广州市黄埔区科学城国际企业孵化器 E栋306 联系人:客服 / 18163670350
Copyright © 2022-2024 北京特诺科技有限公司 版权所有 备案/许可证编号为: 京 ICP 备 2023007944 号