来源:特诺科研
肾透明细胞癌(ccRCC)是泌尿系统高发恶性肿瘤,传统测序仅聚焦单核苷酸变异,却忽略了结构变异(SV)的致癌作用。近日,浙大一院义乌泌尿科肿瘤中心&附属四院国际医学院团队在《npj Digital Medicine》(IF=15.1,开放获取0版面费)发表重磅研究:整合纳米孔长读长测序、Hi-C、ChIP-seq等多组学技术,首次揭示SV通过破坏3D基因组架构引发增强子劫持,激活原癌基因SEMA5B,同时开发机器学习预后模型(AUC=0.743)!这篇“结构变异+3D基因组”的多组学范本,精准示范了医生如何挖掘基因组深层机制,高效冲击高分顶刊。

文章信息速览
原标题:Structural variation drives enhancer hijacking via 3D genome disruption in ccRCC
期刊:npj Digital Medicine(IF=15.1,开放获取,0版面费)
关键词:肾透明细胞癌(ccRCC)、结构变异(SV)、3D基因组、增强子劫持、纳米孔长读长测序、Hi-C、SEMA5B、机器学习、预后模型
研究背景与临床痛点:
1. 临床刚需强烈:ccRCC占肾癌70%-80%,20%-40%患者术后复发,放化疗耐药,5年生存率低,亟需明确新的致癌机制与精准靶点;
2. 研究缺口明确:现有研究多聚焦VHL、PBRM1等单核苷酸变异(SNVs),而更大规模的结构变异(SV)及其对3D基因组的影响尚未阐明,增强子劫持在ccRCC中的作用更是未知;
3. 技术契合趋势:长读长测序(精准解析SV)+Hi-C(解析3D基因组)是当前基因组学研究的“黄金组合”,能破解传统短读长测序无法解决的复杂基因组问题——这正是医生发高分多组学文的核心技术抓手。
从这篇IF=15.1论文拆解4大关键步骤
这篇论文以“临床问题→技术突破→机制解析→临床转化”为闭环,完美适配医生科研思维,每一步都可直接复用:
第一步:定选题——瞄准“已知风险因子的未知机制”,筑牢创新性
ccRCC的VHL突变已明确,但SV作为“更大尺度的基因组变异”,其与3D基因组的互作如何驱动癌变,是临床与科研的共同缺口。团队精准锁定这一方向,核心目标清晰(图1A隐含逻辑):① 解析ccRCC的SV全景图;② 阐明SV与3D基因组的互作机制;③ 鉴定SV介导的致癌事件;④ 开发临床可用的预后工具。
发文技巧:选题时避免“从零开始”,优先选择“已知疾病/风险因子的未知深层机制”——既有临床基础,又具创新性,顶刊接受度更高。
第二步:选技术组合——“长读长测序+3D基因组技术”互补,提升数据含金量
多组学的核心是“技术协同解决单一技术无法回答的问题”,本文技术组合堪称典范:
1.核心技术:纳米孔长读长WGS(解析复杂SV,N50≈50kb,图1)+Hi-C(解析3D基因组架构,图2)+H3K27ac ChIP-seq(解析增强子,图5)+RNA-seq(解析转录组,图6、7)——覆盖“基因组-表观组-转录组”多维层面;

图1
2. 验证技术:DNA-FISH(验证SV断点,图6h)、PCR+Sanger测序(验证SV junction,图6i、k)、CRISPRi(验证增强子功能,图7h-l)、细胞/动物实验(验证SEMA5B致癌性,图7j-u)、机器学习(构建预后模型,图8)——从“发现”到“验证”再到“转化”,形成完整技术闭环。
发文技巧:医生可根据研究问题选择“1种核心高通量技术(如长读长/Hi-C)+ 多层验证技术”,避免技术堆砌,确保每个技术都为核心问题服务。
第三步:挖核心发现——聚焦“机制+证据”,每个结论都配“图+数据”支撑
本文核心发现围绕“SV-3D基因组-增强子劫持-致癌”展开,每个结论都有明确数据与图号佐证,精准踩中顶刊审稿偏好:
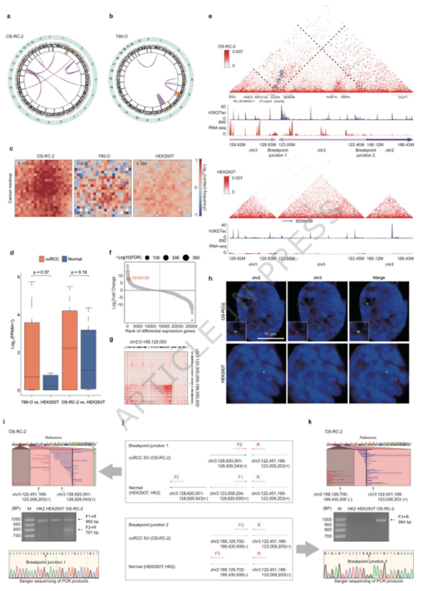
1. SV全景图:ccRCC细胞系(786-O、OS-RC-2)鉴定出超1.8万个高置信度SV,缺失和插入占比超95%,且长读长测序比短读长测序更灵敏,能检测到SETD2等驱动基因的插入变异(图1a-g,图3f);
2. 3D基因组重构:ccRCC中27.1%的A/B compartments发生切换,TAD边界异常导致小尺寸TAD富集,且ccRCC特异性TAD内基因高表达,富集肾癌相关通路(图2a-k);

图2
3. SV与3D基因组互作:SV非随机分布,偏好富集于转录活跃的A compartments(Z-score=11.959,P=0.001)和TAD边界(Z=1.684,P=0.043),边界跨越型缺失可导致TAD融合,驱动基因表达异常(图3a-g,图4a-d);

图3

图4

图5
4.核心致癌机制:SV介导增强子劫持——染色体 inversion+translocation 将远端增强子簇重定位至SEMA5B启动子附近,形成新染色质环(neoloop),驱动SEMA5B持续激活(图6a-g),经DNA-FISH、PCR验证(图6h-k);

图6
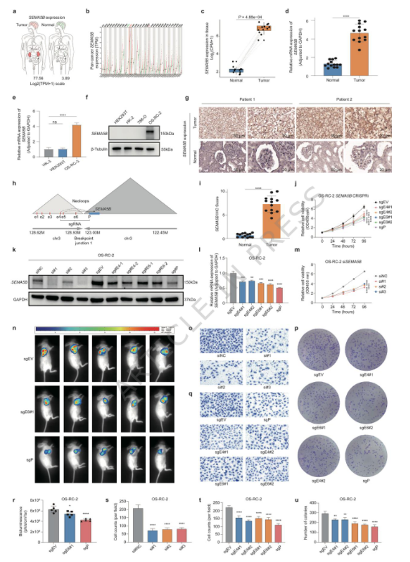
5.SEMA5B致癌功能:临床样本中SEMA5B在ccRCC中显著高表达(P<0.0001,图7a-i),CRISPRi敲低其增强子/启动子或siRNA敲低SEMA5B,可显著抑制肿瘤细胞增殖、侵袭(图7j-u),体内实验证实肿瘤生长减慢(图7n、r);

图7
6.临床转化工具:基于增强子劫持特征构建机器学习预后模型,训练集AUC=0.747,测试集AUC=0.740,优于传统WHO分级(AUC=0.703),能有效分层高/低危患者(OS、PFS均P<0.001,图8a-n)。

图8
发文技巧:分析多组学数据时,优先“聚焦核心机制”(如本文的增强子劫持),围绕机制展开多层验证,每个结论都标注图号和统计数据(如P值、AUC、Z-score),提升说服力。
第四步:做临床转化——明确“靶点+工具”,让论文更具实用价值
顶刊论文不仅需要基础机制,更需要临床落地潜力,本文从“治疗靶点”和“预后工具”双维度实现转化:
1. 治疗靶点:SEMA5B作为ccRCC特异性致癌基因,可作为抗体偶联药物(ADC)或小分子抑制剂的靶点,其下游JAK/STAT、PI3K/Akt通路也可作为联合治疗方向;
2. 预后工具:基于增强子劫持特征的机器学习模型,C-index=0.767,能精准预测患者1-5年OS,可整合入临床决策系统,指导术后随访与治疗方案选择;
3. 诊断标志物:SEMA5B在ccRCC中特异性高表达,可作为潜在诊断标志物(图7a-i)。
发文技巧:医生在设计研究时,需提前规划临床转化方向——哪怕是初步的靶点或预后模型,也能大幅提升论文的顶刊竞争力,避免“纯基础研究”难以落地的问题。
临床与科研双重价值
1. 对临床:破解ccRCC放化疗耐药的核心机制,提供全新治疗靶点(SEMA5B),预后模型可精准分层患者,实现个体化治疗;
2. 对科研:提供“长读长测序+3D基因组+增强子劫持”的研究范式,适合泌尿外科、肿瘤科医生复用,尤其适合有临床样本资源的团队;
3. 对团队:依托临床样本开展多组学研究,既能产出顶刊成果,又能提升团队在肾癌领域的学术影响力。
医生发多组学高分文,关键在于“技术选对+机制挖深+转化落地”
这篇IF=15.1的顶刊论文,本质是“临床问题驱动+技术协同赋能+机制深度解析+临床转化落地”的典范:从ccRCC的临床痛点出发,用长读长测序破解SV检测难题,用Hi-C解析3D基因组互作,最终锁定增强子劫持这一核心机制,同时开发出临床可用的预后模型——每一步都精准踩中顶刊的核心需求。
对于医生而言,发多组学论文无需盲目追新,更重要的是结合自身临床资源,选对“能解决核心问题”的技术组合,挖深机制,并提前规划临床转化方向——这正是浙大一院义乌泌尿科肿瘤中心&附属四院国际医学院团队给我们的核心启示。
原文DOI: 10.1038/s41746-025-02186-w
专注期刊投稿、发表十年,任何投稿、写作难题欢迎咨询!

PAPER INFORMATION
快速预审、投刊前指导、专业学术评审,对文章进行评价
校对编辑、深度润色,让稿 件符合学术规范,格式体例等标准
适用于语句和结构尚需完善和调整的中文文章,确保稿件达到要求
数据库包括: 期刊、文书籍、会议、预印章、书、百科全书和摘要等
让作者在期刊选择时避免走弯路,缩短稿件被接收的周期
根据目标期刊格式要求对作者文章进行全面的格式修改和调整
帮助作者将稿件提交至目标期刊投稿系统,降低退稿或拒稿率
按照您提供的稿件内容,指导完成投稿附信(cover letter)
北京总部:北京市海淀区碧桐园 3 号楼 2 层 211 广州办事处:广州市黄埔区科学城国际企业孵化器 E栋306 联系人:客服 / 18163670350
Copyright © 2022-2024 北京特诺科技有限公司 版权所有 备案/许可证编号为: 京 ICP 备 2023007944 号