来源:特诺科研
阿斯巴甜(APM)作为全球最常用的人工甜味剂,凭借 “零热量” 被奉为减肥、控糖的 “健康选择”。但近年来,其潜在健康风险引发争议。近日,Xu Long、Zhang Chi 团队在《International Journal of Surgery》(外科顶刊)发表重磅研究:通过网络毒理学、多组学及孟德尔随机化等多维度验证,首次证实阿斯巴甜暴露与代谢相关脂肪性肝病(MAFLD)存在因果关联,核心机制是阿斯巴甜靶向结合 ANPEP(CD13),激活肝内髓系细胞炎症与脂质紊乱,且 ANPEP 在脂肪肝早期纤维化阶段即显著上调!

文章信息速览
原标题:ANPEP as a Potential Mediator Linking Aspartame Exposure to MAFLD: Insights from Network Toxicology and Multi-Omics Analyses
期刊:International Journal of Surgery(IF=10.3)
关键词:阿斯巴甜(APM)、代谢相关脂肪性肝病(MAFLD)、ANPEP(CD13)、网络毒理学、孟德尔随机化、单细胞测序、人工甜味剂安全
核心创新:① 多方法整合(网络毒理学 + 分子对接 + 多组学 + 孟德尔随机化)证实阿斯巴甜与 MAFLD 的因果关联;② 锁定 ANPEP 为核心介导因子,其与阿斯巴甜结合能最强(-8.2 kcal/mol);③ 明确 ANPEP 主要定位于肝内 CD68⁺髓系细胞,调控炎症 - 脂质代谢 - 纤维化通路;④ 提示长期过量摄入阿斯巴甜可能增加 MAFLD 风险,肥胖 / 糖尿病人群需谨慎。
研究背景与公众痛点
“零热量甜味剂 = 健康” 的认知正在被颠覆:阿斯巴甜的“双面标签”:全球年消费量巨大,被广泛用于饮料、零食,宣称 “零热量、不升糖”,但近年研究提示可能关联代谢紊乱;
MAFLD 的全球危机:全球患病率 25%-33%,是肝硬化、肝癌的主要诱因,与肥胖、代谢紊乱密切相关,但人工甜味剂与 MAFLD 的关联机制不明;
公众普遍认为“零热量 = 无风险”,但缺乏科学证据支撑;临床亟需明确两者关联及机制,为 MAFLD 预防和食品安全提供依据。
研究核心目标:① 验证阿斯巴甜是否具有肝毒性及诱发 MAFLD 的风险;② 筛选介导两者关联的核心分子靶点;③ 阐明其细胞定位及调控通路;④ 为临床预防和食品安全 regulation 提供科学依据。
研究核心亮点
这篇研究的突破在于“多维度交叉验证”,从毒理学预测到临床验证形成闭环,5 大核心亮点直击关键:
1. 第一步:阿斯巴甜肝毒性实锤!ADMETlab 预测 hepatotoxicity 高达 0.905
研究首先通过 ADMETlab3.0 平台评估阿斯巴甜的毒性谱,结果令人警惕:
核心毒性:肝细胞毒性概率 0.905、肾毒性 0.906、神经毒性 0.936,明确提示阿斯巴甜具有显著肝损伤潜力(Table 1);

研究延伸:基于肝毒性证据,进一步通过网络毒理学探究其与 MAFLD 的关联,为后续机制研究奠定基础。
2. 第二步:网络毒理学 + 分子对接,锁定 ANPEP 为核心靶点
通过“化合物 - 靶点 - 疾病” 网络筛选,精准定位关键介导因子:
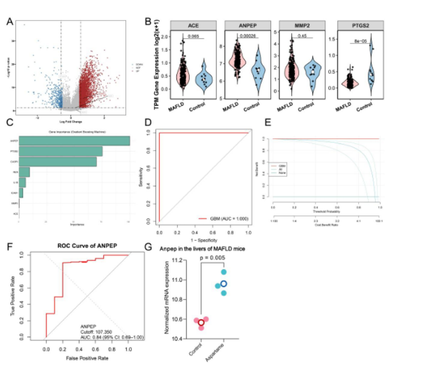
靶点筛选:SwissTargetPrediction 预测 104 个阿斯巴甜靶点,与 GeneCards 数据库 10830 个 MAFLD 相关基因交集,得到 80 个共同靶点(图1A);

图1
核心锁定:PPI 网络 + CytoNCA 筛选出 8 个枢纽基因,分子对接显示阿斯巴甜与 ANPEP(氨基肽酶 N)结合能最强(-8.2 kcal/mol),通过 TYR-441 等氨基酸形成氢键(图2A);

图2
稳定性验证:50ns 分子动力学模拟证实,阿斯巴甜 - ANPEP 复合物 RMSD 在 20ns 后稳定,结合构象稳定(图3A-F)。

图3
3. 第三步:多维度验证 ANPEP 与 MAFLD 的因果关联
从临床样本、动物模型、遗传证据多层面证实:
临床样本验证:bulk RNA-seq(GSE135251)显示,ANPEP 在 MAFLD 肝组织中显著上调(P<0.001),诊断 AUC 达 0.84(95% CI:0.69-1.00)(图4B-F);

图4
动物模型验证:阿斯巴甜喂养小鼠肝组织中 Anpep 显著上调(P=0.005),且加剧肝脂肪变性(图5G);

图5
遗传因果验证:孟德尔随机化分析显示,ANPEP 水平升高与 MAFLD 风险增加显著相关(OR=1.069,95% CI:1.017-1.124,P=0.008),排除反向因果(图6A)。

图6
4. 第四步:单细胞测序揭秘 ANPEP 的 “作用阵地”
首次明确 ANPEP 在肝内的细胞定位及功能:
细胞类型:单细胞 RNA-seq(GSE235079、GSE182159)显示,ANPEP 主要定位于肝内 CD68⁺髓系细胞(单核细胞衍生巨噬细胞 MoMFs、cDC1s),其他细胞表达极低(图7G、8A);

图7

图8
功能富集:ANPEP 高表达的 MoMFs 富集氧化应激、趋化因子信号、脂质代谢紊乱通路;cDC1s 富集 NF-κB、铁死亡、纤维化相关通路,直接关联 MAFLD 核心病理过程(图10I-J);
时序特征:伪时间分析显示,ANPEP 表达随髓系细胞分化逐步升高,在终端 MoMFs 达峰值(图9C-E)。

图9
5. 第五步:临床病理验证:ANPEP 在脂肪肝早期纤维化即上调
免疫荧光及组织学分析证实临床意义:
定位验证:肝组织免疫荧光显示,ANPEP 与 CD68⁺髓系细胞共定位,MAFLD 患者(无论早期 / 晚期纤维化)ANPEP 表达均显著高于对照组(图8A、C、E);
时序特征:转录组数据显示,ANPEP 在 MAFLD 早期纤维化阶段(F≤2)即显著上调,且持续至晚期(F>2),提示其是疾病早期标志物(图8G-H);
病理关联:ANPEP 高表达与肝脂肪变性、炎症浸润、纤维化程度正相关(图8B、D、F)。
临床价值
对公众:打破“零热量 = 安全” 误区 —— 长期过量摄入阿斯巴甜可能增加 MAFLD 风险,肥胖、糖尿病等高危人群不应依赖人工甜味剂控重 / 控糖;
对临床:ANPEP 可作为 MAFLD 早期诊断 biomarker(AUC=0.84),为脂肪肝早筛提供新靶点;
对科研:揭示“阿斯巴甜 - ANPEP - 肝髓系细胞 - 炎症 / 脂质紊乱” 的全新机制,为 MAFLD 治疗提供潜在干预靶点(如 ANPEP 抑制剂 bestatin);
对食品安全:为人工甜味剂的摄入量标准修订提供科学依据,提示需重新评估其长期安全性。
总结:“零热量” 甜味剂并非绝对安全,MAFLD 预防需警惕饮食隐形风险
这篇研究通过“网络毒理学预测→靶点筛选→多维度验证→机制解析→临床转化” 的完整链条,首次证实阿斯巴甜通过靶向 ANPEP 介导 MAFLD 发生发展。研究不仅破解了人工甜味剂与脂肪肝的关联之谜,更提醒公众:食品添加剂的 “零热量” 不等于 “零风险”,长期过量摄入可能暗藏代谢隐患。
对于临床而言,ANPEP 作为 MAFLD 早期标志物和干预靶点,为疾病防控提供了新方向;对于普通消费者,尤其是肥胖、糖尿病等高危人群,应减少人工甜味剂摄入,选择天然甜味来源。未来,随着更多前瞻性研究的推进,人工甜味剂的安全性将被进一步厘清,为全球 MAFLD 防控和食品安全 regulation 提供关键依据。
原文DOI:10.1097/JS9.00000000000004068
专注期刊投稿、发表十年,任何投稿、写作难题欢迎咨询!

PAPER INFORMATION
快速预审、投刊前指导、专业学术评审,对文章进行评价
校对编辑、深度润色,让稿 件符合学术规范,格式体例等标准
适用于语句和结构尚需完善和调整的中文文章,确保稿件达到要求
数据库包括: 期刊、文书籍、会议、预印章、书、百科全书和摘要等
让作者在期刊选择时避免走弯路,缩短稿件被接收的周期
根据目标期刊格式要求对作者文章进行全面的格式修改和调整
帮助作者将稿件提交至目标期刊投稿系统,降低退稿或拒稿率
按照您提供的稿件内容,指导完成投稿附信(cover letter)
北京总部:北京市海淀区碧桐园 3 号楼 2 层 211 广州办事处:广州市黄埔区科学城国际企业孵化器 E栋306 联系人:客服 / 18163670350
Copyright © 2022-2024 北京特诺科技有限公司 版权所有 备案/许可证编号为: 京 ICP 备 2023007944 号